1
算法与数据结构  C语言版
1.11.4.3 9.4.3 处理冲突的方法
9.4.3 处理冲突的方法

1.开放定址法

其中,H(key)为哈希函数;m为哈希表表长;di为增量序列。可有下列3种取法:

(1)di=1,2,3,…,m-1,称线性探测再散列;

(2)di=12,-12,22,-22,32,-32,…,±k2(k≤m/2),称二次探测再散列;

(3)di为伪随机数序列,称伪随机探测再散列。

例如,在长度为11的哈希表中已填有关键字分别为17,60,29的记录(哈希函数H(key)=key MOD mMOD 11),现有第四个记录,其关键字为38,由哈希函数得到哈希地址为5,产生冲突。若用线性探测再散列的方法处理时,得到下一个地址6,仍冲突;再求下一个地址7,仍冲突;直到啥希地址为8的位置为“空”时止,处理冲突的过程结束,记录填入哈希表中序号为8的位置。若用二次探测再散列,则应该填入序号为4的位置。

2.再哈希法

RHi均是不同的哈希函数,即在同义词产生地址冲突时计算另一个哈希函数地址,直到冲突不再发生。这种方法不易产生“聚集”,但增加了计算的时间。

3.链地址法

将所有关键字为同义词的记录存储在同一线性链表中。假设某哈希函数产生的哈希地址在区间[0,m-1]上,则设立一个指针型向量

其每个分量的初始状态都是空指针。哈希地址为i的记录都插入到头指针为ChainHash[i]的链表中。在链表中的插入位置可以在表头或表尾,也可以在中间,以保持同义词在同一线性链表中按关键字有序。

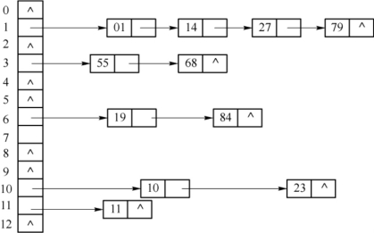
例9-1 已知一组关键字为(19,14,23,01,68,20,84,27,55,11,10,79),则哈希函数H(key)=key MOD 13和链地址法处理冲突构造所得的哈希表如图9-9所示。

图9-9 链地址法处理冲突时的哈希表

4.建立一个公共溢出区

这也是处理冲突的一种方法。假设哈希函数的值域为[0,m-1],则设向量Hash-Table[0…m-1]为基本表,每个分量存放一个记录,另设立向量OverTabje[0…v]为溢出表。所有关键字和基本表中关键字为同义词的记录,不管它们由哈希函数得到的哈希地址是什么,一旦发生冲突,都填入溢出表。