1
西方公共行政管理理论要览
1.5.14.2 第二节 系统权变理论
第二节 系统权变理论

一、 系统观和权变观

(一) 系统观

在卡斯特看来, 组织理论是知识的综合体, 许多门类的学科都能对它产生影响, 而组织理论则是管理实践的基础。 那么管理又是什么呢? 卡斯特认可戴维· B舒尔茨关于 “管理是由心智所驱使的唯一的、 无处不在的人类活动” 看法, 认为管理是为实现目标而从事的对人与物质资源的协调活动, 包括有四个基本要素: 朝着各种目标、 通过人、 运用技能、 在某一组织中。 管理也可以定义为: 管理就是计划、 组织、 控制等活动的过程。

卡斯特指出, 管理的理论和实践都受到管理价值观的影响。 价值观就是人们所持有的有关人应该希望什么的规范性见解。 价值观的主要作用是帮助人们决定选择和指导人们的行为。 而价值系统不仅由组织内部决定, 还由广大社会的社会文化规范所决定。 因此, 可以把组织看成是更广大的社会文化环境的一个子系统。 组织理论和管理实践都受变动着的社会及其演变着的思想的极大影响, 而我们所处的社会是个伦理多元化的社会, 管理者被置于互相冲突的价值观之中。

有关组织及其管理的系统观和权变观是卡斯特的基本理论框架。 他将把组织作为与外界环境相互作用的开放系统来研究。 在复杂组织的管理系统中, 有三个分层系统或层次: 作业子系统、 协调子系统和战略子系统。 作业子系统负责实际工作任务的完成。 战略子系统将组织的活动与组织的环境联系起来。 协调子系统负责垂直的 (战略与作业) 和水平的 (在同级的不同职能之间) 联合协调活动。卡斯特把组织看成一个社会技术系统, 就为管理者规定了一个不同的任务, 即管理者必须把各个子系统以及它们在具体环境中的活动结合起来, 加以平衡。

(二) 权变观

权变观是根据关键的变化因素与组织各分系统之间相互关系的整体知识和研究任务而建立起来的。 权变观认为, 组织是一个由若干子系统组成的系统, 并通过可识别的界线与其环境区别开来, 我们必须了解各子系统内部和各子系统之间的相互关系, 以及组织与环境之间的相互关系, 从而得出各种相互关系的模式或各种可变因素的性质和结构, 给出组织在变化的条件下和特殊的情境中如何进行经营管理的方案。 权变观点的最终目标是提出最适合于具体情境的组织设计和管理活动。 相比于系统观念, 权变观念的着眼点更加细致具体, 重点研究各子系统中的具体特征和相互关系模式。 权变观念的基本设想是, 在组织与其环境之间,以及各个子系统之间, 都应有一致性, 管理的主要任务是寻求最大的一致性。 组织与其环境以及内部设计之间的和谐将能提高效能、 效率和参与者的满足感。 例如, 当出现下列情况时以采用稳定——机械式组织为宜: 环境相对稳定而确定;目标明确而持久; 技术相对统一而稳定; 按常规活动而且生产率是主要目标; 决策可以程序化, 从而协调和控制过程倾向于采用严密结构等级系统。 当出现下列情况时以采用适应——有机组织形式为宜: 环境相对不稳定和不确定; 目标多样化并不断变化; 技术复杂和易变; 有许多非常规活动, 在这些活动中, 创造性和革新性很重要; 使用探索式决策过程, 而协调与控制常出现相互调整, 系统的等级层次较少, 具有较大的灵活性。

在系统观和权变观的视野中, 组织系统有如下几个主要特征: 它们不像物理系统和生物系统那样是自然存在的, 而是由人为的设计产生的; 它们具有区分组织与其环境的界线; 开放系统显示了通过内部复杂变化而发展的情况, 各种开放系统往往向更大的差异化和更高级的组织活动; 最后, 开放系统具有的特征是同等结果, 即目标可以通过不同的投入和不同的方法来实现。 卡斯特认为, 系统观和权变观都有助于更有效地诊断复杂的形势和提高正确进行管理活动的可能性。

二、 组织整体系统

作为开放系统的组织由五个主要部分组成: 目标与价值子系统、 技术子系统、 结构子系统、 社会心理子系统和管理子系统。 卡斯特分别阐述了每个分系统的内容和特征。

(一) 环境超系统

每个组织在资源投入与产出方面都依赖于它的环境超系统。 因此, 系统权变学派认为, 在运用系统观和权变观研究组织及其管理时, 应该首先从研究其周围环境这个超系统入手, 而不是从某一组织内部的分系统入手。 从社会组织的视角出发, 环境可分为两类: (1) 社会环境 (一般环境), 它影响着特定社会里的所有组织。 组织的一般环境特征包括: 文化特征、 技术特征、 教育特征、 政治特征、 法制特征、 自然资源特征、 人口特征、 社会特征、 经济特征等。 (2) 工作环境 (具体环境), 它更直接地影响着个别组织。 工作环境则指与个别组织的决策、 转换过程相关联的更具体的力量。 一般环境与具体环境之间的界线并不总是很清楚的, 而且这种界线也在不断变化中。

在组织和环境的相互关系中, 界线起着重要作用。 界线把组织与环境分隔开来的, 但界线是可渗透的, 它可以过滤投入与产出, 从而为组织提供了一定程度的自主权与独立性, 使它不受外界影响的干扰。 组织则利用跨越界线的组成部分来应付具体的环境影响力量。 这些跨边界位置经常处于紧张状态并受到冲突性的压力。

组织对环境的依赖要求管理人员考虑社会观点和社会的期望值, 对社会的要求做出响应。 由于社会发展对组织和管理人员提出了更高的要求, 组织的社会责任和管理者的个人道德已日益成为重要的问题。

最初, 企业责任只是实现它的经济功能; 后来, 环境保护、 资源保护、 雇员和顾客关系等责任被认为也是企业所应该承担的; 而现在, 公众希望企业责任所涉及的领域还包括了降低通货膨胀和失业率, 解决饥饿和贫困, 以及支持教育和艺术。

与社会责任的一般组织问题密切联系的是管理者的个人道德问题。 有关贿赂、 价格阴谋、 非法的竞选捐赠等问题的曝光以及对其他不道德行为的谴责, 不断使人们对公司管理者的影响失去信心。 对高层管理者来说, 仅仅宣传组织的社会影响和道德行为的态度是不够的。 他们应该采取措施和计划, 执行和控制社会反响和道德行为, 正如他们对销售份额和边际利润的计划、 执行和控制一样。 他们应该奖励和加强对社会负责的以及有道德的行为, 应该使道德行为的要求与组织目标的实现相一致和统一。 面对组织中许多雇员感到个人道德的困难, 高层管理者要负责建立提高社会影响和道德行为的文化。 重要的是要建立一个根据这些问题对重要决定进行评价的良好程序。 社会影响说明管理者应该计划如何处理道德和社会问题, 而不是让它们随机和突然发生。

(二) 目标与价值分系统

目标与价值分系统是组织内部五个分系统中较为重要的一个, 它涉及组织所要达到的基本目标以及与这些目标相适应的基本价值观念。

价值观是影响管理思想与管理实践的重要因素。 卡斯特考察了资本主义社会历史上文化价值观的演变、 资本主义伦理的历史演变以及当代企业思想等, 指出价值观的演变是影响管理思想发展的基本力量。 价值观问题会在组织的许多层次发挥它的影响, 比如文化、 工作环境、 组织、 群体和个人等。 组织的生存依赖于其内部参与者及外界社会共同抱有的最低限度的价值观念。

根据主体的不同, 卡斯特把价值观分成五类, 即: ①个人价值观: 个人拥有的、 影响他们行动的价值观; ②群体价值观: 正式或非正式的小群体所拥有的价值观, 它影响个人的行为和组织的行为; ③组织价值观: 为组织整体所拥有的价值观——个人、 群体、 整个组织和文化投入的混合; ④工作环境各要素的价值观: 顾客、 供应者、 竞争者、 政府机构等直接与组织相关联者所拥有的价值观;⑤文化价值观: 整个社会拥有的价值观。

组织目标是价值观在组织中的体现。 管理者为了解决具体的问题, 可能需要从一个、 几个乃至所有这些方面来研究价值观, 但在讨论目标与价值分系统的时候, 卡斯特更关心的是那些直接影响组织的内部行动的价值观, 对组织而言, 这种价值观的具体表现就是组织所奋力追求的各方面目标。 卡斯特认为, 组织就是寻求目标的系统, 组织目标对一个组织有着如下重要意义: 目标影响着它与环境超系统及其他分系统之间的相互作用; 组织达到目标的努力影响着它从较广的社会中接受资源投入的能力; 目标可以把参与者的注意力都集中到与组织有关的行动上; 目标提供衡量成功的标准, 并有助于决定所需的技术, 为组织活动的专业化、 权威形式、 信息沟通、 决策网络以及其他结构关系等奠定基础。 组织的管理活动是和目标直接联系在一起的。 例如, 总经理一般制定广泛的组织目标, 以使组织与周围环境联系起来; 然后, 管理者把这些广泛的组织目标变为实际工作目标, 并提出衡量达标程度的方法。 在此过程中, 他们必须不断处理目标冲突, 找出解决办法, 以满足组织内外许多个人与群体的利益。

卡斯特认为, 一个组织目标的确定, 往往要受到来自社会环境、 组织本身和组织内部成员的影响。 这三方面的影响都是重要的, 而它们之间显然也是存在着矛盾冲突的, 所以组织在确定自己的目标时, 必须充分考虑这三方面, 努力协调组织与环境、 组织与成员间的关系, 使三者目标趋于基本一致, 以保证组织基本目标的达到, 这对组织的生存来说是至关重要的。

从社会环境的影响来看, 组织作为社会超系统中的一个子系统, 它必须完成社会所赋予的任务, 这种社会任务也就规定了它的基本目标。 但这仅仅是就总体目标而言的, 在具体实施过程中还受社会环境的各种因素——如政治的、 经济的、 文化的甚至自然条件的制约, 也受到其他各种组织的影响。 因此, 卡斯特认为, 组织目标的制定, 往往是组织与其社会环境竞争、 磋商、 合作、 联盟的结果。

从组织自身来看, 一个组织的目标可能是多重的。 例如, 大学除培养学生、提供新知识这个基本目标外, 还有争取资金、 提高学术地位等目标。

从组织内部成员的影响看, 由于思想观念、 价值观念等的差异, 成员与组织以及成员个人之间的目标并不完全一致, 甚至可能互相冲突。 在组织目标的确定过程中, 应正确处理成员目标与组织基本目标的这种不一致。 卡斯特认为, 从某种意义上说, 期望个人与组织目标之间的完全一致和最理想的满足是不现实的,个人必须放弃自己部分的自主和个人目标去参加到组织中 (并得到成员的益处)。 现代组织的管理实践中, 把个人或群体的目标结合进组织目标里的最全面办法就是 “目标管理” (MBO)。 目标管理试图通过把各级的管理都纳入目标制定过程中来, 在这个过程中, 每个管理者都与他的下属一起制定目标及达到目标的具体行动计划。 例如, 在学校系统里, 类似的方案如 “个人成长合同” 等也被提倡用来制定目标和测定学生、 教师与行政人员完成工作任务的情况。

(三) 技术分系统

技术分系统是指组织完成工作任务所需的知识和技能, 即在将投入转换为产出的过程中所需要的各种知识、 设施、 方法、 手段等。 组织的技术系统是由该组织的特性和组织目标决定的, 因此不同的组织需要不同的技术手段。 但是, 从行政管理的角度来看, 许多行政技术是各种组织所必需的, 如 “目标管理”(MBO) 技术、 “长期规划法” (LRP)、 “成果管理” (MBO/R) 技术、 “计划—规划—预算系统” (PPBS), 以及档案管理、 文件处理、 微机网络操作与运用等等。 这些现代化的行政管理技术已构成大多数组织正常工作所不可缺少的技术手段。

卡斯特认为, 技术分系统是直接与环境超系统、 组织的目标和价值分系统等相关联的, 它对组织结构、 社会关系和管理系统具有重大的影响作用。 其中, 对管理分系统的作用尤为明显。 其作用体现在: 首先, 技术手段的进步, 要求人们具有相应的技术水平与之相适应, 对管理者的管理技术水平的要求提升了。 以市政管理为例, 现代城市的管理者再也不是那些藐视知识的官僚, 而大多数是受过训练的、 能用他们的知识为组织的活动做出贡献的专家, 如运筹学家、 人事管理专家、 研究与开发工程师、 通信工程专家、 工业心理学家、 社会学家等。 这些人进入政府行政部门既是技术发展的结果, 同时他们也帮助组织更快更好地适应并采用新技术的。 其次, 技术的加速发展使管理的重心发生了转移, 从原来着重关注将活动加以分解, 以便由各个分系统一个个地完成, 转变为注重组织系统的整体配合、 宏观调控。

(四) 结构分系统

组织结构被卡斯特看作是一个组织内各构成部分或各个部分间所确立的关系的形式。 在复杂的组织中, 结构首先是由组织的主要构成部分或分系统的设计决定的, 当然各分系统间关系的形式也是结构的影响因素。 正是这种内部的差异和带有某种持久性关系的形式被人们看作是一个组织的结构。 与机械或生物系统不同, 社会组织的结构是不可见的, 只能从组织的作业活动中得到体现。

组织可以分为正式组织与非正式组织。 正式组织是关于组织形态的严密、 精心地决策的结果, 体现了为有效地达到组织目标而建立各组成部分关系形态的意图。 它总是在组织图、 组织手册、 职位说明书和其他正式的文件中得到体现。 正式组织将确定组织的总格局, 并且描述和规定某些法定的职能、 职责以及它们间的关系。 因此, 正式的组织结构的定义就常常被确定为: ①正式关系与职责的形式——组织图加职位说明或职位指南; ②向组织各个部门或个人分派任务和各种活动的方式 (差异化); ③协调各个分离的活动和任务的方式 (一体化); ④组织中权力、 地位和等级关系 (职权系统); ⑤指导组织中人们的活动和关系的绎讨计划的正式的政策、 程序和控制方法 (行政管理系统)。[1]

非正式组织指的是系统中那些未经明确的筹划但却从组织成员的活动和相互间的作用中自发产生的东西。 非正式组织的作用可能以完全不同的方面体现出来, 既可能在正式组织对内部和外部的重要信息反应迟缓时起到积极的补充作用, 又可能阻止人们从事正常的活动, 破坏日常工作, 从而危害组织。

在组织中, 职责、 职权与组织结构的关系是密切且重要的。 组织对其成员分派职责, 往往以委派为基本原则, 组织的控制是以委派职责为基础的。 多数组织都会为测定所委派的职能活动的效益和效率而建立一套评价手段, 并建立控制机制。 职权是组织成员间的正式关系, 它与合法地行使一定的权力相联系。 向组织的各个组成部分分派职责并建立控制机制的基础是确立职权结构。

进行组织结构的设计是组织活动中极其重要的环节。 传统组织理论强调的是组织结构形式的客观性、 非人格化, 它以稳定的组织管理经验为依据, 注重明确的关系、 清楚的职权和刻板的结构。 系统权变学派则认为, 组织结构是环境与组织及其分系统之间的纽带。 不同组织的环境不尽相同甚至差别极大, 面对不同的环境, 组织应该要有不同的结构来适应它。 一般地说, 环境的差异性、 动态性和不稳定性愈大, 组织内部结构的差异性和复杂性就越大。 由于各种行政组织千差万别、 各不相同, 因此, 在设计组织结构时, 也应区别情况, 采取灵活的方式。

卡斯特指出, 在设计组织结构时, 必须注意组织活动的差异化和一体化问题。 差异化是组织内部分工的必然结果, 组织越复杂, 专业化程度越高, 这种差异性也就表现得越厉害。 组织的差异化一方面表现为等级结构的垂直差异, 如军队中从少尉到五星上将、 行政机关从办事员到行政首长, 分属不同等级, 层次分明。 这种等级结构确定了基本的交往和职权结构, 形成所谓 “指挥链”。 另一方面表现为部门间的水平差异, 即组织内部按专业不同分成若干个部门, 部门间是一种水平关系。 组织差异化的存在使组织有一种分离的趋势, 给组织的控制、 协调带来困难。 因此, 进行组织结构设计时应注意组织的一体化问题。 一体化也就是各个部门、 个人在分工基础上的合作, 整个组织在差异基础上的协调。 组织内部往往建立起某种机制, 来协调各部分的工作。 常见的协调机制有三种: 一种是指示型 (等级协调型), 即各种各样的活动都置于一个权力中心之下, 通过权力中心的指示使各个部分协调统一; 另一种是自愿型, 即通过组织中个人或群体自愿地寻找办法来使自己的活动与组织及其他成员相协调; 第三种是促进型, 即设立专门的机构来促进组织的一体化, 这种机制最适合于政府行政部门。 简单一些的组织设立协调员, 复杂组织则设立协调委员会。

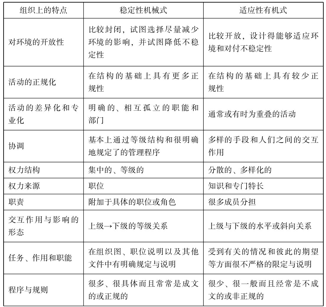
卡斯特大体区分两种不同的组织, 以及与之相适应的两种结构模式: 一种是稳定性机械模式, 一种是适应性有机模式。 如表所示[2]:

组织及其结构模式类型

(五) 社会心理分系统

卡斯特认为, 社会心理分系统是组织中人与人之间、 人与群体之间的相互关系的总和, 包括人们的行为与动机、 地位与作用, 以及个人的感情、 价值观、 态度、 要求、 愿望等。

1. 组织中的个人行为与激励

个人行为与激励是组织的社会心理分系统的基本组成部分。 卡斯特认为, 个人的共性在于一切行为都有三个特征: a. 有原因的; b. 可以受激励的; c. 受目标指导的。 具体的目标和激励背后的原因因人而异, 但是, 由这三个组成部分概括出的行为过程对所有人来说都是相同的。 现实中行为的个体差异性主要是由于感知、 认识和激励方面的不同。 在同样能力的条件下, 不同的人做出的成绩往往不一样, 这就是人的主观努力、 工作态度在起作用。 管理者应该像管理学家们研究和建议的那样, 从两个方面入手激励人们的有效行为。 一方面, 管理者应全面考虑人的各种需求, 在强调诸如工作重要性、 获得赞誉和激励因素的同时, 不应忽略诸如薪金、 监督和工作条件因素; 另一方面, 管理者必须善于使用多种激励手段来调动成员的工作积极性、 主动性、 创造性, 使成员的精力与体力都保持良好水平, 并努力使他们感到满意。

2. 组织中个人的地位和作用

组织中个人的地位和作用系统也是组织的社会心理分系统的基础。 地位指某一个人在群体 (小的、 非正式群体, 大的、 正式的组织, 以及整个社会) 中的威望等级。 就每一地位职务来说, 都对职位占有者有着一种预期的相应的作用或行为模式。 作用指组织结构中与一个特定职位有关的、 不断进行的行为或行动。每一特定职位都有一个作用组——要求特定行为模式的组织上的相交面。 个人在组织中的地位和作用提供了一个范围, 在这个范围内, 知觉认识和激励影响个人的行为。 因此, 个人由社会决定的地位和个人所感知的作用对其如何动作和反应都是有重要影响的。

卡斯特认为, 人与人之间因地位不同而构成一种职权关系, 这种地位系统可以促进交往以及职权与责任系统的实施完成, 但也会产生一些负面影响, 如过分强调等级地位会不利于发挥下层人员的积极性, 还会促使一部分人耗费大量的时间、 精力和金钱以谋求高职, 导致群体职能失调。 作用分派者对作为作用接受者的接受人员传达期待, 被分派的作用由接受人员接受, 他就要按自己所受影响的限制来行事。 作用系统也存在冲突的可能。 人员作用冲突发生在个人价值系统与他所感知的对他的行为的期待不一致的时候; 作用间冲突发生在对作用的一个或一个以上的期待排斥另一个作用的时候; 作用分派者之间的冲突发生在几个压力来源传达了不一致的期待的时候, 作用接受者不能同时实现两种行为模式; 作用分派者本身的冲突发生在一个影响源发出两组不相容的期待之时。

3. 群体动力

卡斯特认为, 群体动力是社会心理系统的一个基本的方面。 每个个人都是较大组织内部正式群体和非正式群体的成员。

小群体通过把个人与组织联系起来而行使着一种调解的职能。 人对社交性的倾向由人们所属的小群体的数量显示出来。 小群体可以是因同事之间感情上的情投意合而自然形成的 (非正式的), 也可以是人为的、 通过正式的组织结构途径而形成的。 管理者应善于利用、 引导各个小群体。 组织中的小群体可能发生冲突, 对此, 卡斯特提出以下几种协调的方案: ①领导者避免在群体中做出胜负的判断; ②使人们轮流在各群体工作, 以增进相互的了解; ③强调组织整体的有效性; ④增加各群体之间的沟通与往来。

群体动力也强调个人之间面对面的关系和相互作用。 它包含着许多沟通的模式, 意味着不断地变革和调整成员间的关系。 群体动力对工作成绩有重要的影响, 总的实效与效率取决于较大组织系统内部那些在小群体中一道工作的个人的协同努力。 沟通是群体动力的基础, 它使完成群体活动所必需的相互作用成为可能。 双向沟通、 反馈, 以及 “核对意思” 是促使相互了解的手段。 另外, 对任何人的群体来说, 不大可能达到完全无冲突的状况, 群体内和群体间的冲突是不可避免的, 因此, 需要清楚认识和谨慎提防它使群体功能失调的方面, 并对其有功能的方面予以鼓励。

4. 织中的相互影响与领导模式

卡斯特所说的 “影响”, 是一个包含一切能使个体或群体发生行为变化的方法在内的总括性概念。 影响系统涉及一个影响行为的方法系列, 包括了模仿、 建议、 劝说和强制等方法手段。 权力或职权是整个影响行为的方法系列的支架。 在现代组织中, 组织中权力均等化是一种明显的趋势, 它作为影响企业基础的社会力量用来抵消强制和非精神的职位权力。 职权是一种特殊的权力, 它是引起心理或行为变化的制度化了的权力。 职权的有效性取决于 “被支配者的接受”。

在不同的组织模式里, 存在着两种基本的影响模式。 在稳定性机械式组织里, 影响模式是等级制的, 主要是从上级到下级来发生影响效力的, 整个系统带有较浓的强制性色彩。 在适应性有机式组织中, 影响模式就较多样化, 包括由上至下、 由下至上、 水平和斜线的种种影响方式, 影响发生效力的根据主要是知识和职权, 更多是依靠社会因素, 如互相尊重、 自我实现等而起作用。

影响系统规定了领导产生的广阔环境。 卡斯特认为, 领导有两个基本含义:①地位; ②职能的积极执行。 领导系统包含着三个基本要素——领导者、 被领导者和境况。 领导作为管理的一部分, 它依靠个人之间的关系和挖掘人的潜在能力。 研究表明, 在有效领导者的行为中是共同存在着四个因素, 即支持、 促进相互作用、 强调目标、 促进工作。 改进组织中领导的有效性, 可通过以下方法做到: ①谨慎挑选具有高度成功可能性的人; ②通过切身体验, 辅导和训练培养经理人员; ③把现有领导者配置在他们最有可能成功的境况里。

(六) 管理分系统

卡斯特认为, 管理是组织中协调各分系统并把朝向有关目标的组织活动结合起来的活动。 卡斯特从两个方面考察了组织中的管理分系统: 一是管理分系统的结构层次, 二是管理分系统的基本职能。

从结构层次看, 可以把管理系统分为作业分系统、 协调分系统和战略分系统等三个层次。 作业分系统的主要任务是高效率地完成既定目标, 其环境系统相对封闭, 作业的总过程可以被程序化, 还可以充分利用先进的作业工具如计算机等设计标准作业程序。 战略分系统的主要任务是根据环境的投入制定出整个组织的战略, 从而使组织适应外部环境, 并努力完成既定目标。 战略层应具有开放意识, 所遇到的问题是不确定的, 其工作的特点是非程序化。 协调分系统介于作业分系统与战略分系统之间, 它的主要任务是协调上级 (战略分系统) 与下级(作业分系统) 的活动, 把来自上级的综合计划、 总体战略转化为具体作业计划与工作程序, 并指导作业分系统的工作。 可见, 在管理系统中, 各分系统之间是相辅相成的关系。

从基本职能看, 可以把管理系统分为决策、 计划和控制职能。 决策是管理系统最重要、 最基本的职能, 它可以提高控制的手段并使系统具有一致性。 决策也是管理者最重要的任务之一, 它遍布于一切管理职能之中。 一般而言, 决策过程包括以下几个环节: 找出问题; 认识问题; 分析问题 (拟定、 建立和评价可选择方案); 选择用以实施的行政方案。 决策是个连续不断的过程, 后续决策受着先前的决策和随时出现的新问题的影响。 在管理系统中, 三个分系统都会进行决策, 但不同的分系统所面临的问题不一样, 所采用的决策方法也不同。 战略分系统面临的是不确定的, 但对整个组织将产生重大影响的问题, 所以其决策过程相对复杂, 决策方法主要是判断; 作业分系统所面临的问题是相对确定的, 往往可以直截了当地用计算技术来进行决策。 计划职能其实是管理决策信息系统的一个组成部分。 计划工作为个人和组织提供了用以应付复杂的、 动态的和不断变化的环境的手段, 从而为整个组织的综合决策提供了基础。 作业系统的计划一般是重复性的、 短期的、 范围狭隘的和较为僵硬的; 战略系统的计划则比较独特, 所跨时期较长, 涉及范围较宽, 比较灵活。 控制职能把组织活动维持在可以容许的限度内。 计划与控制在管理过程中是直接相关的活动, 计划规定了管理过程的控制阶段的范围。 在设计控制系统时的重要因素是管理信念、 有关的标准 (主要成果和高度优先的目标) 以及职能成绩的估价过程。 从时间选择来看, 有预先控制和事后控制两种。 目前, 现时或实时控制比较流行, 许多作业在当其与预期发生偏离时即已得到及时的调整。

三、 组织的变革

在对医院、 大学、 城市等组织进行了研究之后, 卡斯特指出, 很多组织都具有一个不确定的生命时限, 组织必须使其自身适应于变化的条件。 对所有组织而言, 一方面, 它们需要稳定性和连续性, 以便完成其基本任务; 另一方面, 也需要适应性与革新性, 以便能在变化着的社会中生存。

卡斯特认为, 有计划地组织变革过程可以由下列环节组成: 一是感知问题,即仔细诊断, 确定存在的具体问题, 承认变革的必要性; 二是问题的意义, 包括目前的条件、 期望的条件; 三是解决问题, 包括制定备选方案、 评价备选方案、选择行动计划、 确定改革成效的计量尺度; 四是实施改革的行动步骤; 五是组织更新, 包括组织的反省、 批评、 跟踪监督等。

卡斯特还指出, 在组织变革的过程中, 肯定会遇到阻力。 改革的阻力主要来自两方面: 一是改革需要投入一定的费用 (金钱、 时间、 精力) 以及需要对一些既得利益进行调整, 这必然会引致组织中的保守派和既得利益者的反对。 二是人们对改革的目的、 机制和后果可能产生错误的理解。 变革后果的不确定性常常导致混乱与不安, 特别是当变革遇到未曾预料到的困难时, 人们的信心就会下降。 基于此, 卡斯特认为, 改革者必须具备克服这些阻力的步骤。 一般来说, 一个承认诊断与行动的相互作用和平衡的解决问题的方法是很重要的。 例如, 能够确定驱动力和制约力的立场分析, 将有助于了解存在的问题和确定适宜的行动步骤; 而组织中负责实施的行动人员的参与, 在有计划的变革过程中的作用发挥也是很重要的。

最后, 卡斯特还对未来的组织与管理进行了探讨。 他指出, 在未来, 组织活动的范围界限将大大扩展, 社会的公有部分也不可避免。 社会面临的许多问题如都市的再发展问题、 污染控制问题、 运输系统问题等等都要求有新的组织方法。以往, 这些问题都是在分散的基础上由很多具有单一职能的政府机构来解决, 现在则必须在整体系统的基础上来解决, 并由社会的私有部分给予协助。 组织界限的扩展, 要求组织必须具备更强的反应性能, 以解决与环境系统交界面增多带来的挑战, 解决增大了的内部复杂性带来的控制上的问题, 解决与其他组织之间的协调问题。

卡斯特预测, 未来将发展民主——人道的系统, 该系统关注工作、 生活质量等方面, 因为生产率和工作、 生活质量不是互相排斥的目标, 管理的关键问题是设计一个既保持高水平的生产率, 又同时满足人们对工作生活质量的期望的组织系统。 组织将趋于动态和灵活, 研究和实验仍将有着重要的意义。 归根结底, 组织理论应成为更有效的管理实践的基础。