目录
1
登录学习通
1.1
注册登录
2
课程
2.1
创建课程
2.2
示范教学包建课
2.3
资源一键导入
2.4
课程管理
2.5
教师团队管理
2.6
成绩权重设置
2.7
课程统计
3
班级
3.1
创建班级
3.2
班级管理
3.3
班级讨论
4
班级活动
4.1
学习通活动总计
4.2
活动——签到
4.3
活动——选人
4.4
活动——随堂练习
4.5
活动——直播
4.6
活动——评分
4.7
活动——问卷
4.8
活动——分组任务
4.9
活动——投票
4.10
活动——抢答
5
教室端投屏功能
5.1
学习通活动投屏
5.2
学习通课件投屏
5.3
“更多”投屏活动
6
作业
6.1
班级作业
7
手机端无纸化考试
7.1
考试
8
群聊
8.1
班级群聊
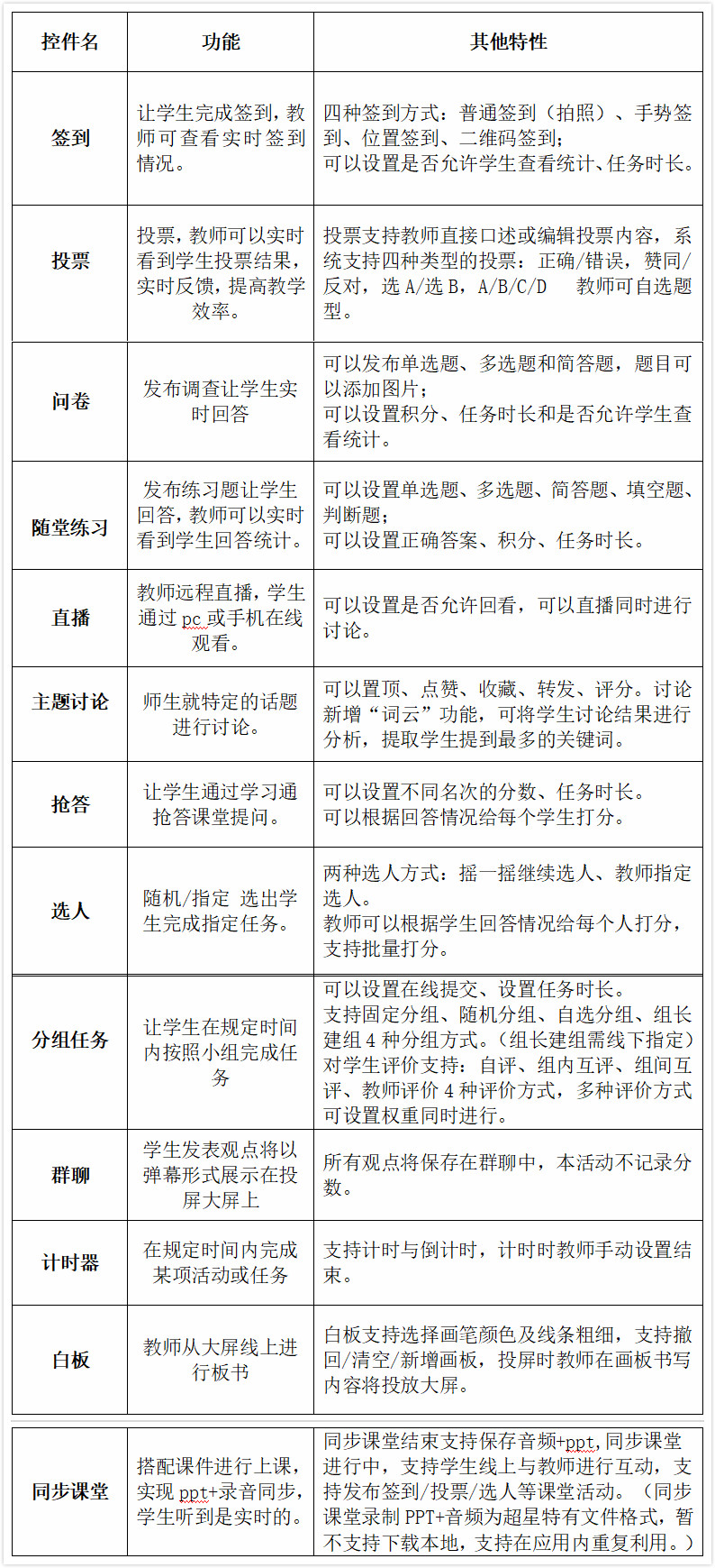
4.1
学习通活动总计
学习通班级活动控件汇总
上一页
下一页