项目一 立法体制
一、立法
在我国,所谓“立法”,又称法律制定,就是指国家专门机关根据一定的指导思想和基本原则,依照法定的权限和程序,创制、修改和废止法律的专门活动。
立法是一项系统工程,是每个国家不可缺少的活动,不仅指创制法律,而且还包括法的修改和废除。由概念可以看出,立法的主体是享有法定权限的一定的国家专门机关,而不是随便什么机关都能制定法律。
二、我国现行立法权限划分体制
立法体制是指关于立法权的配置方面的组织制度,其核心是立法权限的划分问题,也就是哪些主体享有立法权或可以参与立法,以及立法主体享有哪些立法权限。
立法体制的性质是和国家的性质相一致的,立法权限的划分则是与国家的结构形式和管理形式密切联系的。立法权限划分是否科学、有效,直接关系到一个国家的法律制度能否建立在全面、系统和科学的法律规范体系基础之上,是实行“法治”的制度前提。
根据我国《宪法》和《立法法》的有关规定,我国现行立法体制实行一元二级多层制。所谓“一元”,是指我国是一个单一制的、统一的多民族国家,全国范围内只存在一个统一的立法体系,《宪法》第五十八条规定:全国人民代表大会和全国人民代表大会常务委员会行使国家立法权。所谓“二级”,是指中央一级立法和地方一级立法同时存在。所谓“多层”,是指我国立法体制中,包括一般法律的制定权、行政法规制定权、地方性法规制定权、民族自治条例与单行条例制定权、规章制定权等多种类别。
(一)中央立法权限
在我国,国家的一切权利属于人民,人民行使国家权力的机关是全国人民代表大会和地方各级人民代表大会。因而,国家立法权集中于全国人民代表大会和全国人民代表大会常务委员会,国家最高权力机关的立法权具有最高权威,是制定其他一切具有法律效力的规范性法律文件的“源泉”。
1.全国人民代表大会及其常设机关的立法权。
根据我国宪法的规定,全国人民代表大会和全国人民代表大会常务委员会行使国家立法权,制定法律。
《立法法》第八条规定:“下列事项只能制定法律:
(一)国家主权的事项;
(二)各级人民代表大会、人民政府、人民法院和人民检察院的产生、组织和职权;
(三)民族区域自治制度、特别行政区制度、基层群众自治制度;
(四)犯罪和刑罚;
(五)对公民政治权利的剥夺、限制人身自由的强制措施和处罚;
(六)对非国有财产的征收;
(七)民事基本制度;
(八)基本经济制度以及财政、税收、海关、金融和外贸的基本制度;
(九)诉讼和仲裁制度;
(十)必须由全国人民代表大会及其常务委员会制定法律的其他事项。”
在这些事项中:
(1)刑事法律制度、基本的民事法律制度、公民基本政治权利、国家机构的制度、司法制度、税收制度方面的事项,只能由全国人民代表大会及其常务委员会制定法律;
(2)属于行政管理方面的事项,全国人民代表大会及其常务委员会尚未制定法律的,国务院根据实际需要,可以制定行政法规;
(3)其他事项国家尚未制定法律或者行政法规的,地方性法规根据具体情况和实际需要可以先作规定,但是一旦国家制定法律或者行政法律,地方性法规与法律、行政法规相抵触的规定则无效。
2.关于授权立法问题。
全国人民代表大会及其常务委员会根据实际需要,可以作出决定将应该由法律规定的事项,授权国务院制定行政法规,但涉及刑事法律制度、公民基本政治权利和人身自由权利、司法制度等不宜授权行政机关作规定的事项除外。此外,全国人大及其常委会又两次对国务院进行授权。第一次是1984年9月19日,通过了一个《关于授权国务院改革工商税制发布有关税收条例草案试行的决定》;第二次是第六届全国人民代表大会第三次会议,于1985年4月10日通过了《关于授权国务院在经济体制改革和对外开放方面可以制定暂行的规定或者条例的决定》。
《立法法》第五十六条对国务院制定行政法规的权限范围作了详细规定,国务院根据宪法和法律,制定行政法规。行政法规可以就下列事项作出规定:“
(一)为执行法律的规定需要制定行政法规的事项;
(二)宪法第八十九条规定的国务院行政管理职权的事项。”
国务院各部、委员会、中国人民银行、审计署和具有行政管理职能的直属机构,可以根据法律和国务院的行政法规、决定及命令在本部门的权限范围内,制定规章。
(二)地方立法权限
省、直辖市、自治区人大及其常委会根据本行政区域的具体情况和实际需要,在不同宪法、法律、行政法规相抵触的前提下,可以制定地方性法规。省、自治区人民政府所在地的市的人大及其常委会,经国务院批准的较大的市的人大及其常委会根据本市的具体情况和实际需要,在不同宪法、法律、行政法规和本省、自治区的地方性法规相抵触的前提下,可以制定地方性法规,报省、自治区的人大常委会批准后施行。
地方性法规可以作出规定的事项主要包括以下五个方面:“
(一)法律、行政法规规定由地方作出规定的事项;
(二)全国人民代表大会及其常务委员会授权地方规定的事项;
(三)为执行法律、行政法规需要制定地方性法规的事项;
(四)除由中央统一立法的事项外,其他事项国家尚未制定法律或者行政法规,根据本地方的具体情况需要制定地方性法规的事项;
(五)其他属于地方性事务需要制定地方性法规的事项。”
民族自治地方的人民代表大会有权依照当地民族的政治、经济和文化的特点,制定自治条例和单行条例。自治条例和单行条例可以根据当地民族的特点,对法律或者行政法规作出变通规定,但不得违背法律和行政法规的基本原则,不得对宪法和民族区域自治法的规定作出变通规定。
省、直辖市、自治区人民政府、省会城市和自治区首府城市的人民政府、经国务院批准的较大的市的人民政府,可以根据法律、行政法规和本省、自治区的地方性法规,制定规章。地方政府规章可以作出规定的事项包括:“
(一)为执行法律、行政法规、地方性法规的规定需要制定规章的事项;
(二)属于本行政区域的具体行政管理事项。”
(三)关于特别行政区立法权限问题
依照“一个国家,两种制度”的构想所制定的《中华人民共和国香港特别行政区基本法》和《中华人民共和国澳门特别行政区基本法》,使中国地方立法权的情形有了一种全新的形态。
香港、澳门特别行政区于1997年和1999年以后的立法权,依两个基本法的规定,几乎是完全独立的立法权。对其立法权的唯一的限制是:香港和澳门特别行政区的立法机关制定的法律须报全国人民代表大会常务委员会备案;备案不影响该法律的生效。这一规定,实际上构成了中央对特别行政区立法的及其有限的否决权,也就是对特别行政区关于国防和外交方面的立法的否定权。特别行政区除了没有关于国防和外交方面的立法权之外,有一切立法权。《澳门特别行政区基本法》的有关规定与上述《香港特别行政区基本法》的有关规定基本相同。
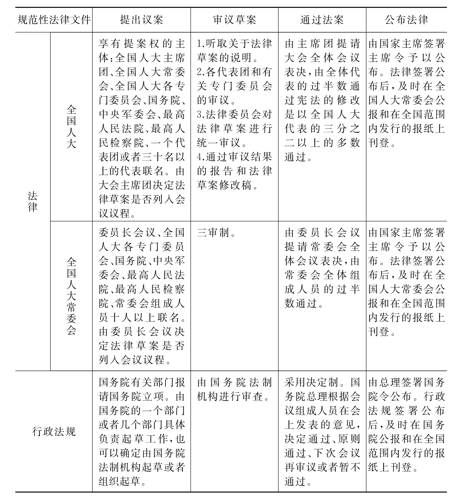
三、立法的一般程序
立法程序,即法律制定的阶段,是指有权的国家机关,在制定、认可、修改、补充和废止法的活动中必须履行的法定步骤和方法。按照我国宪法和有关法律的规定,法律和地方性法规的制定程序包括提出议案、审议草案、通过法案、公布法律四个阶段。


