7.2 食品过敏原
过敏原就是诱发过敏反应的抗原。引起过敏反应的抗原物质有几百种,它们通过吸入、食入、注射或接触等方式使机体致敏。我们日常生活中经常遇到的有吸入式过敏原(如花粉、汽车尾气、油漆、烟草等)、食入式过敏原(如牛奶、鸡蛋、海鲜、牛羊肉等)、接触式过敏原(如化妆品、冷热气体、细菌、病毒等)、注射式过敏原(如青霉素、异种血清等)以及因精神因素、身体因素等引起的自身组织抗原和自身隐蔽抗原等。食品过敏原是指那些能导致特定人群产生过敏反应的食品成分(通常是蛋白质)。食品过敏与人体的免疫系统密切相关,当人体对某一类食品产生过敏反应时,这就意味着这类食品不能被人体完全消化、吸收,同时说明人体的免疫系统处于一种戒备状态。蛋白质是生物体内最复杂,也是最重要的物质之一,异体蛋白质进入人体后可会发过敏反应。这就是为什么在食品的成分和食用量都正常的情况下,而消费者食用后却会有不同形式的过敏反应发生。
7.2.1 食品过敏原的危害
食品过敏原产生的过敏反应包括呼吸系统、肠胃系统、中枢神经系统、皮肤、肌肉和骨骼等不同形式的临床症状,有时可能产生过敏性休克,甚至危及生命。摄入含有食品过敏原的食品,对某些人可能产生一系列的过敏症状。过敏反应通常会在1 h内出现,症状明显,有时表现得会较激烈,包括诸如呕吐,腹泻,呼吸困难,嘴唇、舌头或咽喉肿胀,血压骤降等。也可能在几小时内,甚至几天后才会发生。食品过敏原引起的症状主要有胃肠道症状(如恶心、呕吐、腹痛、腹胀、腹泻,黏液样或稀水样便,个别人还会出现过敏性胃炎及肠炎、乳糜泻等)、皮肤症状(如皮肤充血、湿疹、瘙痒、荨麻疹、血管性水肿等)、神经系统症状(如头痛、头昏等,比较严重的还可能会发生血压急剧下降,意识丧失,呼吸不畅,甚至是过敏性休克的症状等)。
一般来讲,具有食品过敏的人,进食某种食物后,体内会产生一种IgE,过量的IgE能和一种含多种过敏递质的肥大细胞结合。再次进食这种食物时,食物蛋白就会和附着在肥大细胞上的IgE发生反应,刺激肥大细胞释放出组胺等物质,使血管扩张,平滑肌收缩,分泌物、溢出物增多,从而出现上述症状。特别对于婴幼儿来讲,由于胃肠功能还不够完善,某些食物中的蛋白质未经充分消化就直接进入了体内,所以更容易发生食物过敏。
7.2.2 常见过敏食品与标志要求
全球90%的食品过敏由8类食品引起,包括花生、木本坚果类、乳类、蛋类、大豆类、麸质谷物类、鱼类、无脊椎水产类。由于科技进步,管理水平和社会发展的不平衡性,对食品过敏原问题的理解在不同国家、不同地区各不相同,公众对它的认同意识也有较大的差异。我国对食品过敏原的研究和关注与国外发达国家相比有着较大的差别。各个国家要求标示食品过敏原的食品种类,见表7.1。
表7.1 各国家要求标示食品过敏原的食品种类

续表7.1

续表7.1

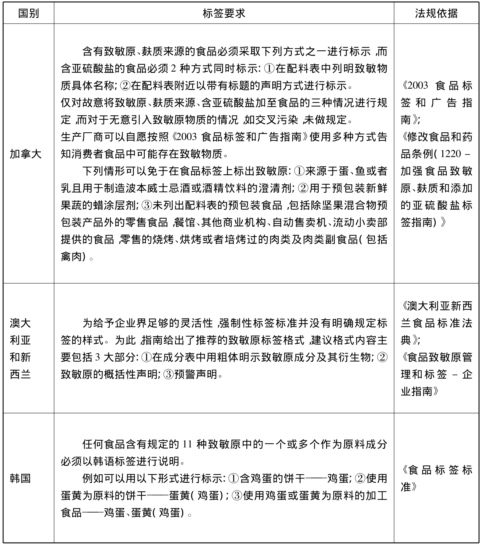
7.2.3 食品致敏原标签的要求
食品过敏至今无特效疗法,食品过敏原引发过敏反应的最低量目前还无定论,有些极微量的过敏原即可造成严重后果。当前预防是防止食品过敏唯一的途径——严防有过敏体质的人接触食品过敏原。对于过敏体质的人群,预包装食品标签上正确、清楚地标示出致敏原成分,是防止他们发生食品过敏反应最有效的措施。很多国家已发布多项法规对食品过敏原标示作出规定,我国最近也颁布了相关的标准,见表7.2。
表7.2 各国家对食品致敏原标签的要求

续表7.2

续表7.2

续表7.2
