目录

  • 1 教学用视频和各章节问题要点
    • 1.1 各章节教学用视频-精讲
    • 1.2 录制的微课视频
    • 1.3 各章节问题要点
    • 1.4 开放性讨论题
  • 2 第一章  绪论
    • 2.1 第一章 预习 相关问题思考
    • 2.2 引言
    • 2.3 核反应堆的分类
    • 2.4 世界核电技术的发展概况
    • 2.5 中国核电发展概况
    • 2.6 核电厂主要动力堆简介
      • 2.6.1 拓展 核电强国梦
      • 2.6.2 拓展 核电科普视频
    • 2.7 2020春季学期第一章小测
    • 2.8 第一章小测(2020秋季学期用)
    • 2.9 答疑课堂-视频
    • 2.10 拓展-核电工作原理-视频
  • 3 第二章  压水堆核电站
    • 3.1 第二章 预习相关问题思考
    • 3.2 压水堆核电站系统简介
    • 3.3 核电厂厂址选择及厂房布置
    • 3.4 核电厂设备安全功能分级
    • 3.5 核电厂安全设计原则
    • 3.6 2020春季学期小测
    • 3.7 第二章小测(2020秋季学期用)
    • 3.8 拓展-AP1000视频
    • 3.9 拓展-重水堆核电站视频
    • 3.10 拓展-秦山核电视频
  • 4 第三章  压水堆核电厂系统与设备
    • 4.1 压水堆核电厂一回路主系统
    • 4.2 压水反应堆本体
      • 4.2.1 拓展-核燃料的装料和卸料过程
      • 4.2.2 反应堆本体-教学视频
      • 4.2.3 前两节小测
    • 4.3 反应堆冷却剂泵
      • 4.3.1  反应堆冷却剂泵预习思考题
    • 4.4 蒸汽发生器
      • 4.4.1 蒸汽发生器预习相关问题思考
    • 4.5 稳压器
      • 4.5.1 稳压器预习相关问题思考
      • 4.5.2 拓展-SEBIM安全阀—动画
    • 4.6 2020春季学期本章小测
    • 4.7 第三章小测(2020秋季学期用)
    • 4.8 拓展- 华龙1号视频
    • 4.9 拓展-大国重器-视频
  • 5 第四章   核岛辅助系统
    • 5.1 化学和容积控制系统
      • 5.1.1 化学和容积控制系统预习相关问题思考
    • 5.2 反应堆硼和水补给系统
    • 5.3 余热排出系统
      • 5.3.1 余热排出系统等相关问题思考
    • 5.4 设备冷却水系统
    • 5.5 重要厂用水系统
    • 5.6 乏燃料水池冷却系统
    • 5.7 第四章小测
    • 5.8 拓展-解密核电 视频
    • 5.9 拓展-秦山核电-最强巡检视频
  • 6 第五章  专设安全设施
    • 6.1 安注系统
      • 6.1.1 安注系统预习相关问题思考
    • 6.2 安全壳系统
    • 6.3 安全壳喷淋系统
      • 6.3.1 安全壳喷淋等系统预习相关问题思考
    • 6.4 辅助给水系统
    • 6.5 第五章小测
    • 6.6 拓展-探秘田湾核电站 视频
  • 7 第七章  二回路蒸汽系统与设备
    • 7.1 常规岛简介
    • 7.2 核电厂汽轮机组
    • 7.3 主蒸汽系统
    • 7.4 蒸汽旁路排放系统
    • 7.5 汽水分离再热器
    • 7.6 第七章小测
    • 7.7 第七章电子教材
    • 7.8 拓展-探秘原子能院 视频
  • 8 第八章  二回路凝结水系统与给水系统
    • 8.1 凝结水系统
    • 8.2 低压给水加热器系统
    • 8.3 给水除氧器系统
    • 8.4 高压给水加热器系统
    • 8.5 第八章小测
    • 8.6 第八章电子教材
    • 8.7 拓展-解密中核
    • 8.8 拓展-强国课堂
  • 9 第十一章 核电站辐射防护与三废处理系统
    • 9.1 核电厂的核辐射及对环境的影响
    • 9.2 放射性废物处理系统
    • 9.3 第十一章小测
    • 9.4 第十一章电子教材
    • 9.5 拓展  核电发展的中国超越-视频
    • 9.6 拓展-福岛核电事故的经验与启示
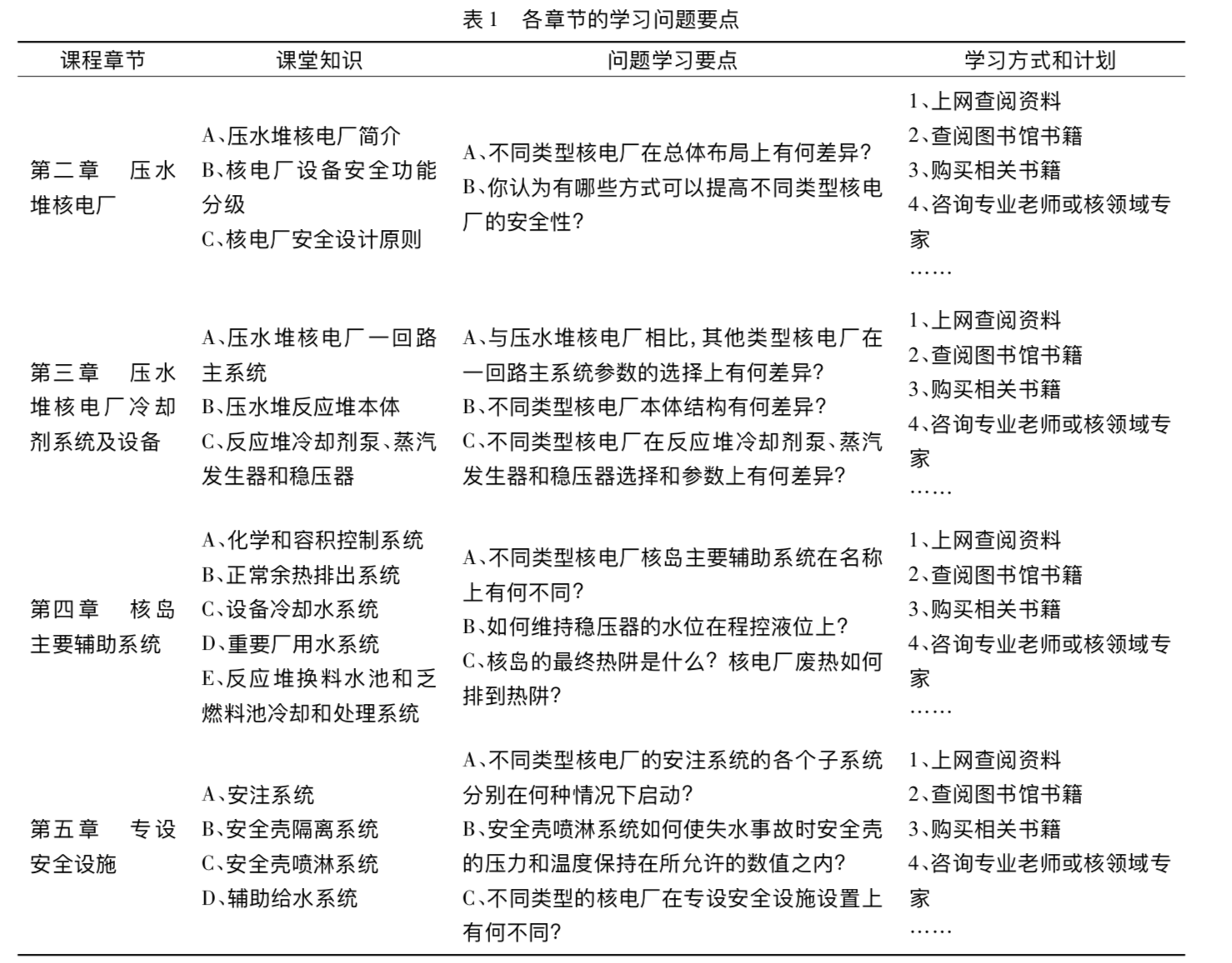
各章节问题要点