客户委托书
-
1 情境说明
-
2 思维导图
上一节
下一节
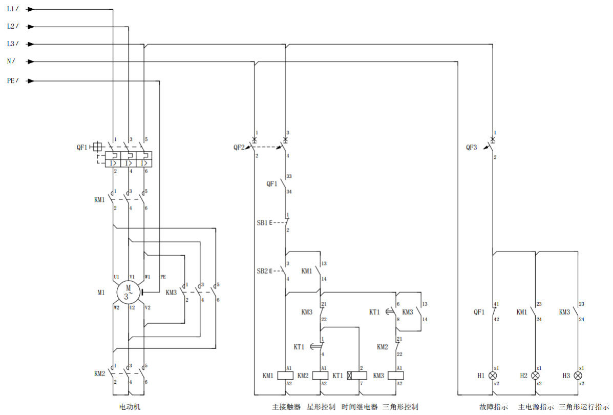
【情境说明】
和美陶瓷公司车间安装了一台大功率风机,现在需要安装风机控制电路并完成功能调试。
请您选择符合要求的空气断路器、电动机断路器、接触器、时间继电器等电气元件,按照电路图,完成大功率风机启动电路的安装与接线。完成配盘安装工作后,若出现故障,应能及时排除。 工作过程要遵循“6S”行为规范。
风机控制要求如下:
1.按下启动按钮 SB2,风机电动机以星形接法低电流、低力矩启动,运行 7 秒后,切换为三角形接法,正常运转。
2.按下停止按钮 SB1,风机停止运行。
3.控制电路具有电源指示、三角形运行指示、故障指示。

电气原理图



