目录

  • 1 项目一  焊接训练
    • 1.1 电子焊接训练
    • 1.2 电子元件拆焊训练
    • 1.3 焊接点参考视频
    • 1.4 连线参考视频
  • 2 项目二   USB充电器的安装与调试
    • 2.1 USB充电器电路的认识
    • 2.2 USB充电器电路的元件检测
    • 2.3 USB充电器的安装与调试
  • 3 项目三 简易广告彩灯的安装与调试
    • 3.1 简易广告彩灯电路的认识
    • 3.2 简易广告彩灯电路的元件检测
    • 3.3 简易广告彩灯的安装与调试
  • 4 项目四 功放电路的安装与调试
    • 4.1 功放电路的认识
    • 4.2 功放电路的元件检测
    • 4.3 功放电路的安装与调试
    • 4.4 LM386安装说明书
    • 4.5 TDA2822安装说明书
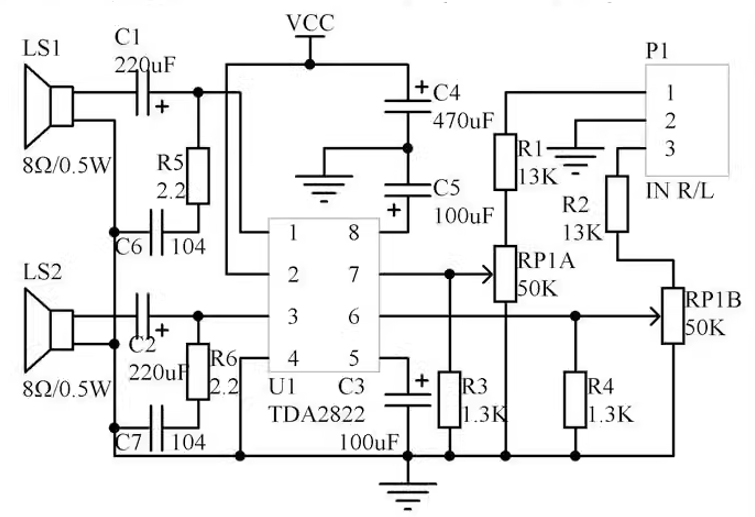
    • 4.6 TDA2822功放原理图
  • 5 项目五 安全用电
    • 5.1 触电急救
    • 5.2 安全用电
  • 6 项目六 接线训练
    • 6.1 认识常用电工工具
    • 6.2 导线连接和绝缘层恢复
    • 6.3 导线连接参考视频
  • 7 项目七 照明电路的设计
    • 7.1 认识照明电路组成
    • 7.2 设计原理图和实物图
  • 8 项目八 照明电路的安装与调试
    • 8.1 照明电路安装
    • 8.2 照明电路调试
    • 8.3 照明电路原理图
    • 8.4 照明电路安装图
TDA2822功放原理图