预习要求
1.按下图所示的实验电路估算放大器的静态工作点(取β1=β2=100)。估算基本放大器的Au,Ri和Ro;估算负反馈放大器的Auf、Rif和Rof,并验算它们之间的关系。
2. 怎样把负反馈放大器改接成基本放大器?
3. 利用仿真软件Multisim按实验内容进行仿真分析,得出相关结果。

实验内容
1.测量静态工作点
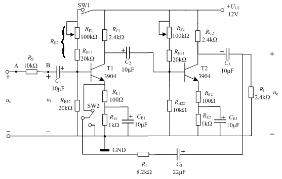
按图4.13连接实验电路,取UCC=+12V,Ui=0,分别调节RP1和RP2使T1管和T2管的集电极电流IC1=IC2=2mA,用数字万用表分别测量第一级、第二级的静态工作点,记入表4.12。

图4.13 带有电压串联负反馈的两级阻容耦合放大器
表4.12 测量静态工作点
| UB(V) | UE(V) | UC(V) | IC(mA) |
| 第一级 |
|
|
|
|
| 第二级 |
|
|
|
|
2.测试基本放大器的各项性能指标
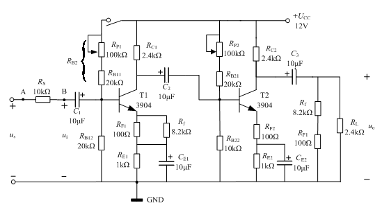
将实验电路按图4.14改接,把级间反馈支路断开即将SW2开关拨到接地端,RF1旁并接RF,其它连线不动。
(1)测量中频电压放大倍数Au,输入电阻Ri和输出电阻Ro。
(a)以f=1kHZ,US约5mV的正弦信号输入放大器,用示波器监视输出波形uo,在uo不失真的情况下,用交流毫伏表测量US、Ui、UL,记入表4.13。

图4.14 基本放大器
表4.13 基本放大器与负反馈放大器的性能指标
| 基本放大器 | US (mv) | Ui (mv) | UL (V) | Uo (V) | Au | Ri (kΩ) | Ro (kΩ) |
| 5 |
|
|
|
|
|
|
| 负反馈放大器 | US (mv) | Ui (mv) | UL (V) | Uo (V) | Auf | Rif (kΩ) | Rof (kΩ) |
| 10 |
|
|
|
|
|
|
(b)保持US不变,断开负载电阻RL,测量空载时的输出电压UO,记入表4.13。
(2)测量通频带
接上RL,保持(1)中的US不变,然后增加和减小输入信号的频率,找出上、下限频率fH和fL,记入表4.14。
3.测试负反馈放大器的各项性能指标
将实验电路恢复为图4.14的负反馈放大电路。适当加大US(约10mV),在输出波形不失真的条件下,测量负反馈放大器的Auf、Rif和Rof,记入表4.13;测量fHf和fLf,记入表4.14。
表4.14 测量通频带
| 基本放大器 | fL(kHz) | fH(kHz) | △f(kHz) |
|
|
|
| 负反馈放大器 | fLf(kHz) | fHf(kHz) | △ff(kHz) |
|
|
|
1、实验原理
2、实验三-1(静态工作点的设置与测量)
3、实验三-2(负反馈放大器的Au、Ri、Ro、通频带宽度B的测量)
4、实验三-3(基本放大器的Au、Ri、Ro、通频带宽度B的测量)