课前预习
-
1 预习与思考
-
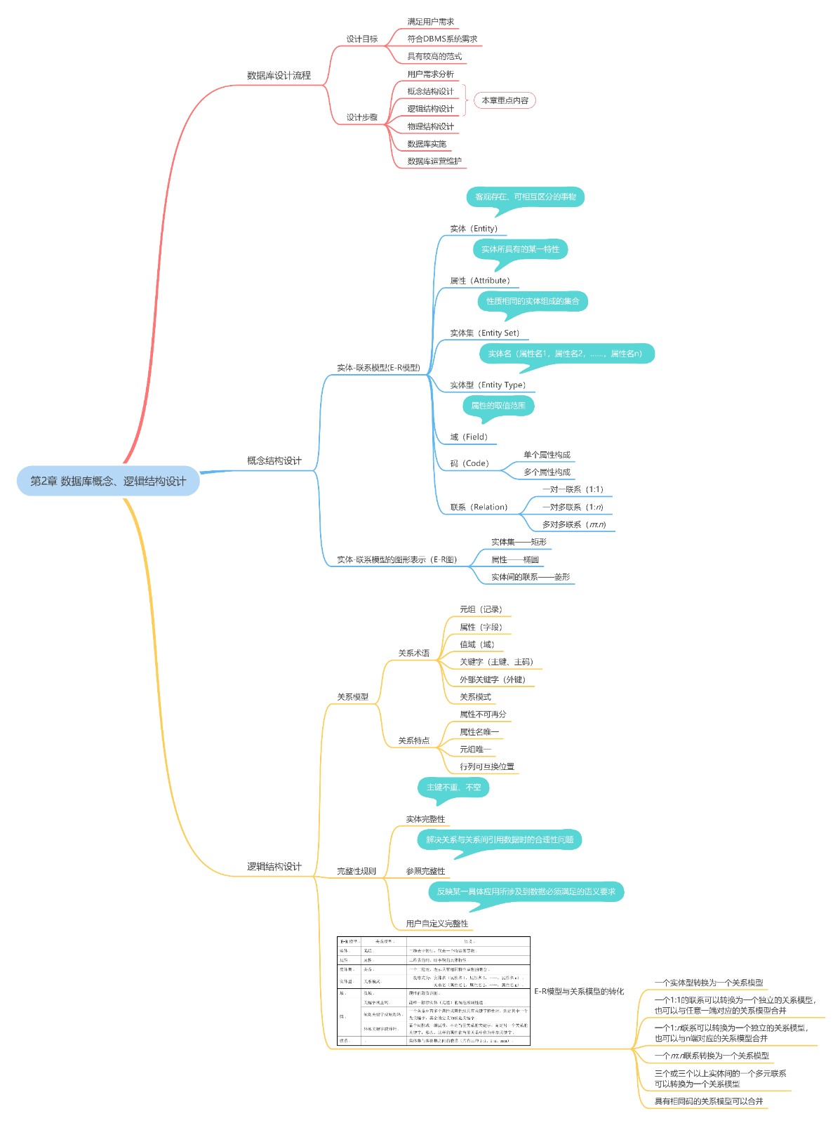
2 本章知识点拼图
-
3 本章内容结构
上一节
下一节
预习学习通 第2章 数据库概念及逻辑结构设计,思考以下问题:
1、数据库设计的目标是什么?
2、数据库设计的基本步骤有哪些?
3、概念结构设计的目的是什么?最终的表现形式是什么?主要方法是什么?(对E-R模型要深入理解)
4、关系模型的完整性规则如何理解?
5、逻辑结构设计的目的是什么?主要方法是什么?
6、E-R模型与关系模型的转换?(教材26页的思考与练习)
7、什么是关系的规范化?为什么要对关系进行规范化?(教材27-33)
8、运用规范化理论对关系模式进行优化可以消除修改异常、插入异常、删除异常等问题,这个过程一般如何进行?
9、如何分析关系模式中存在的依赖关系?如何消除关系模式中的部分函数依赖和传递函数依赖?(教材33页思考与练习)



