ADC
-
1 实验任务
-
2 结果上传
-
3 实验报告
上一节
下一节

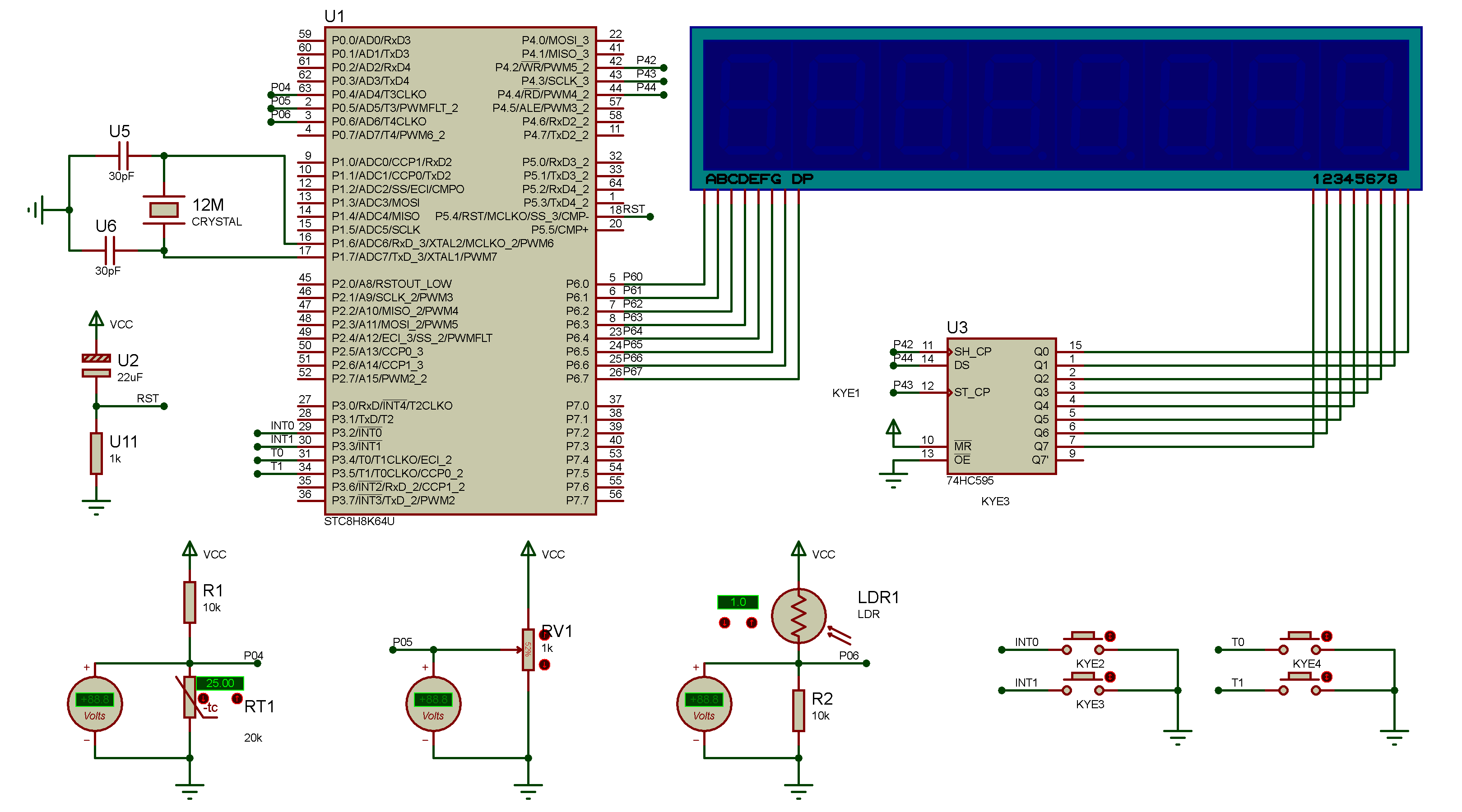
Proteus仿真文件:
备注:仿真图中STC8实际为STC15,两款单片机片内ADC不一样,提供的图形程序为STC8的ADC例程,不能用于仿真,只能在硬件开发板上运行。
项目6_1:
通过旋转电位器改变模拟输入电压值。读取ADC转换结果以十进制形式显示(0000-4095)在右侧4个数码管上。
(1)电压显示:实现数字电压表功能,设Vcc=5V,将AD结果(0000-4095)以电压值(0000-5000mv)的形式显示在右侧4个数码管上;
(2)自动模式:在自动模式下,利用定时器定时2秒,每隔2秒自动轮流进行热敏电阻温度测量、电位器电压测量、光敏二极管亮度测量模拟信号;
提示:三个通道对应的编号为12、13、14,定义一个变量,利用定时器定时2秒改变变量在12-14范围内变化,即可以实现自动切换通道。
(3)手动模式:利用中断1切换手动模式和自动模式。在手动模式下,利用中断0手动轮流进行热敏电阻温度测量、电位器电压测量、光敏二极管亮度测量模拟信号;
提示:三个通道对应的编号为12、13、14,定义一个变量,利用中断0改变变量在12-14范围内变化,即可以实现手动切换通道。利用中断1启动和停止定时器即可以打开或变比自动切换。
(4)超限报警:实现超限声光报警。
天问基础代码:


