单片机输入与输出实验(C51)
-
1 实验任务
-
2 实验讲义
-
3 报告上传
-
4 参考程序
-
5 编程实现
上一节
下一节
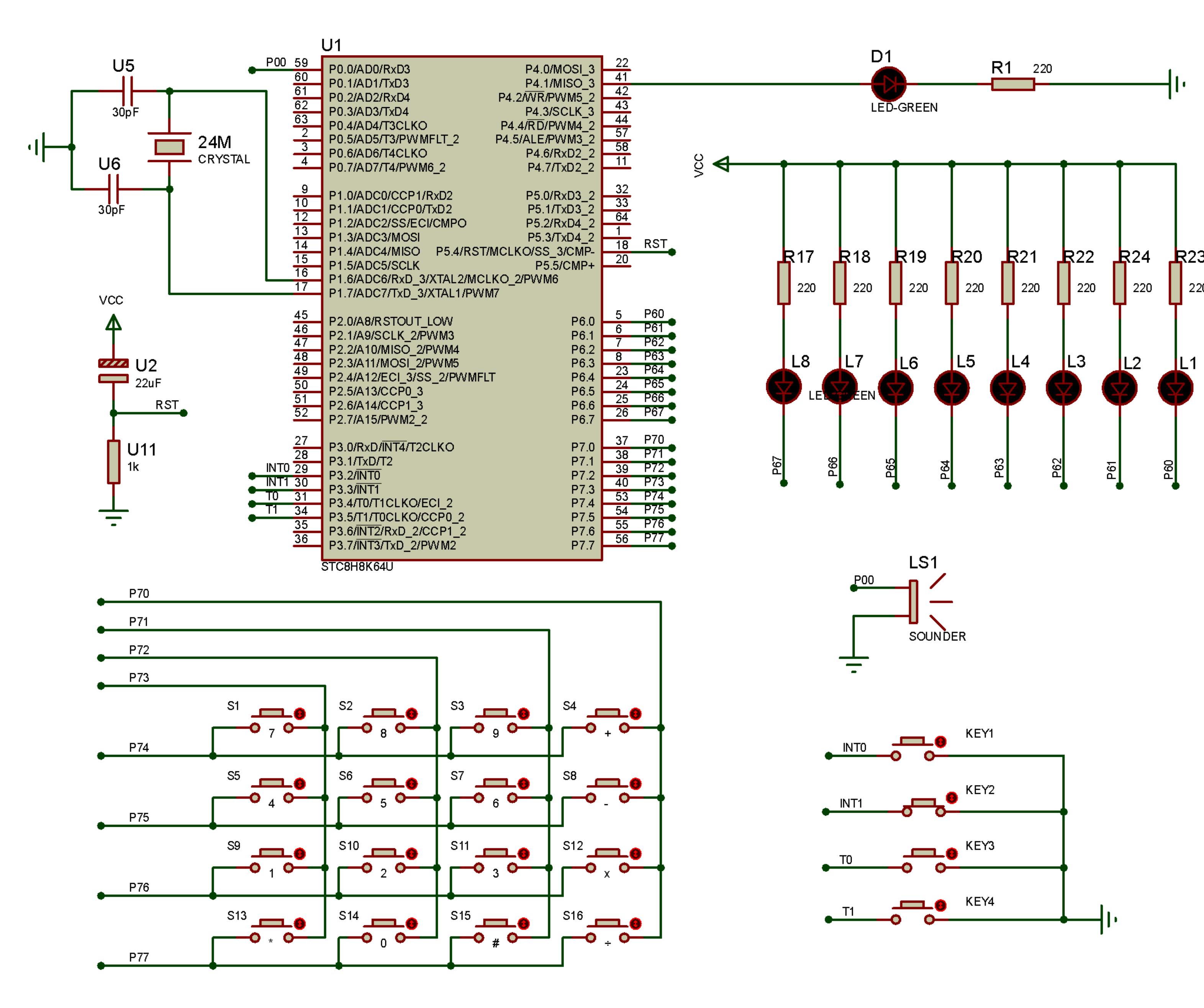
项目3_1:独立按键控制流水灯
利用4路独立按键和8路发光二极管,构成一个键控LED流水灯电路,上电时首先点亮LED1。
按一下KEY1(P3.2),8路LED向右移动1位;
按一下KEY2(P3.3),8路LED向左移动1位;
按一下KEY3(P3.4),8路LED向右移动2位;
按一下KEY4(P3.5),8路LED向左移动2位。
(1)补充程序,实现KEY2、KEY3、KEY4功能。
(2)修改程序,当KEY1、KEY2两个按键同时按下时,左4路LED亮灭交替切换闪烁;当KEY3、KEY4两个按键同时按下时,右4路LED亮灭交替切换闪烁。
(3)修改程序,统计按键KEY1、KEY2、KEY3、KEY4四个按键按下次数,利用8路LED显示计数值,当计数值超过8次,则P41输出高电平,点亮D14,否则熄灭。
项目3_2:矩阵按键控制蜂鸣器
利用矩阵按键和蜂鸣器,构成一个键控蜂鸣电路,上电时蜂鸣器不响,按下按键S1-S16时,蜂鸣器发出不同的音调。
(1)补充程序,实现按下按键S1-S16时,蜂鸣器发出不同的音调。
(2)修改程序,按键切换蜂鸣器播放不同的音乐。
(3)修改程序,输入6位密码“654321”,密码正确则P41输出高电平,D14点亮,发出正确提示声音,否则熄灭,发出错误报警声音。



