行为主义学习理论
-
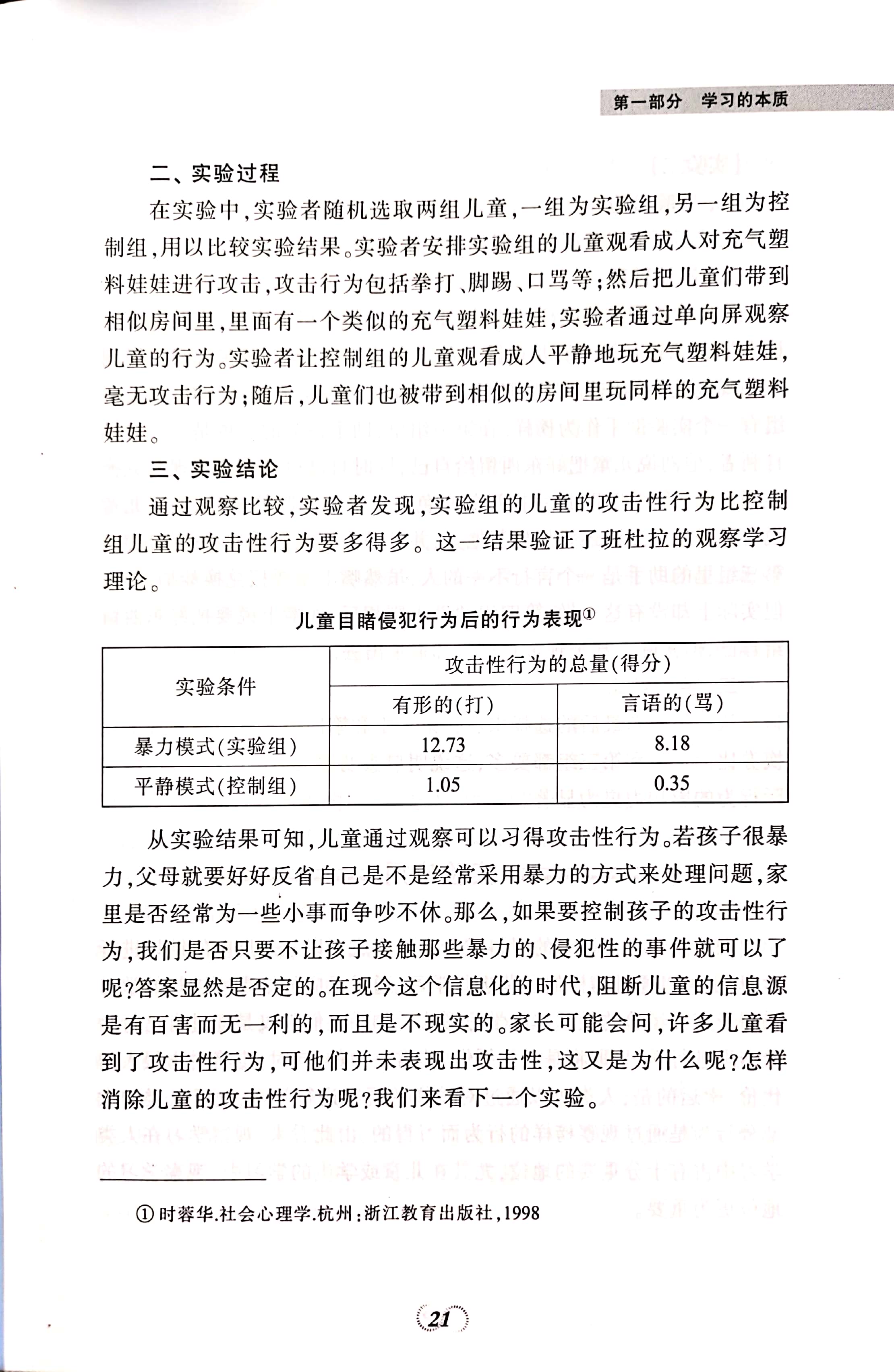
1 视频和课件
-
2 学习资料
上一节
下一节
学习的内涵和分类
学习目标:掌握行为主义学习理论,理解这些学习理论的意义,举例说明这些理论在教育教学中的应用。
学习流程:课堂听讲,记录笔记,学习结束后上传笔记。
学习视频1:桑代克的试误-联结学习理论
学习目标:理解桑代克试误-联结学习理论的内涵,掌握学习的三个定律。
学习视频2:巴普洛夫的经典性条件作用理论与华生的行为主义学习理论
学习目标:理解经典性条件反射形成的过程,掌握经典性条件作用中学习的内涵,理解消退、泛化、分化、高级条件作用以及两个信号系统的内含,并能举例说明。
学习视频3:斯金纳的操作性条件作用学习理论
学习目标:理解操作性条件作用的内涵,掌握两种行为反应和两种条件反射的概念,理解强化、惩罚的内涵和分类。
学习视频4:班杜拉的社会学习理论
学习目标:理解桑代克试误-联结学习理论的内涵,掌握学习的三个定律。
学习课件:掌握交互作用理论、自我效能感理论的内涵,并能举例说明。掌握观察学习的内涵及其过程。
拓展学习
学习有关键期吗?
儿童的行为可以塑造吗?
儿童的模仿行为
















