目录

  • 1 精密机械设计基础课程介绍
    • 1.1 如何开始你的学习
    • 1.2 教学安排
    • 1.3 考核说明
    • 1.4 指定教材和推荐阅读
  • 2 绪论 精密机械设计基础知识
    • 2.1 本章导学
    • 2.2 精密机械设计课程的地位和作用
    • 2.3 精密机械设计的基本任务和要求
    • 2.4 精密机械设计的目标和一般方法
    • 2.5 本章测验
  • 3 平面机构的结构分析
    • 3.1 本章导学
    • 3.2 机构的组成
    • 3.3 平面机构的运动简图
    • 3.4 机构的自由度
    • 3.5 本章测验
  • 4 平面连杆机构
    • 4.1 本章导学
    • 4.2 概述
    • 4.3 平面四杆机构的分类及演化
    • 4.4 平面四杆机构曲柄存在的条件和几个基本概念
    • 4.5 平面四杆机构的设计
  • 5 凸轮机构
    • 5.1 本章导学
    • 5.2 概述
    • 5.3 从动件常用运动规律
    • 5.4 图解法设计平面凸轮轮廓
    • 5.5 解析法设计平面凸轮轮廓
    • 5.6 凸轮机构基本尺寸的确定
  • 6 齿轮传动
    • 6.1 本章导学
    • 6.2 概述
    • 6.3 齿廓啮合基本定律
    • 6.4 渐开线齿廓曲线
    • 6.5 渐开线齿轮各部分的名称、符号和几何尺寸的计算
    • 6.6 渐开线直齿圆柱齿轮传动
    • 6.7 渐开线齿廓的切制原理、根切和最小齿数及变位齿轮
    • 6.8 斜齿圆柱齿轮
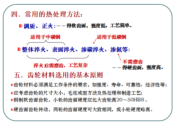
    • 6.9 齿轮传动的失效形式和材料
    • 6.10 圆柱齿轮传动的强度计算
    • 6.11 轮系
    • 6.12 齿轮传动链的设计
  • 7 带传动
    • 7.1 本章导学
    • 7.2 概述
    • 7.3 带传动的计算基础
    • 7.4 同步带传动
    • 7.5 本章测验
  • 8 螺旋传动
    • 8.1 本章导学
    • 8.2 概述
    • 8.3 滑动螺旋传动
    • 8.4 滚珠螺旋传动
    • 8.5 本章测验
  • 9 轴、联轴器、离合器
    • 9.1 本章导学
    • 9.2 轴
    • 9.3 联轴器
    • 9.4 离合器
  • 10 支承
    • 10.1 本章导学
    • 10.2 概述
    • 10.3 滑动摩擦支承
    • 10.4 滚动摩擦支承
    • 10.5 弹性摩擦支承、流体摩擦支承及其其他形式的支承
  • 11 直线运动导轨
    • 11.1 本章导学
    • 11.2 概述
    • 11.3 滑动摩擦导轨
    • 11.4 滚动摩擦导轨
  • 12 弹性元件
    • 12.1 本章导学
    • 12.2 弹性元件及其特性
    • 12.3 螺旋弹簧
    • 12.4 游丝及其其他弹性元件
  • 13 零件的联接
    • 13.1 本章导学
    • 13.2 联接的分类与要求
    • 13.3 机械零件的联接
    • 13.4 光学零件与机械零件的联接
齿轮传动的失效形式和材料