中国近现代史纲要2025
薛宁、刘瑞鹏、岳冬青、闫瑜、于志成、梁婧、任宇清、梁嘉琛、王晓坤
目录
暂无搜索结果
1 教材及参考书
1.1 使用教材(高教出版社)
1.2 参考书籍
1.3 参考书目
1.4 实践教学资源链接
2 导论
2.1 中国近现代史纲要课程的性质、功能和任务
2.2 中国近现代史的历史分期和“纲要”的基本框架
2.3 中国近现代史的主题和主线
2.4 学习“中国近现代史纲要”的方法
3 第一章 进入近代后中华民族的磨难与抗争
3.1 第一节 鸦片战争前后的中国与世界
3.2 1.外国资本主义入侵与近代中国社会的半殖民地半封建性质
3.3 2.近代中国的基本矛盾和历史任务
3.4 章节要点1
3.5 章节测验1
3.6 课外阅读文献1
4 第一章 进入近代后中华民族的磨难与抗争
4.1 知识框架
4.2 第二节 西方列强对中国的侵略
4.3 第三节 反抗外国武装侵略的斗争
4.4 第四节 反侵略战争的失败与民族意识的觉醒
4.5 章节要点2
4.6 章节测验2
4.7 课外阅读文献2
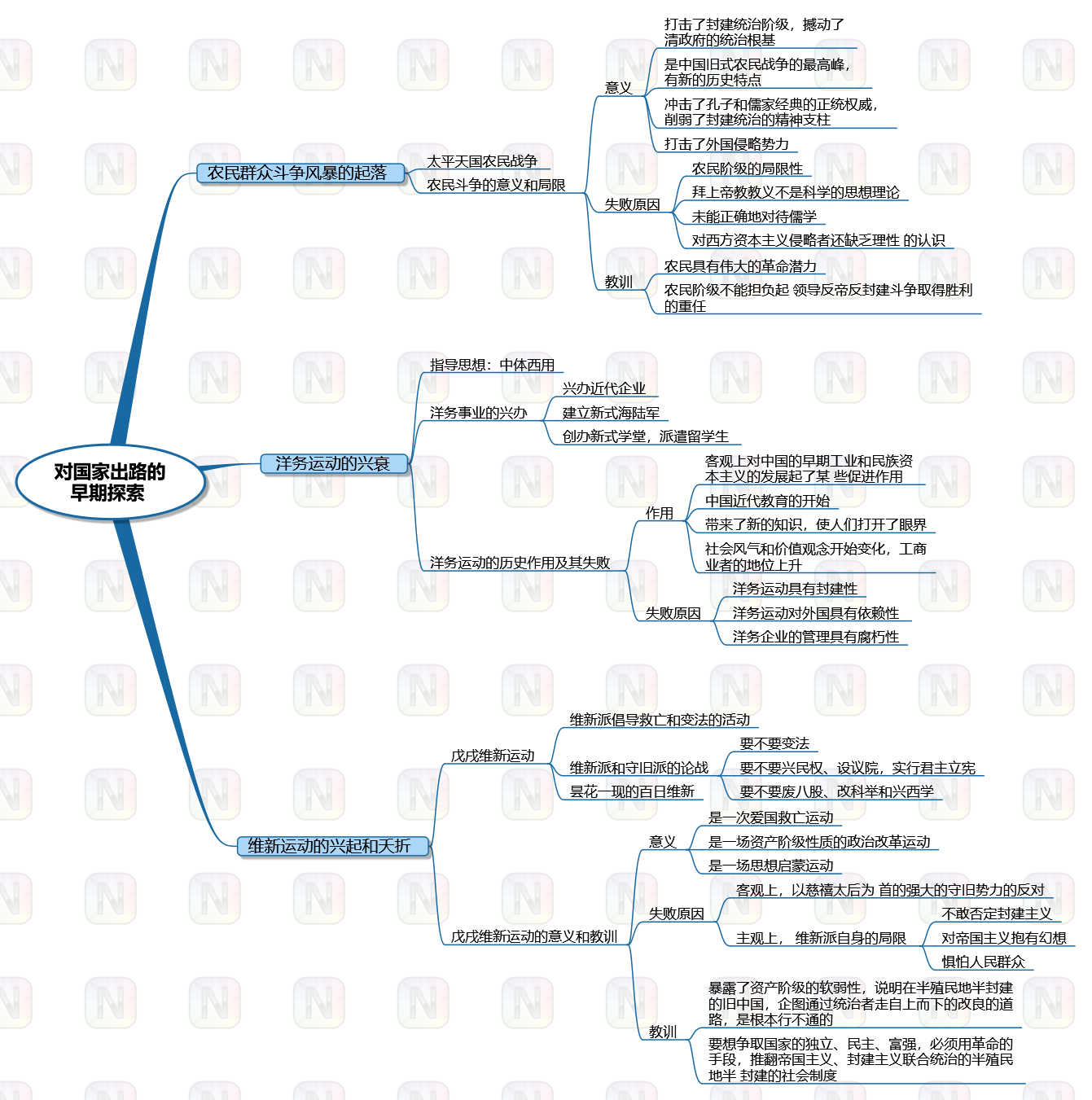
5 第二章 不同社会力量对国家出路的早期探索
5.1 知识框架
5.2 第一节 太平天国运动的起落
5.3 第二节 洋务运动的兴衰
5.4 第三节 维新运动的兴起和夭折
5.5 章节要点
5.6 章节测验
5.7 课外阅读文献
6 第三章 辛亥革命与君主专制制度的终结
6.1 知识框架
6.2 第一节 举起近代民族民主革命的旗帜
6.3 第二节 辛亥革命与中华民国的建立
6.4 第三节 北洋军阀统治与旧民主主义革命的失败
6.5 章节要点
6.6 章节测验
6.7 课外阅读文献
7 第四章 中国共产党成立和中国革命新局面
7.1 知识框架
7.2 第一节 新文化运动和五四运动
7.3 第二节 马克思主义广泛传播与中国共产党诞生
7.4 第三节 中国革命的新局面
7.5 章节要点
7.6 章节测验
7.7 课外阅读文献
8 第五章 中国革命的新道路
8.1 知识框架
8.2 第一节 中国共产党对革命新道路的探索
8.3 第二节 中国革命在曲折中前进
8.4 章节要点
8.5 章节测验
8.6 课外阅读文献
9 第六章 中华民族的抗日战争
9.1 第一节 日本发动企图灭亡中国的侵略战争
9.2 第二节 中国人民奋起抗击日本侵略者
9.3 第三节 抗日战争的正面战场
9.4 第四节 抗日战争的中流砥柱
9.5 第五节 抗日战争的胜利及其意义
9.6 章节要点
9.7 章节测验
9.8 课外阅读文献
10 第七章 为建立新中国而奋斗
10.1 第一节 从争取和平民主到击退国民党的军事进攻
10.2 第二节 全国解放战争的发展和第二条战线的形成
10.3 第三节 中国共产党与民主党派的团结合作
10.4 第四节 建立人民民主专政的新中国
10.5 章节要点
10.6 章节测验
10.7 课外阅读文献
11 第八章 中华人民共和国的成立与中国社会主义建设道路的探索
11.1 第一节 中华人民共和国的成立与新生人民政权的巩固
11.2 第二节 党在过渡时期的总路线及其实施
11.3 第三节 有中国特点的向社会主义过渡的道路
11.4 教学课件
11.5 章节要点1
11.6 章节测验1
11.7 课外阅读文献
12 第八章 中华人民共和国的成立与中国社会主义建设道路的探索
12.1 第四节 社会主义建设良好的开端
12.2 第五节 社会主义道路的艰辛探索
12.3 第六节 社会主义建设的成就
12.4 教学课件
12.5 章节要点2
12.6 章节测验2
12.7 课外阅读文献
13 第九章 改革开放与中国特色社会主义的开创与发展
13.1 第一节 历史性的伟大转折和改革开放的起步
13.2 第二节 改革开放和社会主义现代化建设新局面
13.3 第三节 把中国特色社会主义全面推向21世纪
13.4 第四节 在新的形势下坚持和发展中国特色社会主义
13.5 教学课件
13.6 章节要点
13.7 章节测验
13.8 课外阅读文献
14 第十章 中国特色社会主义进入新时代
14.1 第一节 开拓中国特色社会主义更为广阔的发展前景
14.2 第二节 夺取新时代中国特色社会主义伟大胜利
14.3 第三节 全面建成小康社会和开启全面建设社会主义现代化国家新征程
14.4 教学课件
14.5 章节要点
14.6 章节测验
14.7 课外阅读文献
15 后记
知识框架
上一节
下一节
选择班级
确定
取消
图片预览