软件测试技术

韦浩睿

目录

  • 1 课程标准
    • 1.1 课程标准
    • 1.2 教学计划
    • 1.3 OBE成果分解与考核指标
    • 1.4 思政教学目标
    • 1.5 软件测试课程介绍和考核方式
  • 2 软件测试基础
    • 2.1 什么是软件
      • 2.1.1 软件的质量模型
      • 2.1.2 软件的生命周期
      • 2.1.3 软件测试的概念
      • 2.1.4 软件测试的分类
      • 2.1.5 软件测试的基本原则
      • 2.1.6 软件测试流程
      • 2.1.7 如何去测试一个杯子?
      • 2.1.8 什么是软件错误
      • 2.1.9 如何写错误报告
      • 2.1.10 错误都可以重现吗
      • 2.1.11 错误如何分类
      • 2.1.12 如何写一份完整的错误报告
      • 2.1.13 错误应该如何被跟踪
      • 2.1.14 什么是黑盒测试
      • 2.1.15 什么是等价类
      • 2.1.16 如何采用等价类选取数据
      • 2.1.17 什么是边界值
      • 2.1.18 如何采用边界值选取数据
      • 2.1.19 边界值中的单故障理论
      • 2.1.20 什么是因果图
      • 2.1.21 如何应用因果图法
      • 2.1.22 如何实际应用测试方法(1)
      • 2.1.23 如何实际应用测试方法(2)
      • 2.1.24 SeleniumIDE菜单详解
      • 2.1.25 SeleniumIDE-helloworld
      • 2.1.26 SeleniumIDE-execute与store
      • 2.1.27 SeleniumIDE-type与sendkeys
      • 2.1.28 SeleniumIDE-录制及简化脚本
      • 2.1.29 SeleniumIDE-如何定义变量
      • 2.1.30 SeleniumIDE-如何实现循环
      • 2.1.31 测试阶段-什么是组件测试
      • 2.1.32 测试阶段-什么是集成测试
      • 2.1.33 测试阶段-什么是系统和验收测试
      • 2.1.34 UFT的启动与录制
      • 2.1.35 UFT中的参数化
      • 2.1.36 UFT的对象资源库
      • 2.1.37 禅道报BUG详解
      • 2.1.38 禅道里的测试用例
    • 2.2 课堂录像视频
      • 2.2.1 1-了解现状
      • 2.2.2 2-课程内容
      • 2.2.3 3-测试定义
      • 2.2.4 4-测试方法(1)
      • 2.2.5 5-测试方法(2)
      • 2.2.6 6-如何写错误报告
      • 2.2.7 7-错误报告中的问题
      • 2.2.8 8什么是等价类测试
      • 2.2.9 9-什么是边界值
      • 2.2.10 10-边界值的健壮性
      • 2.2.11 11-什么是因果图
      • 2.2.12 12-什么是场景法
      • 2.2.13 13-什么是正交实验
      • 2.2.14 14-独立路径测试法
      • 2.2.15 15-白盒-语句判定覆盖
      • 2.2.16 16-实践-扫雷测试
      • 2.2.17 17-禅道系统的部署和运行
      • 2.2.18 18-禅道系统如何报BUG
      • 2.2.19 19-禅道系统报BUG存在的问题
      • 2.2.20 20-禅道系统里如何提交用例
      • 2.2.21 21-禅道系统用例转BUG
      • 2.2.22 22-禅道系统生成报告
      • 2.2.23 QTP初次运行的设置
      • 2.2.24 QTP如何录制脚本
      • 2.2.25 QTP如何设置浏览器
      • 2.2.26 QTP中的对象侦探及对象资源库添加
      • 2.2.27 QTP中的全局参数化
      • 2.2.28 QTP中的局部参数化
      • 2.2.29 LR如何录制脚本
      • 2.2.30 LR完整测试过程
  • 3 在线学习任务及在线录屏
    • 3.1 3-1学习任务与录屏
    • 3.2 3-2学习任务与录屏
    • 3.3 4-1 学习任务与录屏
    • 3.4 4-2 学习任务与录屏
    • 3.5 5-1学习任务与录屏
    • 3.6 5-2学习任务与录屏
    • 3.7 6-1学习任务与录屏
    • 3.8 6-2学习任务与录屏
    • 3.9 7-1学习任务与录屏
    • 3.10 7-2学习任务与录屏
    • 3.11 8-1学习任务与录屏
    • 3.12 8-2学习任务与录屏
    • 3.13 9-1学习任务与录屏
    • 3.14 9-2学习任务与录屏
    • 3.15 10-1学习任务与录屏
    • 3.16 10-2学习任务与录屏
    • 3.17 11-1学习任务与录屏
    • 3.18 11-2学习任务与录屏
    • 3.19 12-1学习任务与录屏
    • 3.20 12-2学习任务与录屏
    • 3.21 13-1学习任务与录屏
    • 3.22 13-2学习任务与录屏
    • 3.23 期末知识梳理视频
  • 4 课程资源
    • 4.1 第1单元 说课
    • 4.2 第2单元 开篇-认知
      • 4.2.1 2020测试行业调查报告
      • 4.2.2 2019测试行业调查报告
      • 4.2.3 2018测试行业调查报告
      • 4.2.4 2017测试行业调查报告
      • 4.2.5 2016测试行业调查报告
      • 4.2.6 2015测试行业调查报告
      • 4.2.7 2014测试行业调查报告
      • 4.2.8 2013测试行业调查报告
    • 4.3 第3单元 水杯测试与测试概念
      • 4.3.1 如何测试水杯
    • 4.4 第4单元 什么是软件测试
      • 4.4.1 软件危机与软件缺陷
      • 4.4.2 什么是软件测试
      • 4.4.3 软件测试的概念
      • 4.4.4 测试模型与缺陷
      • 4.4.5 软件测试中的基本方法
      • 4.4.6 软件测试中的基本方法2
    • 4.5 第5单元 需求分析与软件测试
    • 4.6 第6单元 如何报告错误
      • 4.6.1 何为错误
      • 4.6.2 如何报告错误
      • 4.6.3 缺陷的分类
      • 4.6.4 在禅道里报告错误
      • 4.6.5 常用缺陷管理工具-下载资源
      • 4.6.6 错误报告怎么写
      • 4.6.7 习题
      • 4.6.8 待测软件
    • 4.7 第7单元 黑盒测试法
      • 4.7.1 测试用例
      • 4.7.2 控件基础
      • 4.7.3 等价类测试方法
      • 4.7.4 边界值
      • 4.7.5 因果图
      • 4.7.6 决策表
      • 4.7.7 正交试验
      • 4.7.8 场景法
      • 4.7.9 测试的不同阶段
        • 4.7.9.1 自测题讲解视频
    • 4.8 第8单元 白盒测试
      • 4.8.1 什么是白盒
      • 4.8.2 逻辑覆盖法
      • 4.8.3 路径覆盖法
    • 4.9 第9单元 测试自动化S-IDE
      • 4.9.1 seleniumIDE插件的安装与运行
      • 4.9.2 菜单详细介绍
      • 4.9.3 如何录制脚本并且运行
      • 4.9.4 自定义操作脚本
      • 4.9.5 如何实现批量测试
    • 4.10 实验
      • 4.10.1 实验1 尝试报告错误
  • 5 作业解析
    • 5.1 作业1:如何测试一个电梯
    • 5.2 作业2:ATM错误报告
    • 5.3 作业3:禅道系统报BUG存在的问题
  • 6 测试软件资源
    • 6.1 禅道系统
      • 6.1.1 安装步骤
      • 6.1.2 安装文件
      • 6.1.3 BUG提交管理规范
      • 6.1.4 禅道使用手册
    • 6.2 测试文档模板
      • 6.2.1 测试计划模板
      • 6.2.2 测试总结模板
    • 6.3 正交试验工具
    • 6.4 功能测试QTP(UFT)
    • 6.5 性能测试LR
    • 6.6 Postman资料
    • 6.7 可测软件
    • 6.8 黑盒测试综合实践
  • 7 常用QTP代码
    • 7.1 打开网站代码
    • 7.2 生成随机数
    • 7.3 拉取随机下拉框内容
    • 7.4 excel表导入测试数据
    • 7.5 截图
    • 7.6 飞机订票登录测试用例自动执行
  • 8 信考资源
    • 8.1 相关资源
  • 9 电子书
    • 9.1 [推荐]全程软件测试
    • 9.2 配套教材1—3章
    • 9.3 四级软件测试真题
    • 9.4 软件测试
    • 9.5 软件测试的艺术
    • 9.6 软件测试技术
    • 9.7 软件测试任务驱动教程
    • 9.8 精通QTP
    • 9.9 ISTQB初级测试工程师大纲
8-1学习任务与录屏
  • 1 学习任务
  • 2 19-1-优秀作业
  • 3 课程录屏

学习任务:第8周第1次课

 

课程任务卡(182   19软1

 
 

课程名称

 
 

软件测试技术

 
 

课程时间

 
 

18软2:第8周第1次课(20204月814:15-1555

 

19软1:第8周第1次课(2020年4月10日10:00-12:00)
 

课程任务

 


  • 课前复习与作业讲评

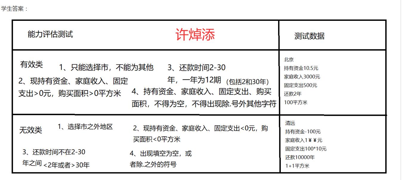
  • 什么是边界值测试法,什么是健壮性、非健壮性边界值

  • 边界值课堂练习

  • 如何在禅道里创建测试用例并实现用例转BUG

  • 禅道课堂练习

  • 课后作业