了解Arduino底盘设计原理

Arduino是一款便捷灵活、方便上手的开源电子原型平台。包含硬件(各种型号的Arduino板)和软件(Arduino IDE)。由一个欧洲开发团队于2005年冬季开发。其成员包括Massimo Banzi、David Cuartielles、Tom Igoe、Gianluca Martino、David Mellis和Nicholas Zambetti等。
它构建于开放原始码simple I/O介面版,并且具有使用类似Java、C语言的Processing/Wiring开发环境。主要包含两个的部分:硬件部分是可以用来做电路连接的Arduino电路板;另外一个则是Arduino IDE,你的计算机中的程序开发环境。你只要在IDE中编写程序代码,将程序上传到Arduino电路板后,程序便会告诉Arduino电路板要做些什么了。
Arduino能通过各种各样的传感器来感知环境,通过控制灯光、马达和其他的装置来反馈、影响环境。板子上的微控制器可以通过Arduino的编程语言来编写程序,编译成二进制文件,烧录进微控制器。对Arduino的编程是通过 Arduino编程语言 (基于 Wiring)和Arduino开发环境(基于 Processing)来实现的。基于Arduino的项目,可以只包含Arduino,也可以包含Arduino和其他一些在PC上运行的软件,他们之间进行通信 (比如 Flash, Processing, MaxMSP)来实现。
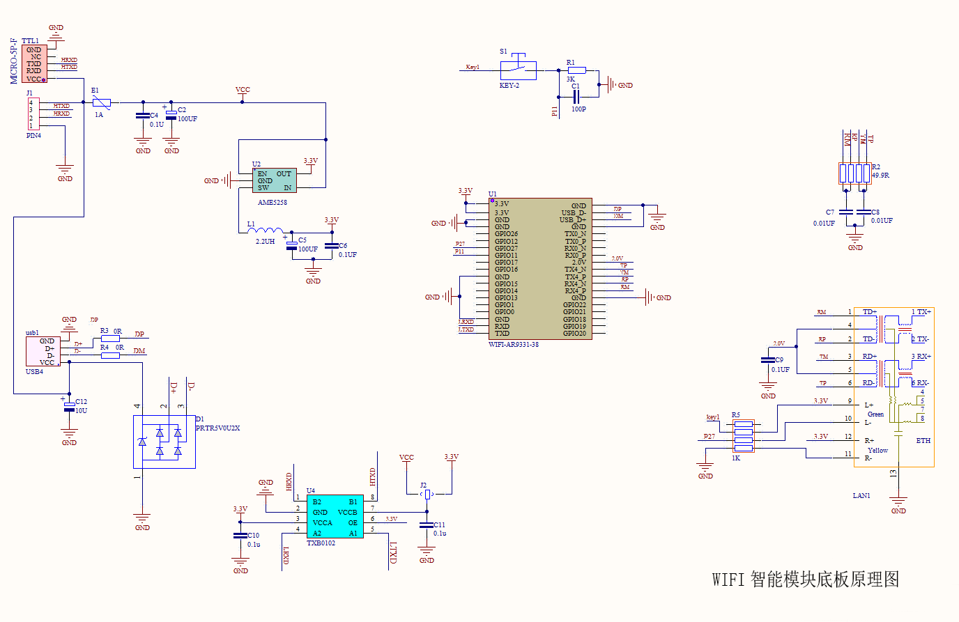
主控板电路图


