实训项目十一 使用AIGC解答数学题
一、实训背景
AIGC 技术能够模拟人类思维过程,通过深度学习算法和海量数据训练,实现对数学问题的智能解答。AIGC 解答数学题的特点:
1. 即时性:AIGC 系统能够迅速响应学生的提问,即时给出解答,节省了学生等待的时间。
2. 准确性:经过严格训练和优化,AIGC 系统能够提供高度准确的解答,减少错误率。
3. 个性化:系统可以根据学生的学习情况和需求,提供个性化的学习建议和解题策略。
4. 互动性:AIGC 系统可以与学生进行互动,回答学生的疑问,增强学生的学习兴趣和动力。
AIGC 在中小学数学学习中的应用主要在以下几个方面:
1. 辅助课堂教学:教师可以利用 AIGC 系统在课堂上展示解题过程,帮助学生理解复杂的数学概念和方法。
2. 课后辅导:学生可以在课后使用 AIGC 系统进行自我学习,解决遇到的数学问题,提高自主学习能力。
3. 家庭作业:家长可以利用 AIGC 系统辅导孩子完成家庭作业,减轻家长的辅导压力。
4. 错题分析:AIGC 系统可以对学生做错的题目进行智能分析,提供针对性的学习建议和解题技巧。
随着 AIGC 技术的不断进步和完善,其在中小学数学学习中的应用将更加广泛和深入。未来,我们可以期待 AIGC 系统能够为学生提供更加智能化、个性化的学习体验,帮助学生更好地掌握数学知识,提高数学素养。同时,教师也可以借助 AIGC 系统优化教学方式,提高教学效果。
二、实训内容
1. 解答小学数学题:小华有 15 块巧克力,她决定分一些给她的 4 个好朋友,使得每个好朋友得到的巧克力数量相同。请问每个好朋友可以得到多少块巧克力?
2. 解答初中数学题,如图所示:
3. 解答高中数学题,如图 所示。
三、实训视频演示
四、实训内容
1. 使用讯飞星火求解小学数学中鸡兔同笼问题。
2. 使用文心一言求解初中数学题,如图 所示:
3.使用通义千问求解高中数学题,如图 所示:
4. 对于外语学习者来说,分辨近义词的意义差异、根据语境准确选择适宜词汇存在一定的困难。在英语中,fare 和 fee 都有“费用”的意思,但二者所指的费用类型有明显区别。fare 通常指的是与交通运输相关的费用(如搭乘公共交通的费用)以及特定活动(如电影等)的费用;而 fee 指的是与服务、许可证、会员资格、注册等有关的费用,通常支付给个人、组织机构、政府部门等。为帮助学习者辨析近义词的意义差异,可以使用大语言模型生成练习,引导学生结合语境对比分析词义。
参考提示词:
Please create 20 f ill-in-the-blank questions(using "fare" or "fee")to distinguish the meanings of "fare" and "fee",and provide the answers along with explanations.
使用Kimi数学版解数学题
【背景】
Kimi推出了k0-math模型,该模型是 Kimi 推出的首款推理能力强化模型,采用了全新的强化学习和思维链推理技术,通过模拟人脑的思考和反思过程,大幅提升了解决数学难题的能力,可以帮助用户完成更具挑战性的数学任务 。在多项数学基准能力测试中,k0-math 的表现能对标 OpenAI o1 系列可公开使用的两个模型:o1-mini和o1-preview。在中考、高考、考研以及包含入门竞赛题的MATH等 4 个数学基准测试中,k0-math 初代模型成绩超过o1-mini和o1-preview模型。k0-math 的解题思考过程,常常会让数学高手也受到启发。
【典型数学题】
1.已知:坐地日行八万里。
求:“欲穷千里目,更上一层楼”中能看1000里的楼层的高度大约有多少里?
2.两对父子只钓到三条鱼,却每人都分到了一条,是怎么回事?
3.硬币面值 1、3、5,最少几枚硬币凑出 11?
4.我是一个自媒体博主,假设我发1篇文章增长200个粉丝,目前我有20万粉丝,我每月发文25篇,需要多久可以才能达到100万粉丝?如果是日更呢,又要多久?
5.算算我使用2元钱购买一注双色球中奖的概率。
6.(2024高考题)甲、乙、丙、丁四人排成一列,丙不在排头,且甲或乙在排尾的概率是多少?
7. 求解序列问题【2, 6, 12, 20, 30... 】 这个序列的第 10 项是多少?
【使用Kimi求解】
使用Kimi PC网页版具体操作方法如下。
打开Kimi PC网页版(https://kimi.moonshot.cn/),选择“Kimi数学版”按钮,进入Kimi 数学版智能体。
第一题求解。
在下面提示对话栏输入第一题题目。
提示词:
已知:坐地日行八万里。求:“欲穷千里目,更上一层楼”中能看1000里的楼层的高度大约有多少里?
Kimi 数学版解题过程及结果如下图所示。
第二题求解。
在下面提示对话栏输入第二题题目。
提示词:
两对父子只钓到三条鱼,却每人都分到了一条,怎么分的?
Kimi 数学版解题过程及结果如下图所示。
第三题求解。
在下面提示对话栏输入第三题题目。
提示词:
硬币面值 1、3、5,最少几枚硬币凑出 11?
Kimi 数学版解题过程及结果如下图所示。
。
第四题求解。
在下面提示对话栏输入第三题题目。
提示词:
我是一个自媒体博主,假设我发每1篇文章增长100个粉丝,目前我有10万粉丝,我每月发文20篇,需要多久可以才能达到100万粉丝?如果是日更呢,又要多久?
Kimi 数学版解题过程及结果如下图所示。
第五题求解。
在下面提示对话栏输入第三题题目。
提示词:
算算我使用2元钱购买一注双色球中奖的概率。
Kimi 数学版解题过程及结果如下图所示。
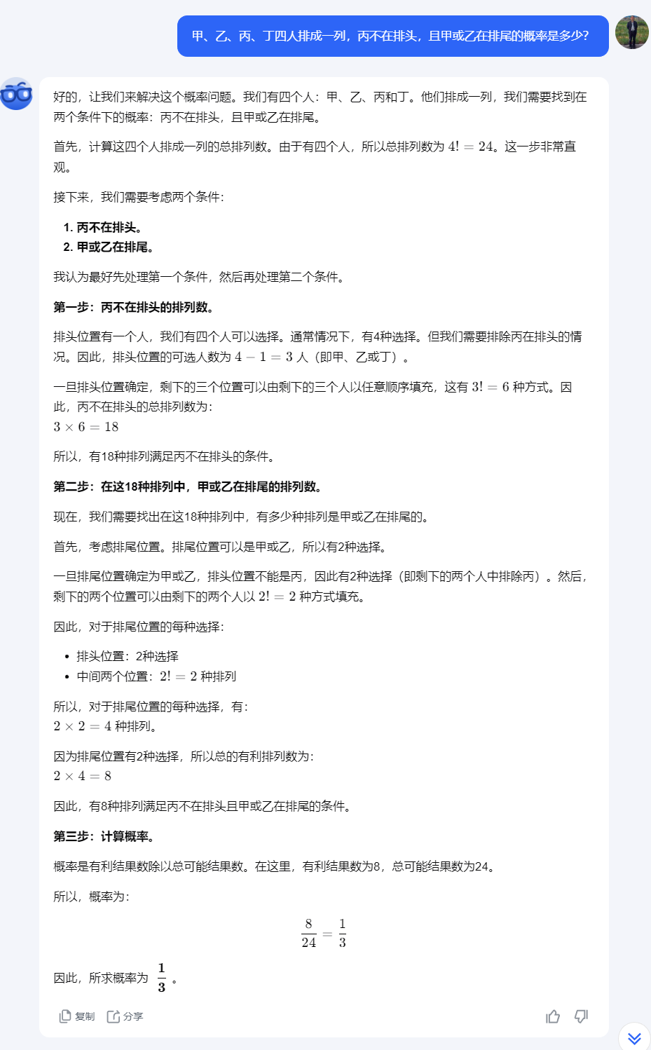
第6题求解。
在下面提示对话栏输入第三题题目。
提示词:
甲、乙、丙、丁四人排成一列,丙不在排头,且甲或乙在排尾的概率是多少?
Kimi 数学版解题过程及结果如下图所示。
第7题求解。
在下面提示对话栏输入第三题题目。
提示词:
求解序列问题【2, 6, 12, 20, 30... 】 这个序列的第 10 项是多少?
Kimi 数学版解题过程及结果如下图所示。