随着人工智能技术的飞速发展,AIGC 已成为现代文档处理中不可或缺的重要工具。AIGC 技术在文档处理的各个环节中展现出了强大的能力,从智能化内容生成到文档编排,再到智能表格处理和计算公式,无一不体现了其高效、精准的特点。AIGC 技术在文档处理中发挥着越来越重要的作用。随着技术的不断进步和创新发展,AIGC 将在文档处理领域发挥更加重要的作用和价值。
本单元学习内容如下:
序号 | 内容 | 备注 |
1 | AIGC赋能文档处理的优势 | 理论知识 |
2 | AIGC赋能文档处理的典型场景 | 理论知识 |
3 | AIGC 赋能文本润色 | AI超级个体训练 |
4 | AIGC 智能绘制柱状图和饼图 | AI超级个体训练 |
单元二 AIGC 赋能文档处理
一、AIGC 赋能文档处理的优势
【视频讲解】
【学习文案】
传统文档处理方式繁琐低效,难以满足日益增长的效率与质量需求。AIGC 技术,作为文档处理领域的革新力量,正逐步改变这一现状。它凭借高效性、精准性、灵活性和可扩展性等显著优势,为用户带来了前所未有的便捷与创新。通过智能化内容生成、文档内容改写、文字润色、文档编排、智能表格处理和智能计算公式等功能的应用,AIGC 极大地提升了文档处理的效率和质量。AIGC 技术不仅能够自动化完成繁琐的文档处理任务,提高工作效率,还能精准理解用户需求,生成高质量文档内容。其强大的自定义功能和不断扩展的性能,更使其广泛应用于各行业,满足多样化需求,引领文档处理新潮流。
(一)高效性
AIGC 技术能够自动化完成大量繁琐的文档处理任务,如内容生成、改写、润色等,从而极大地提高了工作效率。用户可以将更多精力投入到文档内容的创作和审核上,而不是耗费在琐碎的操作上。随着 AIGC 技术的不断精进与普及,其在文档处理领域的潜力被进一步挖掘。除了现有的自动化内容生成与优化功能外,AIGC 正逐步融入更高级的文档管理与协作流程中,为企业和个人带来前所未有的便捷与高效。想象一下,未来的工作场景中,AIGC 不仅能够智能分析文档中的关键词汇、句式结构乃至逻辑链条,还能根据用户习惯及行业规范,自动调整文档的排版风格、字体大小、颜色搭配等视觉元素,使每一份文档都能以最专业、最吸引人的面貌呈现。这种个性化的美化与定制服务,将极大提升文档的专业度和读者的阅读体验。此外,AIGC 还将深度融合到团队协作平台中,实现文档的实时共编与智能同步。团队成员无需再担心版本冲突或遗漏修改,AIGC 能够智能识别并整合每位成员的贡献,自动生成清晰的修订记录与意见汇总,促进团队间的沟通与协作更加顺畅高效。同时,它还能根据团队成员的权限设置,智能控制文档的访问与编辑权限,确保信息安全与隐私保护。并且,AIGC 将具备更强的学习与适应能力。通过分析用户的操作习惯、偏好反馈以及行业趋势,AIGC 能够不断优化自身算法,提供更加个性化、精准化的服务。例如,对于经常需要撰写特定类型文档的用户,AIGC 能够自动推荐合适的模板、词汇及句式,甚至根据用户的历史文档生成新的内容草案,让创作变得更加轻松愉悦。
(二)精准性
基于深度学习和自然语言处理算法的 AIGC 技术,拥有强大的能力来精确理解用户的需求,并据此生成符合要求的文档内容。这种技术不仅能够进行语法检测,以确保文档的语言表达准确无误,还可以进行文字润色,提升文档的语言表达效果,使得文档更加流畅、易懂。此外,AIGC 技术还能进行表格处理,包括但不限于数据整理、数据分析等,以满足用户在表格处理方面的需求。无论是对于文档的质量,还是对于用户的体验,AIGC 技术都能提供高质量的结果,满足用户严格的质量要求。
(三)灵活性
AIGC 技术具有强大的自定义功能,用户可以根据自己的需求设定不同的参数和规则,以适应不同的文档处理场景。这种灵活性使得 AIGC 能够广泛应用于各种行业和领域,满足不同用户的需求。AIGC 技术的这一特性,在文档处理的深度与广度上开辟了前所未有的可能。比如,在医疗领域,医生可以利用 AIGC 技术,根据患者的具体病历信息,自动生成个性化的治疗报告和建议,不仅提高了工作效率,更确保了报告内容的准确性和专业性。通过设定严格的医学术语库和逻辑规则,AIGC 能够精准地整合分析数据,为医生提供决策支持,推动医疗服务的智能化进程。AIGC 技术的强大自定义功能,为其在不同行业和领域的应用提供了广阔的空间。随着技术的不断成熟和普及,我们有理由相信,AIGC 将成为推动社会各行各业数字化转型的重要力量,为人们的生活和工作带来更加便捷、高效、智能的体验。
(四)可扩展性
伴随着科技的飞速进步,人工智能生成内容(AIGC)的技术也在不断成熟,其功能和效能正随着时间的推移而显著增强。在不久的将来,我们可以满怀信心地展望 AIGC将在文档处理领域扮演更为重要的角色。AIGC 在文档处理领域的可扩展性主要体现在其能够适应多种文档处理需求、支持多样化的应用场景,并随着技术的不断进步而持续扩展其功能与性能。支持多样化的文档处理需求,适应多种应用场景,技术不断进步推动功能扩展,与其他技术的深度融合。AIGC 在文档处理领域的可扩展性是其重要优势之一。随着技术的不断进步和应用场景的不断拓展,AIGC 将在文档处理领域发挥越来越重要的作用,为企业和个人提供更加高效、便捷、智能化的文档处理解决方案。
二、AIGC 赋能文档处理的典型场景
【视频讲解】
【学习文案】
AIGC 技术通过深度学习和自然语言处理算法,实现了文档内容的智能化生成,极大提高了文档编写效率。同时,该技术还具备文档内容改写、文字润色、文档编排、智能表格处理和智能计算公式等多重功能,能够满足用户在不同场景下的多样化需求。无论是快速产出文档、本地化内容、提升文档质量,还是高效管理表格数据,AIGC 都提供了全面而强大的支持。
(一)文档智能化内容生成
AIGC 技术通过深度学习和自然语言处理算法,能够智能地生成文档内容。用户只需输入关键词或主题,AIGC 便可自动生成与之相关的文章内容。这种智能化内容生成方式大大提高了文档编写的效率,尤其适用于需要快速产出大量文档的场景。在智能化内容生成过程中,AIGC 技术首先会分析用户输入的关键词或主题,然后从海量的数据资源中检索相关信息,并结合语言模型和知识图谱进行内容创作。通过这种方式,AIGC 能够生成结构清晰、内容丰富的文档,满足用户的各种需求。
(二)文档内容改写
在文档处理中,有时需要对已有内容进行改写,以适应不同的场景或读者群体。AIGC 技术能够快速地对文档内容进行改写,保持原文意思的同时,调整语言风格和表达方式。这种改写功能在处理多语种文档时尤为实用,能够帮助用户快速地将文档内容本地化,以适应不同地区的读者。
(三)文字润色
好的文档不仅需要内容准确,还需要语言优美、表达流畅。AIGC 技术具备强大的文字润色功能,能够自动检测文档中的语言问题,如语法错误、表达不清等,并给出相应的修改建议。通过文字润色,AIGC 能够帮助用户提升文档的整体质量,使其更加易读、易懂。
(四)文档编排
文档编排是文档处理中不可或缺的一环。一个好的文档编排能够让读者更加清晰地理解文档内容,提升阅读体验。AIGC 技术能够根据用户设定的样式和格式,自动对文档进行编排。无论是字体、字号、行间距,还是段落布局、页眉页脚等,AIGC 都能精准控制,确保文档的美观性和易读性。
(五)智能表格处理
在文档处理中,Excel 电子表格表格是一种常见的数据展示方式。然而,手动创建和编辑表格往往耗时且易出错。AIGC 技术能够智能地处理表格数据,包括自动填充数据、调整表格结构、进行数据统计和分析等。通过智能表格处理,用户可以更加高效地管理和利用表格数据,提升工作效率。
(六)智能计算公式
在基于 Excel 电子表格的文档处理中,经常需要涉及到各种计算公式和数学模型。AIGC 技术能够智能地识别和处理这些计算公式,帮助用户快速完成复杂的数学运算和数据分析。无论是简单的加减乘除,还是复杂的统计分析、数学建模,AIGC 都能提供强大的计算支持,让用户更加专注于文档内容的创作和分析。
一、AIGC 赋能文本润色
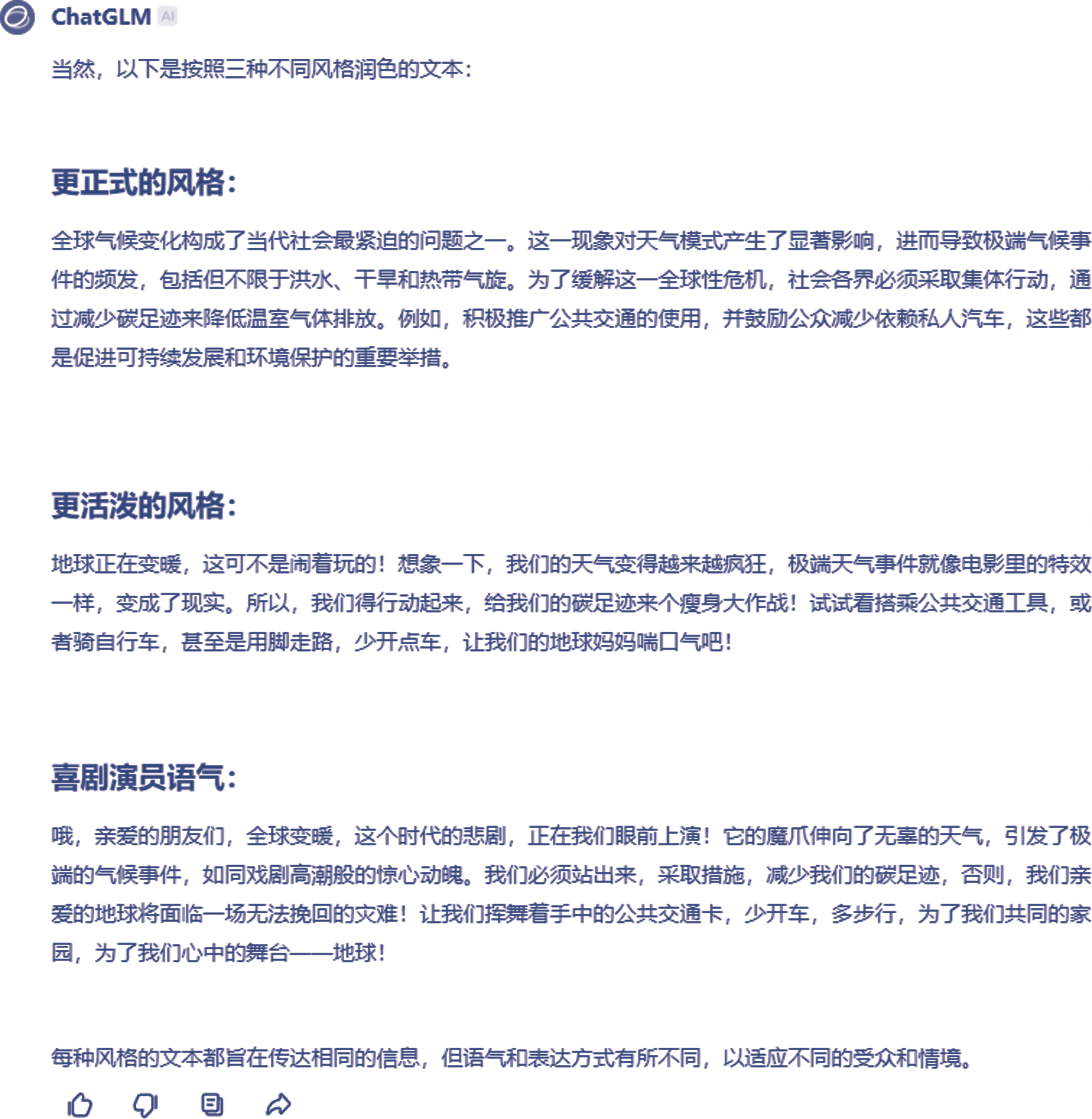
现在几乎所有的 AI 大模型都有文字润色功能。例如要将下面这段话“全球变暖是一个重要的问题。它影响天气,导致极端天气事件发生。人们应该采取措施减少他们的碳足迹。比如,使用公共交通,少开车。”改写为不同的风格。打开智谱清言网页版。
提示词:
【全球变暖是一个重要的问题。它影响天气,导致极端天气事件发生。人们应该采取措施减少他们的碳足迹。比如,使用公共交通,少开车。】请将上面段话分别按照更正式、更活泼、喜剧演员语气三种风格润色,分别输出。
在智谱清言的输出如图 所示。
二、AIGC 智能绘制柱状图和饼图
大部分 AI 大模型可以智能生成柱状图,其中智谱清言还可以智能生成饼图。打开智谱清言网页端。
提示词:
请用分别用柱状图和饼图呈现 2023 年我国 GDP 排名前 5 名的城市。
在智谱清言的输出如图 所示。