图形设计与制作
柯思昱、陈贤望、林美婷、武雅琪、黄梁鹏、石慧、沈孜冉、潘旭梅、邓吕洁、Soo-Yeon Kim
暂无搜索结果
-
1 第一章图形设计的概述(4课时)
-
1.1 一、前言/导入
-
1.2 二、关于图语
-
1.3 三、图形的发展与演变
-
1.3.1 参考书及课外阅读
-
1.3.2 阶段作业
-
2 第二章 图形创意的意义(4课时)
-
2.1 什么是图形创意?
-
2.2 图形为什么需要创意?
-
2.3 创意的原则
-
3 第三章 图形设计的创意思维(12课时)
-
3.1 图形创意的表现特征
-
3.2 设计思维过程特征
-
3.3 创意思维方式
-
3.4 创意图形如何诞生?
-
4 第四章 图形设计与表达(12课时)
-
4.1 线的表达
-
4.2 黑白图形
-
4.3 从草图到摄影图形
-
4.4 形与色的表达
-
4.5 形与图的多维度的表现
-
4.6 阶段作业
-
5 第五章 创意图形的方法与表现(16课时)
-
5.1 意与形的沟通
-
5.2 同构与置换
-
5.3 正负图形
-
5.4 异影图形
-
6 第六章 图形设计的综合实践(16课时)
-
6.1 图形在平面设计领域里的表现
-
6.2 图形在三维设计领域里的表现
-
6.3 综合实践项目与制作(期末考核)
-
6.3.1 (实训)图形在平面广告中的应用
-
6.3.2 (实训项目1)校园文创设计
课程概况:
1、课程内容与学时
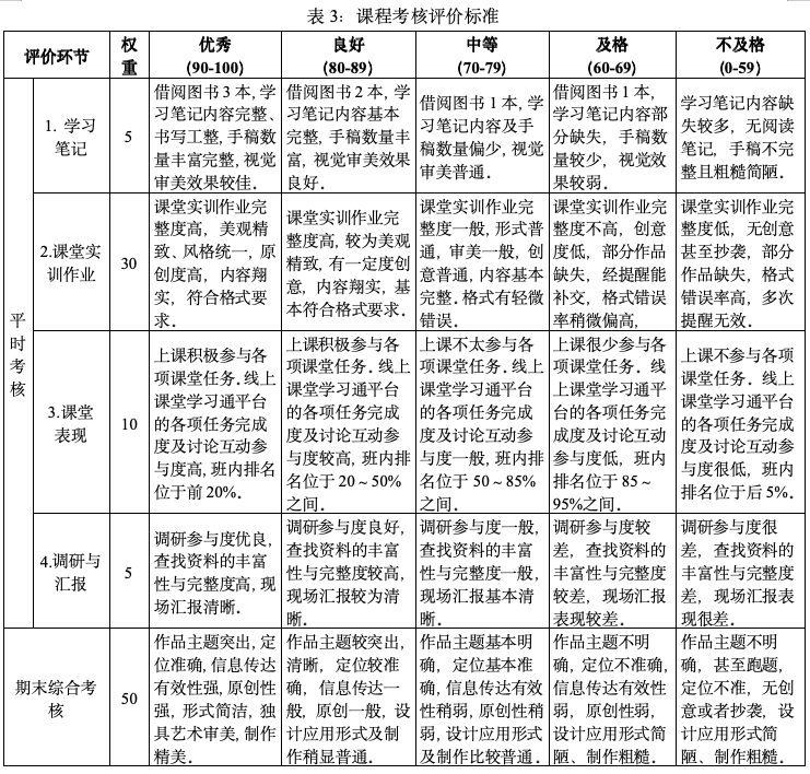
2、课程评价:
3、课程要求
4、需要准备的教学材料
教材:

(其它材料和工具,需根据通知准备)
选择班级