旅游学概论

安真真

目录

  • 1 旅游活动的历史发展
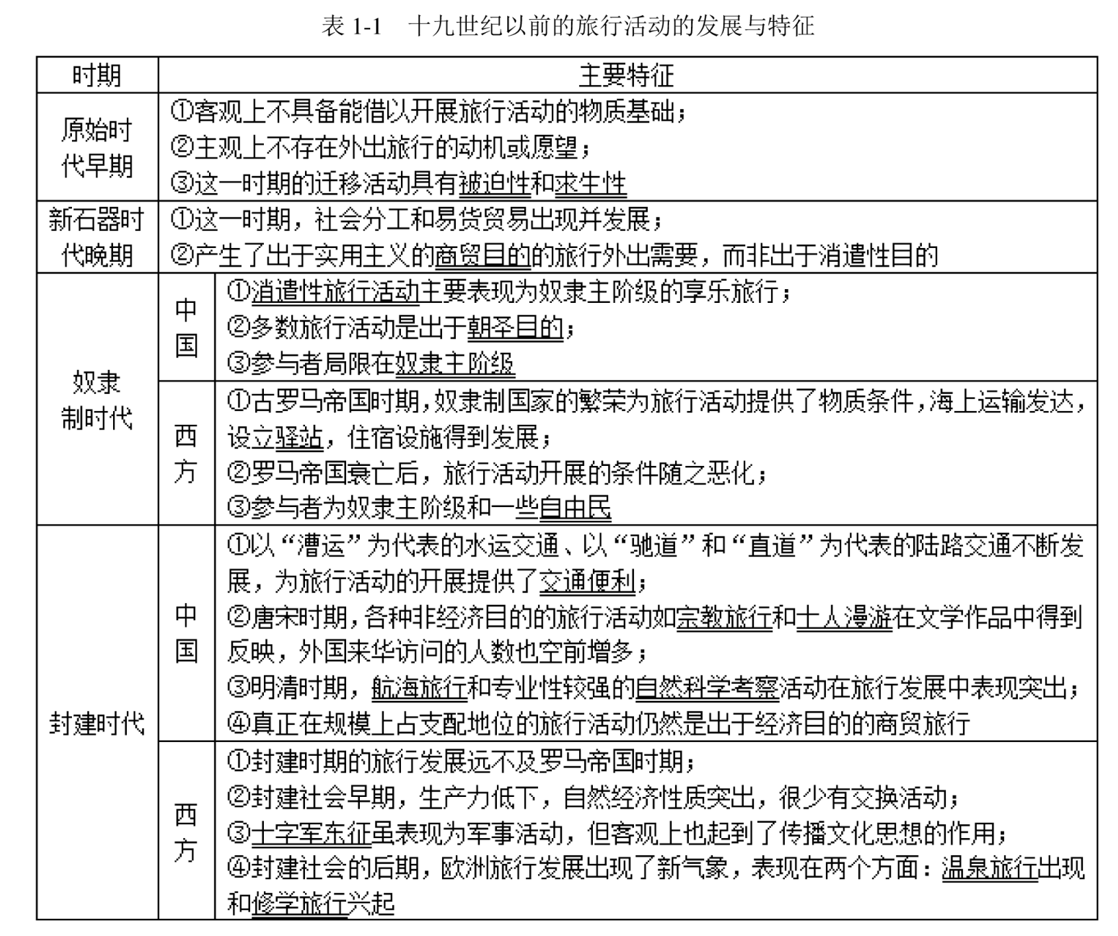
    • 1.1 十九世纪以前的旅行活动
    • 1.2 近代旅游和旅游业的开端
    • 1.3 现代旅游的兴起
    • 1.4 我国旅游业的历史发展
    • 1.5 章节测验
  • 2 认识旅游活动
    • 2.1 旅游活动的界定
      • 2.1.1 旅游活动的界定(一)
      • 2.1.2 旅游活动的界定(二)
    • 2.2 现代旅游活动的特点
    • 2.3 旅游活动状况的基本测量指标
    • 2.4 章节测验
  • 3 旅游者
    • 3.1 旅游者的界定
    • 3.2 决定个人旅游需求的客观因素
    • 3.3 决定个人旅游需求的主观因素
      • 3.3.1 旅游动机
      • 3.3.2 旅游消费者购买动机的影响因素
    • 3.4 章节测验
  • 4 旅游资源
    • 4.1 认识旅游资源
    • 4.2 旅游资源的开发
    • 4.3 旅游资源的保护
    • 4.4 章节测验
  • 5 旅游业
    • 5.1 旅游业的概念
    • 5.2 旅游业的构成及作用
    • 5.3 旅游业的性质和特点
    • 5.4 旅游业的产品
    • 5.5 章节测验
  • 6 旅游业中的主要经营部门
    • 6.1 旅行社行业
    • 6.2 饭店与住宿业
    • 6.3 旅游交通
    • 6.4 旅游景点
    • 6.5 章节测验
  • 7 政府调控与旅游组织
    • 7.1 政府对旅游发展的干预
    • 7.2 国家旅游组织
    • 7.3 我国旅游业中的非营利组织
    • 7.4 国际旅游组织
    • 7.5 章节测验
  • 8 旅游的影响
    • 8.1 旅游的经济影响
    • 8.2 旅游促进经济发展的理论依据
    • 8.3 旅游的社会文化影响
    • 8.4 旅游的环境影响
    • 8.5 章节测验
十九世纪以前的旅行活动
  • 1 学习新知
  • 2 要点呈现