科研分析工具
上一节
下一节
5.3科研分析工具
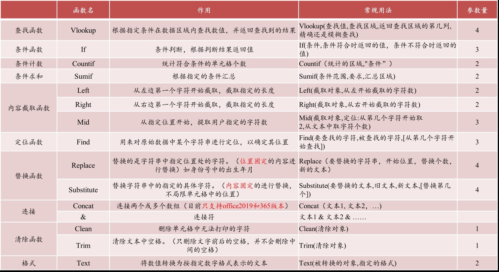
1.Excel的数据处理

2.文本可视化工具 --词云图

3.文献管理软件
是作者用于记录、组织、调阅引用文献的计算机程序。拥有文献索、文摘及全文的管理、引文编排、文献共享与协作等多项实用功能,用户可以通过文献管理软件自行建立多个个人参考文献库,以方便写论文、找文献时使用。

4.信息分析工具
通过可视化的手段来呈现科学知识的结构、规律和分布情况,因此也将通过此类方法分析得到的可视化图形称为“科学知识图谱”。


