产品概述及案例
-
1 基础知识
-
2 产品概述
-
3 合作案例
上一节
下一节
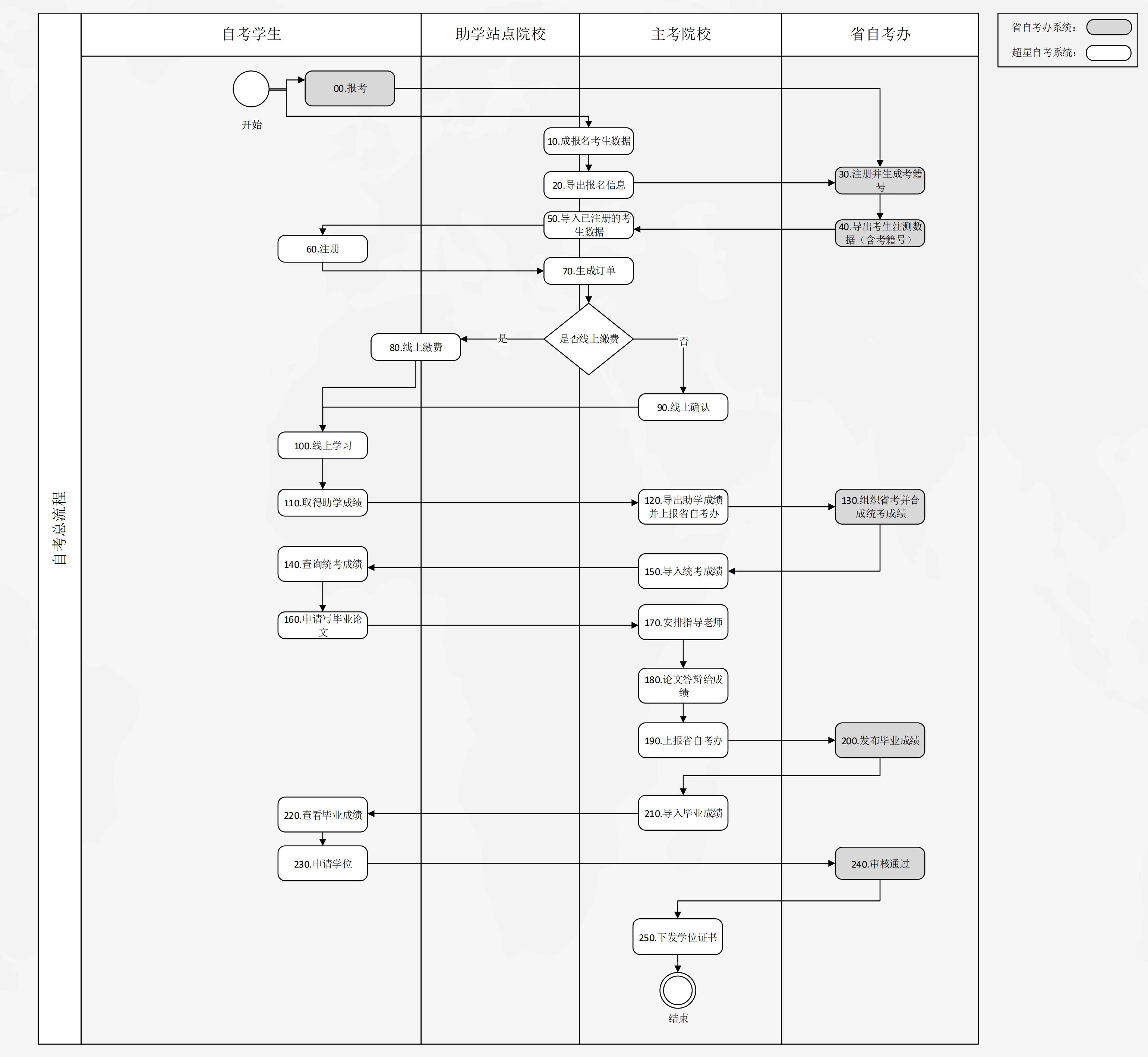
1988年,国务院颁布《高等教育自学考试暂行条例》,以行政法规形式确定自学考试是“个人自学、社会助学、国家考试相结合的高等教育形式”。1998年,《中华人民共和国高等教育法》规定:“国家实行高等教育自学考试制度”,以法律形式确定自学考试是我国高等教育的基本制度之一。
自考:是个人自学、社会助学和国家考试相结合的高等教育。考试计划下的课程,全部合格后,即可获得毕业证书,国家承认学历。毕业后,平均分达到要求,可以申请学位证书。
对象:凡中华人民共和国公民,不受性别、年龄、民族、种族和已受教育程度的限制,均可参加自学考试。
时间:
大部分省份每年2次,4月和10月的一个周末,每次最多考4门课程;
最快1.5年毕业,绝大部分省份不限制毕业时间。
费用:
报考费,按考试科目收费;
学费(按年);
毕业论文费用等;
层次类型:
专科
本科(专、本衔接,分为基础科段和本科段)
独立本科段
成绩类型:
学生类型 | 组织教学 | 课程类型 | 成绩占比 |
应用型考生(短线生、小自考、二学历/在校生…) | 有 | 助学/统考 | 30%-50% |
社会型考生(长线生、大自考、社会考生) | 无 | 统考 | 100% |



