液压与气压传动(全英文)

苑文婧,韩彬,杨浩泉,贾立新

目录

  • 课程学习导航
    • ● 课程介绍
    • ● 教学大纲
    • ● 课程目标
    • ● 课程考核方式及评价标准
  • 第一章 绪论
    • ● 绪论
  • 第二章 液压传动基础知识
    • ● 液压传动基础知识
  • 第三章 液压动力元件
    • ● 液压泵概述及齿轮泵
    • ● 叶片泵
    • ● 柱塞泵
  • 第四章 液压执行元件
    • ● 液压缸(1)
    • ● 液压缸(2)
  • 第五章 液压控制元件
    • ● 方向控制阀(1)
    • ● 方向控制阀(2)
    • ● 压力控制阀
    • ● 流量控制阀
  • 第六章 液压基本回路
    • ● 压力控制回路
    • ● 调速回路
    • ● 调速回路的分析计算
    • ● 快速运动回路与速度换接回路
    • ● 顺序动作回路
    • ● 同步回路、锁紧回路
  • 第七章 典型液压传动系统
    • ● 组合机床动力滑台液压系统
  • 第八章 气源装置及气动辅助元件
    • ● 气源装置及气动辅助元件
  • 第九章 气动执行元件
    • ● 气动执行元件
  • 第十章 气动基本回路
    • ● 速度控制回路
    • ● 其他气动基本回路
  • 第十一章 液压与气压传动实验
    • ● 实验指导书及实验报告模板
    • ● 仿真软件的使用说明
    • ● 液压元件拆装实验
    • ● 液压回路实验
    • ● 气压回路实验
  • 知识拓展
    • ● 液压与气压传动视频
    • ● 章节知识补充及梳理
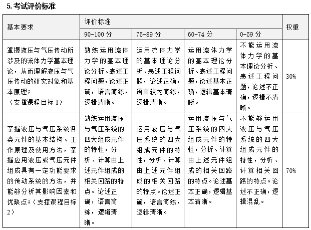
课程考核方式及评价标准