目录

  • 1 项目一:24点益智游戏开发——Python基础语法实战
    • 1.1 学习目标与知识导图
    • 1.2 Python 编程入门
      • 1.2.1 Python 简介
      • 1.2.2 安装 Python 编程环境
    • 1.3 变量与数据类型
      • 1.3.1 变量定义
      • 1.3.2 常用数据类型
    • 1.4 Python 语句
      • 1.4.1 赋值语句
      • 1.4.2 表达式
      • 1.4.3 分支语句
      • 1.4.4 循环语句
      • 1.4.5 跳转语句
      • 1.4.6 异常处理语句
      • 1.4.7 函数定义与函数调用语句
      • 1.4.8 类定义与使用
      • 1.4.9 导入语句
      • 1.4.10 声明语句
      • 1.4.11 上下文管理语句
    • 1.5 Python 特性
      • 1.5.1 编程语言的分类
      • 1.5.2 动态类型
      • 1.5.3 序列的切片与负数索引
      • 1.5.4 列表推导式与生成器表达式
      • 1.5.5 高阶函数
      • 1.5.6 装饰器
    • 1.6 24点游戏实现
      • 1.6.1 需求分析
      • 1.6.2 设计
      • 1.6.3 编码
      • 1.6.4 测试
    • 1.7 本章代码
    • 1.8 本章小结
    • 1.9 章节测验
  • 2 项目二:手写数字识别系统——Numpy与KNN算法实现
    • 2.1 学习目标与知识导图
    • 2.2 Numpy 简介
    • 2.3 多维数组对象
    • 2.4 Numpy 核心运算
      • 2.4.1 向量化运算
      • 2.4.2 ufunc函数
      • 2.4.3 Numpy广播
    • 2.5 KNN 识别手写数字实现
      • 2.5.1 需求分析
      • 2.5.2 设计
      • 2.5.3 编码
      • 2.5.4 测试
    • 2.6 本章代码
    • 2.7 本章小结
    • 2.8 章节测验
  • 3 项目三:学生成绩管理系统——Pandas数据分析实战
    • 3.1 学习目标与知识导图
    • 3.2 Pandas 简介
    • 3.3 Pandas 核心数据结构
      • 3.3.1 Series对象创建
      • 3.3.2 Series对象访问
      • 3.3.3 DataFrame对象创建
      • 3.3.4 DataFrame对象访问
    • 3.4 Pandas 数据导入和导出
      • 3.4.1 读取CSV文件
      • 3.4.2 读取Excel文件
      • 3.4.3 读取SQL数据
      • 3.4.4 写入CSV文件
      • 3.4.5 写入Excel文件
      • 3.4.6 写入SQL数据库
    • 3.5 数据处理
      • 3.5.1 缺失数据
      • 3.5.2 数据清洗
      • 3.5.3 数据转换
      • 3.5.4 数据连接与合并
    • 3.6 数据分析
      • 3.6.1 描述性统计
      • 3.6.2 数据分组和聚合
      • 3.6.3 透视表和交叉表
    • 3.7 数据可视化
      • 3.7.1 基本图形绘制
      • 3.7.2 散点图
      • 3.7.3 直方图和密度图
      • 3.7.4 箱线图
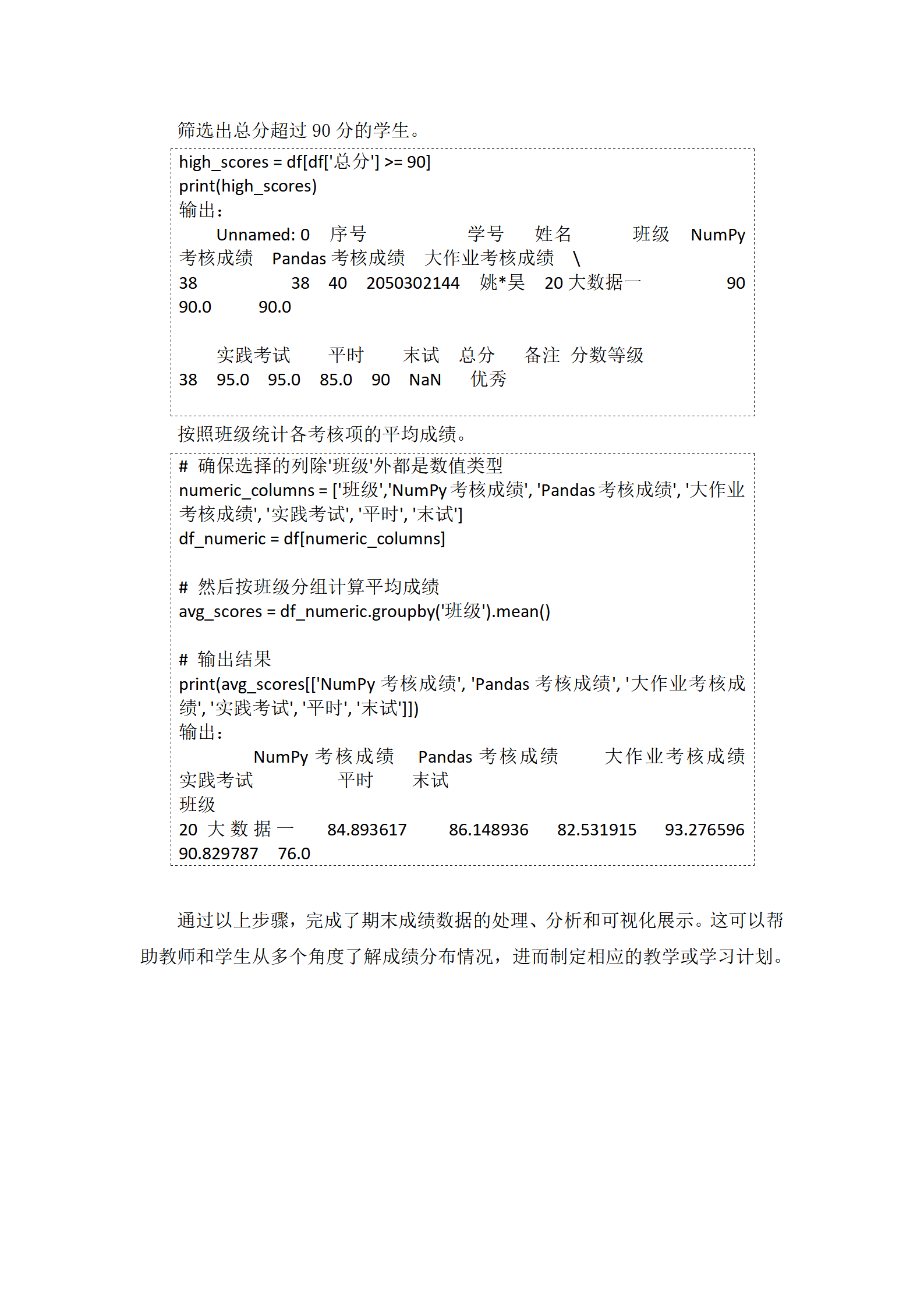
    • 3.8 期末成绩处理
    • 3.9 本章代码
    • 3.10 本章小结
    • 3.11 章节测验
  • 4 项目四:红酒品质分析报告——Matplotlib数据可视化决策
    • 4.1 学习目标与知识导图
    • 4.2 Matplotlib 简介
    • 4.3 Matplotlib 图表
      • 4.3.1 图表元素
      • 4.3.2 图表基础
      • 4.3.3 图表类型
      • 4.3.4 图表美化
      • 4.3.5 高级应用
    • 4.4 红葡萄酒质量的数据分析
      • 4.4.1 数据加载与初步查看
      • 4.4.2 单变量分析
      • 4.4.3 双变量分析
      • 4.4.4 多变量分析
      • 4.4.5 再议酒精含量与品质关系
    • 4.5 本章代码
    • 4.6 本章小结
    • 4.7 章节测验
  • 5 项目五:泰坦尼克生存预测模型——Scikit-learn机器学习应用
    • 5.1 学习目标与知识导图
    • 5.2 Sklearn 简介
      • 5.2.1 Sklearn的安装
      • 5.2.2 Sklearn的基本架构
      • 5.2.3 机器学习基础-监督学习与非监督学习
    • 5.3 数据预处理
      • 5.3.1 特征提取和特征选择
      • 5.3.2 数据标准化和归一化
      • 5.3.3 缺失值处理和数据编码
    • 5.4 机器学习算法
      • 5.4.1 常用的分类、回归、聚类算法介绍
      • 5.4.2 示例
      • 5.4.3 模型评估和参数调优
    • 5.5 Titanic生存预测
      • 5.5.1 数据加载与初步观察
      • 5.5.2 数据清洗和预处理
      • 5.5.3 探索性数据分析(EDA)
      • 5.5.4 特征工程
      • 5.5.5 模型训练和评估
    • 5.6 本章代码
    • 5.7 本章小结
    • 5.8 章节测验
期末成绩处理
  • 1 期末成绩处理
  • 2 任务描述
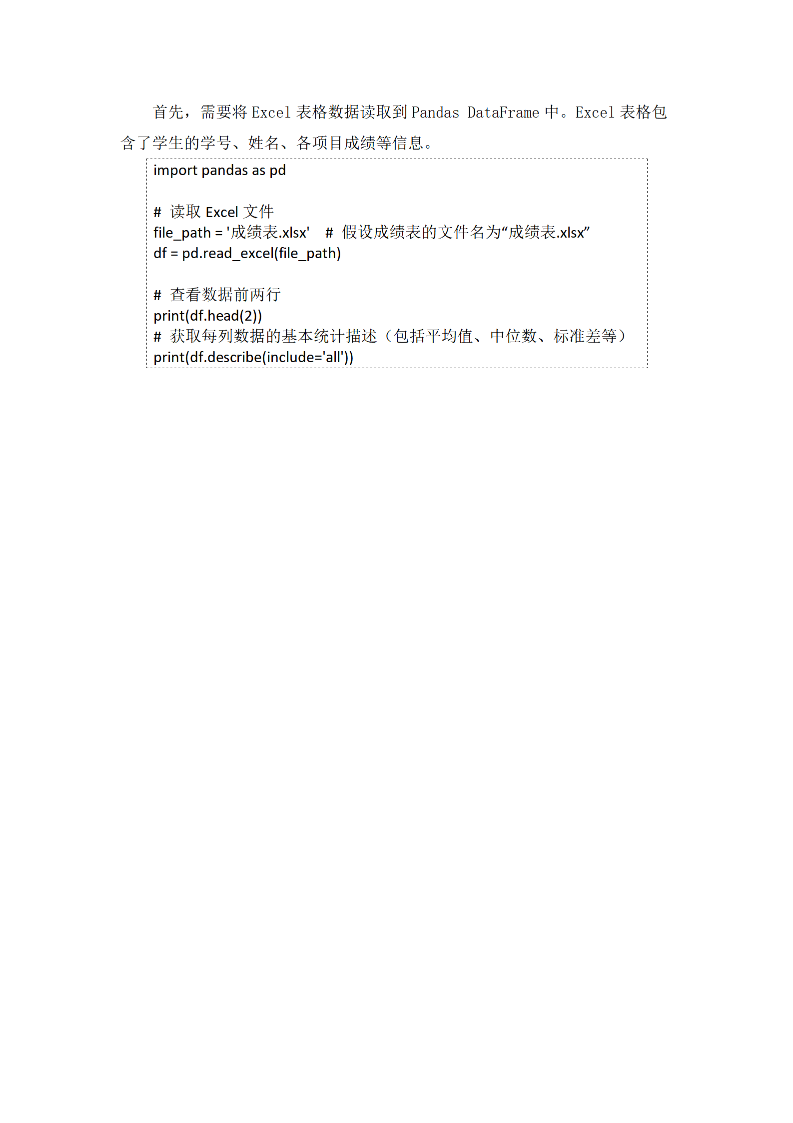
  • 3 读取数据、数据预...
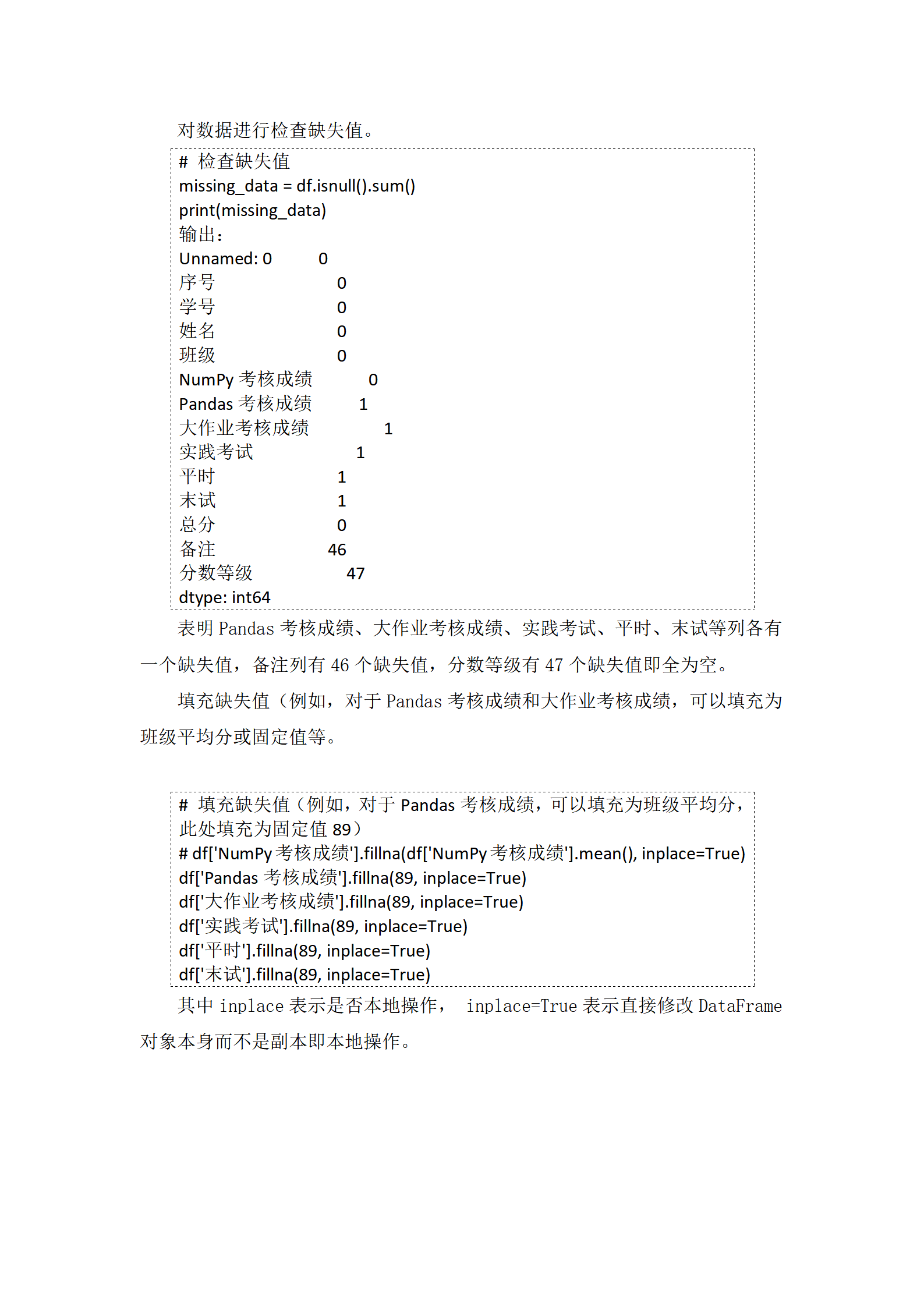
  • 4 数据清洗
  • 5 数据分析
  • 6 数据可视化
  • 7 数据筛选与分组