模型制作

潘柯邑

目录

  • 1 “建瓴”篇——建筑模型制作综述
    • 1.1 建筑模型制作概述
      • 1.1.1 模型的概念
      • 1.1.2 建筑模型发展历程
    • 1.2 建筑模型的分类
    • 1.3 建筑模型的特点、作用与制作准则
    • 1.4 思政小课堂:“建瓴”
    • 1.5 章节测验
  • 2 “利器”篇——建筑模型制作材料与工具
    • 2.1 建筑模型制作的材料
    • 2.2 建筑模型制作常用的工具
    • 2.3 思政小课堂:“利器”
    • 2.4 章节测验
  • 3 “解牛”篇——建筑模型制作全流程解析
    • 3.1 简易家具模型制作
      • 3.1.1 L形卡座和桌子模型
      • 3.1.2 经典红蓝椅造型模型
      • 3.1.3 实操子任务测验
    • 3.2 建筑造型模型制作
      • 3.2.1 伊斯兰艺术博物馆模型
      • 3.2.2 河南山顶民宿模型
      • 3.2.3 法国洛里昂社区活动中心模型
      • 3.2.4 实操子任务测验
    • 3.3 建筑与室内模型制作
      • 3.3.1 日本独栋住宅模型
      • 3.3.2 范斯沃斯住宅模型
      • 3.3.3 刘徽主题的城市书房设计模型
      • 3.3.4 实操子任务测验
    • 3.4 景观地形模型制作
      • 3.4.1 南京玄武湖畔坡地建筑规划模型
      • 3.4.2 河南废弃矿山景观修复规划模型
      • 3.4.3 户外阶梯景观模型
      • 3.4.4 实操子任务测验
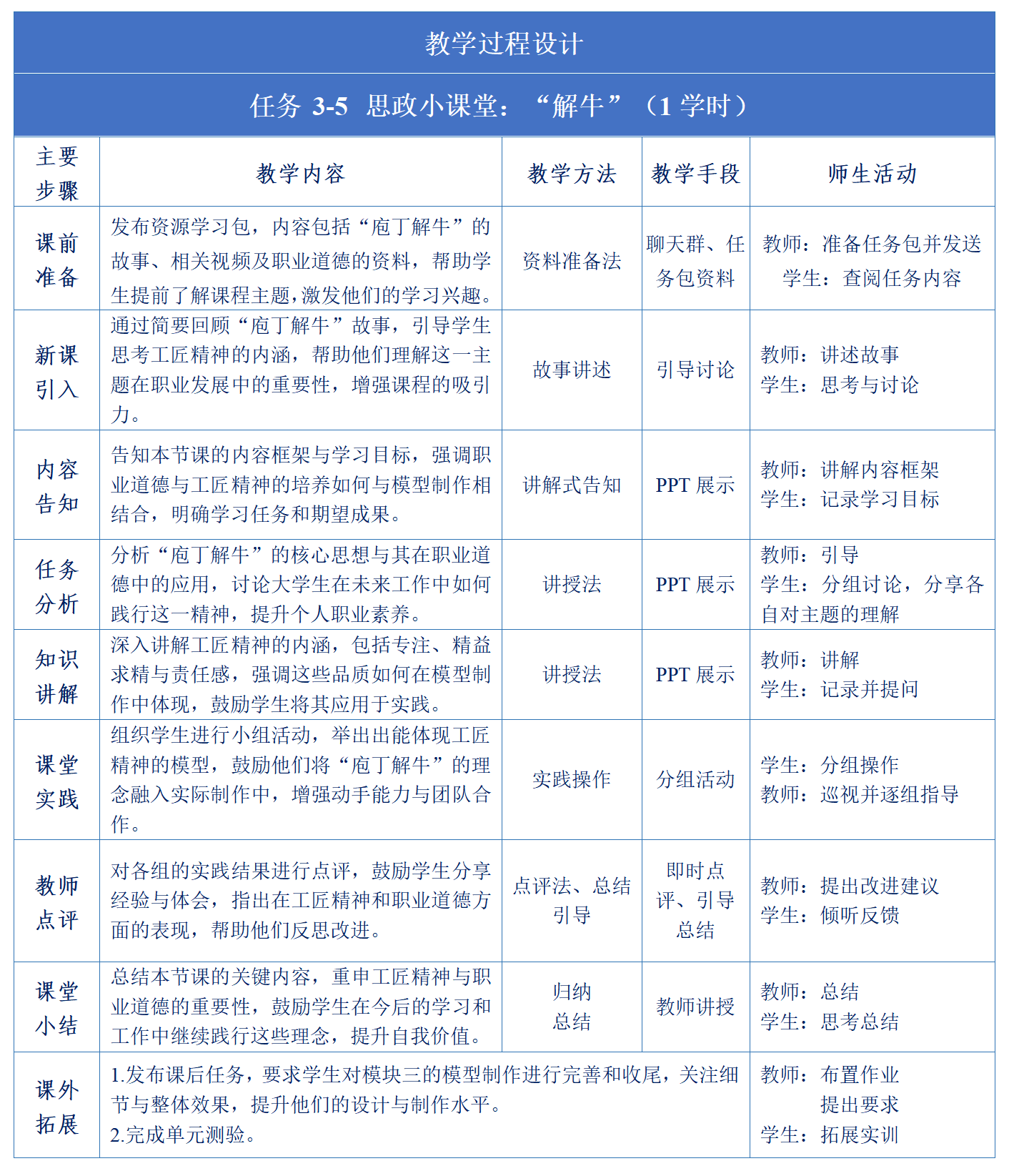
    • 3.5 思政小课堂:“解牛”
    • 3.6 章节测验
  • 4 “添花”篇——建筑模型展示与摄影秘术
    • 4.1 模型摄影与现场展示要点解析
      • 4.1.1 建筑模型摄影要点解析
      • 4.1.2 建筑模型现场展示要点
      • 4.1.3 实操子任务测验
    • 4.2 模型室内摄影布景演示
    • 4.3 思政小课堂:“添花”
    • 4.4 章节测验
  • 5 “观花”篇——建筑模型作品鉴赏
    • 5.1 学生作品鉴赏
    • 5.2 大师作品鉴赏
    • 5.3 思政小课堂:“观花”
    • 5.4 章节测验
思政小课堂:“解牛”


3.5 思政小课堂:“解牛”