肌内注射
-
1 课件
-
2 操作视频
-
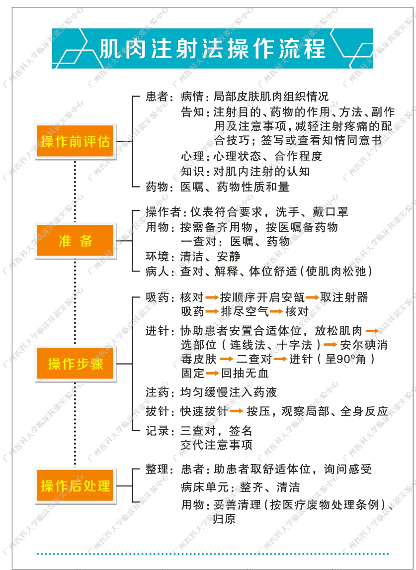
3 操作流程图
-
4 评分标准
-
5 课后作业
上一节
下一节


