目录

  • 1 装饰装潢制图课程导读
    • 1.1 课程简介
    • 1.2 带你走进住宅室内装饰制图之旅
    • 1.3 你需要了解的课程学习中的这些事
    • 1.4 章节测试
  • 2 学习内容1  AutoCAD绘图基础
    • 2.1 任务1 AutoCAD 软件安装
    • 2.2 任务2 AutoCAD 工作窗口简介
    • 2.3 任务3 AutoCAD 基本工作环境设置
      • 2.3.1 单元测验
    • 2.4 任务4 AutoCAD 绘图命令的使用
      • 2.4.1 绘制直线
      • 2.4.2 绘制构造线
      • 2.4.3 绘制多段线
      • 2.4.4 绘制矩形
      • 2.4.5 绘制圆
      • 2.4.6 绘制圆弧
      • 2.4.7 绘制椭圆与椭圆弧
      • 2.4.8 绘制正多边形
      • 2.4.9 填充图案
      • 2.4.10 修订云线
      • 2.4.11 点与等分
      • 2.4.12 绘制样条线
      • 2.4.13 图块的创建与使用
      • 2.4.14 插入文字
      • 2.4.15 绘制表格
      • 2.4.16 绘制多线
    • 2.5 任务 5 AutoCAD 捕捉功能设置与应用
    • 2.6 任务6   AutoCAD 修改命令的使用
      • 2.6.1 复制与删除
      • 2.6.2 移动
      • 2.6.3 旋转
      • 2.6.4 缩放
      • 2.6.5 镜像
      • 2.6.6 偏移
      • 2.6.7 分解与合并
      • 2.6.8 拉伸
      • 2.6.9 倒角与圆角
      • 2.6.10 阵列
      • 2.6.11 延伸
      • 2.6.12 修剪
      • 2.6.13 打断及打断于点
    • 2.7 综合练习:绘制室内家具平面图例
      • 2.7.1 单元测试
    • 2.8 考核1 AUTOCAD基础绘图能力考核
  • 3 学习内容2 家居小户型平面布置图绘制
    • 3.1 任务1 住宅户型图解读与绘制
    • 3.2 任务2 小户型家居原始平面图的绘制
    • 3.3 任务3家居平面布置图绘制与标注
    • 3.4 任务4 地面材质铺装图讲解与绘制
    • 3.5 任务5 常见的家居吊顶简介与绘制
    • 3.6 现场排尺
    • 3.7 考核2 家居小户型平面图的绘制
  • 4 学习内容3  家居小户型立面图的绘制
    • 4.1 任务1 绘制客厅立面图
    • 4.2 任务2 绘制卧室立面图
    • 4.3 任务3 绘制厨房立面图
    • 4.4 绘制卫生间立面图
    • 4.5 立面与剖面的形成
    • 4.6 考核3  家居立面图的绘制
  • 5 学习内容5 图纸布局、输出与数据交换
    • 5.1 任务1 再识模型与布局
    • 5.2 任务2 图形文件的输出与数据交换
  • 6 国家规范及标准
    • 6.1 房屋建筑制图统一标准
    • 6.2 房屋建筑室内装饰装修制图标准
    • 6.3 民用建筑设计术语标准
    • 6.4 住宅室内装饰装修设计规范
    • 6.5 民用建筑设计统一标准
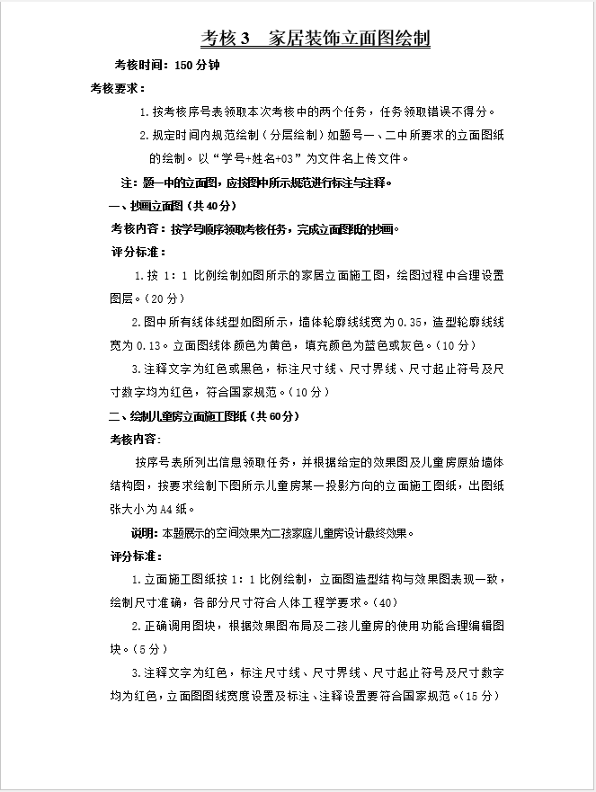
考核3  家居立面图的绘制