一、课程基本信息
《装饰装潢制图》课程是环境艺术设计专业的专业必修课程。是以培养艺术设计领域中的装饰装潢设计与工程技术领域中的相关职业岗位从业人员的图纸解读、制图等关键技术能力为主要目标,以识图及AutoCAD软件操控能力为基础的理实一体化课程。
本课程采用基础理论学习与技术训练相结合的理实一体化的课程教学模式,根据高职学生的学习能力及认知规律,以及艺术设计领域中的装饰装潢设计与工程技术领域中绘图员、施工员、质检员、预算员、监理及设计师等职业岗位对识图、制图能力的要求,结合人体工程学等相关的室内设计基础理论知识,参照国家制图员职业资格标准,对课程内容进行序化整理,通过实物演示、知识讲授、技术训练、案例临摹、现场体验、问题讨论及表述等方式进行常规教学及任务驱动式教学,同时兼顾后续专业课程(家装设计、工装设计、装饰材料与施工工艺等)学习的需要。
二、课程目标
本课程以任务为驱动方式对学生进行岗位关键能力的有效训练,并将专业知识、职业素质、可持续发展能力的培养融入到教学内容的每个环节。使学生具备相应的识图能力、Auto CAD软件操控能力及规范制图的能力,为后续专业课程的学习及专业核心能力的形成打下坚实的基础。
1.能力目标
(1)能够正确安装、使用AutoCAD软件;
(2)能够对家居装饰施工图纸进行正确的解读;
(3)能够运用计算机辅助设计软件AutoCAD绘制二维图形;
(4)能够利用计算机辅助设计软件AutoCAD规范地完成家居装饰施工图纸的绘制;
(5)能紧密结合室内设计基础理论进行家居装饰装潢制图;
(6)能够在思维上进行三维空间与二维空间的转换;
(7)能独立完成图纸的输出与数据交换。
2.知识目标
(1)了解家居装饰装潢设计中相关的人体工程学等方面的基础理论与知识,掌握家居装饰空间中的基本寸;
(2)掌握家居装饰装潢制图中比例、图块、标注、平面图、立面图等专业用语;
(3)掌握计算机辅助制图技术中绘制家居装饰施工图的常规性制图知识;
(4)明晰完整的家居装饰施工项目的制图流程。
3.素质目标
(1)通过学习与训练,提高自身的团结协作意识,勇于担当的责任感及坦诚待人的生活态度;
(2)通过任务讲述、方法说明、问题提出及回答、成果展示等方法提高自我展示意识及学习能力;
(3)通过对课程教学任务完成时间的控制及成果评价,提升工作责任心、守时及踏实认真的工作态度的形成;
(4)通过创设公平、公正、积极、愉乐的学习环境,培养并提升竞争意识及坦诚、开朗的性格;
(5)通过课堂教学,明确教学纪律、实训室管理规定和设备使用规范,养成学生守时、诚信、自律、自控、爱护公共财产的良好习惯、职业道德及家国情怀。
三、课程内容
课程内容由四个模块内容组成。
第一模块内容为“家居装饰装潢制图基础”,共14学时,其中含线下考核学时2学时。本模块内容旨在通过绘图基础知识及基本14绘图能力的学习与训练,培养学生基本识图能力及快速掌握Auto CAD软件的使用方法,养成正确且规范的操作习惯。
第二模内容为“绘制家居装饰平面图”,此部分内容为30学时,其中含线下考核学时4学时。
第三模块内容为“绘制家居装饰立面图”,此部分内容为16学时,其中含线下考核学时2学时。
这两部分内容将采取技术与技巧学习、案例临摹、任务驱动、实景呈现等手段,将新知识与新技术的学习与完成职业岗位工作任务相结合,循序渐进地加深人体工程学相关知识及基本理论在室内装饰装潢设计中应用的理解,熟练地操控Auto CAD软件,并具备规范制图的能力。
在此阶段的学习中,理论与实践相结合,同学们边学边做,可通过课程网站提供的资源,依据学习内容及相关要求自行完成相关知识的检索学习,做到画制施工图纸有据可寻,并在此过程中牢记相关知识要点。
在这一过程中,我们的学习将以企业相关岗位工作任务及流程为依据,同学们通过互动式学习提高团队协作意识,通过任务引导来发现问题、思考并能多方协同解决问题,从而提高大家未来成为一个合格的职业人的素质。
第四模块内容为“图纸布局、输出与数据居交换”,此部分内容为4学时。
这部分内容中,我们学习图纸集的整理,掌握常规的图纸的输出与数据交换的方法,并能完整规范的输出绘制的图纸。在此过程中,同学们也将对课程中所学习的内容进行系统的梳理,通过自我梳理以便形成对装饰装潢制图流程的认识,理解规范制图的重要,为成为合格的职业人打下坚实的基础,也为后续的“施工环境再现”课程的学习奠定了基础,扫清技术障碍。
四、课程考核与评价
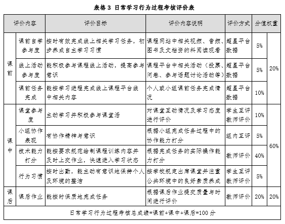
课程以识图及制图能力考核为主线,建立开放式、线上加线下、课内与课外共融的全程化的考核模式。即实行在学习过程中的形成性考核与阶段性学习内容结束后的考核相结合,线上学习过程考核与线下学习过程与成果考核相结合。考核实行百分制,具体考核评价如下:
课程总成绩=表2成绩*60%+表3成绩*40%



