一、会展旅游的概念和内涵
(一)会展旅游的产生兴起
1841年7月5日,托马斯•库克组织并运送570人从莱斯特前往拉夫巴勒参加禁酒大会,这次活动成为公认的近代旅游活动的开端,这次活动也是真正意义上的会议型旅游活动,是早期的会展与旅游的跨界融合。


(二)会展旅游的概念内涵


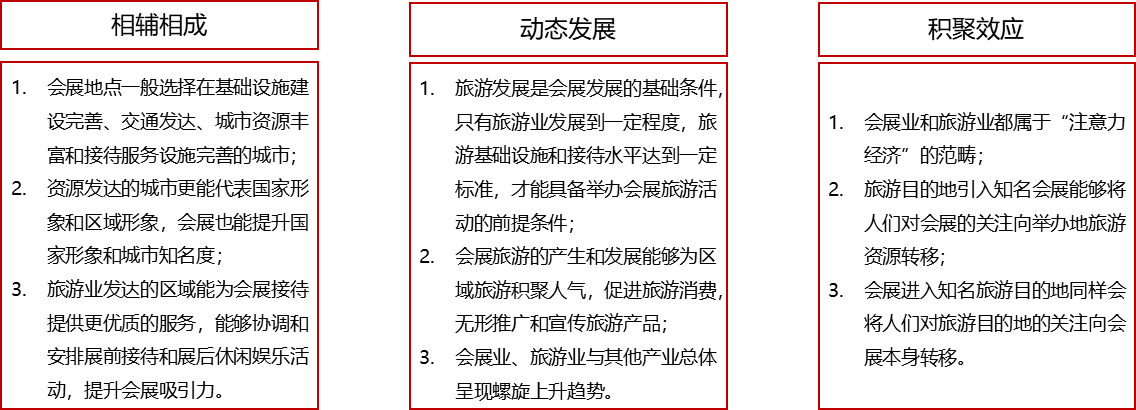
(三)会展旅游的效益价值

二、会展旅游的主要服务项目
(一)会议旅游
早期的会议旅游只有在大规模高端会议中出现,随着经济全球化发展,国际会议和国内会议的举办频率越来越高,会议旅游逐渐成为会议举办的必备项目。

(二)奖励旅游
国际奖励旅游协会的定义:奖励旅游是企业为达到其特定的目标而设立的旅游活动,其参与对象是协助达到企业目标的相关人员,以旅游活动的形式给予他们特殊奖励、培训或者机会。

(三)展览旅游
展览旅游是指在大型国际展览会举办期间,吸引各地客商前来观光旅游、商品交易的商务旅游活动。

(四)节庆事件旅游
节庆事件旅游是指借助地方传统文化、习俗和事件,在当地举办的具有地方特色的节事活动,通过此活动组织当地人民参与,吸引外地游客前来旅游,从而促进地方旅游业发展。

三、会展旅游接待业管理
成功的会展旅游活动的运作和发展对接待能力要求很高,会展旅游接待业管理主要是对参与会展旅游的运作主体、影响会展旅游持续运营的客户关系和会展旅游项目的管理。
(一)会展旅游运作主体业务管理
1、会展旅游需求主体接待管理
会展旅游需求主体具有不同的旅游者性质;
参展单位和专业观展商是商务旅游小团体,接待以与单位和公司对接,达到对方所要求的接待标准为宜;
普通观展商是一般旅游者,也是自费旅游群体,在保证服务质量的同时,提供经济型服务,符合消费层次的产品较为适宜。
2、会展旅游供给主体业务管理

(二)会展旅游客户接待业务管理
会展旅游的客户是最核心的产品消费群体,会展旅游企业在满足客户期望上难度更大,满足客户期望、维系客户关系是会展旅游客户接待业务管理的核心

(三)会展旅游项目接待业务管理
会展旅游项目接待业务管理就是以会议和展览为中心,开展的一系列接待服务和管理工作。由于会展旅游活动具有时效性,因此会展旅游接待业务管理要求相关工作人员能够在短时间里做好大规模接待服务工作,使会展项目目标最大化实现。


