宪法学

罗景文

目录

  • 1 《宪法学》教案
    • 1.1 教学大纲
    • 1.2 授课计划
    • 1.3 课程目标
    • 1.4 参考资料
  • 2 导论
    • 2.1 宪法能够为你做什么
    • 2.2 宪法的特点
    • 2.3 宪法学的研究对象
    • 2.4 宪法学的研究范围
    • 2.5 宪法的十二时辰
    • 2.6 宪法的力量
  • 3 宪法
    • 3.1 中华人民共和国宪法(1982年)
    • 3.2 中华人民共和国宪法修正案(1988年)
    • 3.3 中华人民共和国宪法修正案(1993年)
    • 3.4 中华人民共和国宪法修正案(1999年)
    • 3.5 中华人民共和国宪法修正案(2004年)
    • 3.6 中华人民共和国宪法修正案(2018年)
    • 3.7 中华人民共和国宪法(2018年修订)全文
  • 4 第一章 宪法总论
    • 4.1 宪法的概念和本质
    • 4.2 宪法的分类
    • 4.3 宪法的结构
    • 4.4 宪法的制定
    • 4.5 宪法的修改
    • 4.6 宪法的解释和适用
    • 4.7 宪法解释案例
    • 4.8 合宪性审查
    • 4.9 宪法的效力和作用
    • 4.10 本章课件
    • 4.11 章节习题
  • 5 第二章 宪法的历史发展
    • 5.1 中华人民共和国成立前的宪法
    • 5.2 中华人民共和国宪法的产生和发展
    • 5.3 本章课件
    • 5.4 章节习题
  • 6 第三章 宪法的指导思想和基本原则
    • 6.1 宪法指导思想
    • 6.2 我国宪法的基本原则
    • 6.3 本章课件
    • 6.4 章节习题
  • 7 第四章 国家性质与国家形式
    • 7.1 国家性质概述
    • 7.2 我国的国家性质
    • 7.3 政权组织形式
    • 7.4 国家结构形式
    • 7.5 中国的国家机构形式
    • 7.6 国家标志
    • 7.7 章节习题
  • 8 第五章  国家基本制度
    • 8.1 经济制度
    • 8.2 政治制度
    • 8.3 选举制度
    • 8.4 政党制度
    • 8.5 民族区域自治制度
    • 8.6 基层群众自治制度
    • 8.7 文化制度
    • 8.8 社会制度
    • 8.9 生态文明制度
    • 8.10 本章课件
    • 8.11 章节习题
  • 9 第六章 公民的基本权利与义务
    • 9.1 公民基本权利的一般原理
    • 9.2 公民的基本权利1
    • 9.3 公民的基本权利2
    • 9.4 公民的基本义务
    • 9.5 本章课件
    • 9.6 章节习题
  • 10 第七章 国家机构
    • 10.1 国家机构的一般原理
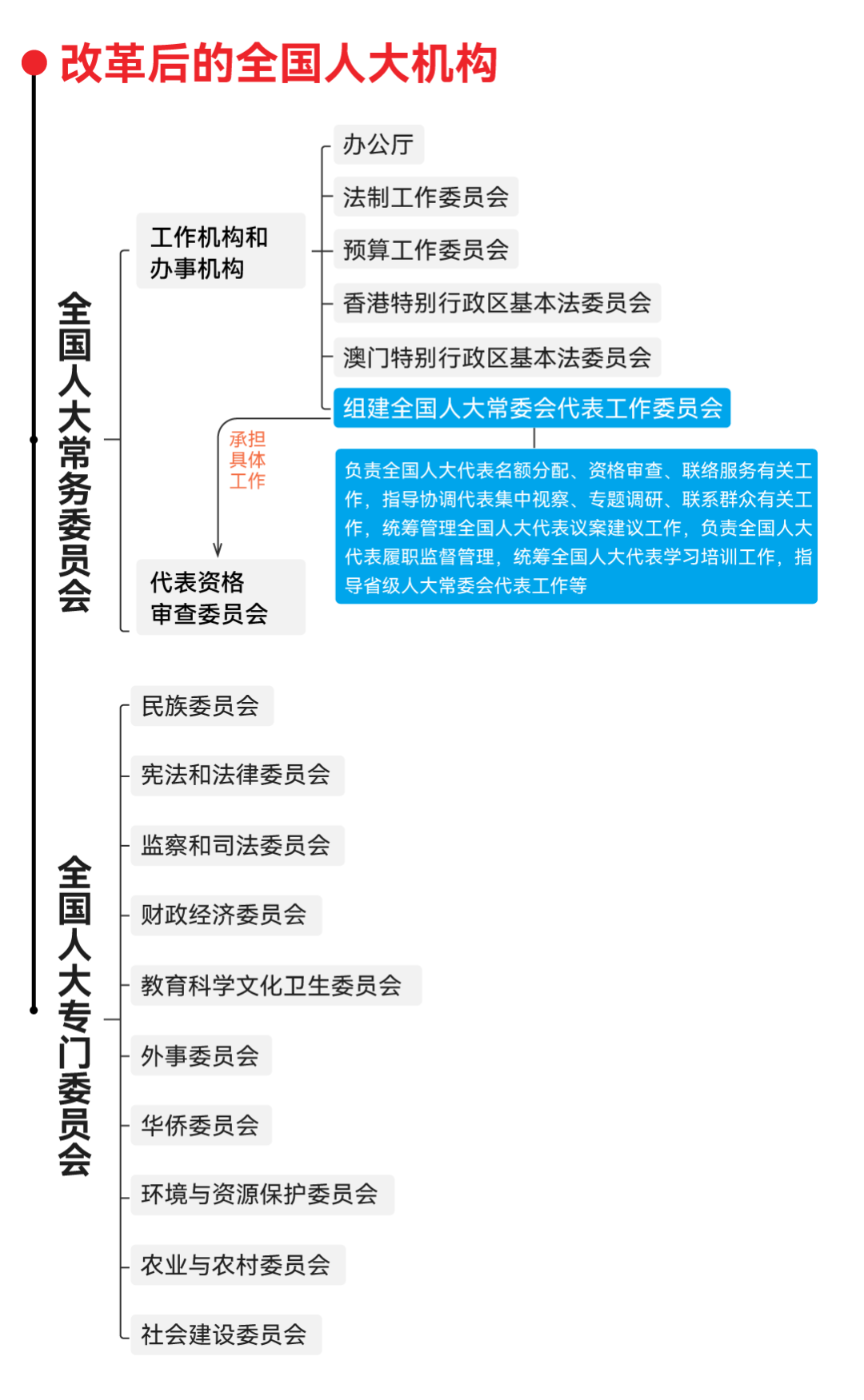
    • 10.2 全国人民大会及其常务委员会
    • 10.3 中华人民共和国主席
    • 10.4 国务院
    • 10.5 中央军事委员会
    • 10.6 人民法院和人民检察院
    • 10.7 监察委员会
    • 10.8 特别行政区
    • 10.9 党和国家机构改革
    • 10.10 本章课件
    • 10.11 章节习题
  • 11 第八章 宪法的实施和监督
    • 11.1 宪法的实施
    • 11.2 宪法的监督
    • 11.3 我国的宪法监督制度
    • 11.4 本章课件
    • 11.5 章节习题
  • 12 宪法学总复习
    • 12.1 宪法学笔记
    • 12.2 教材精华版及案例
    • 12.3 作业一
    • 12.4 作业二
    • 12.5 作业三
党和国家机构改革