方向控制回路
上一节
下一节
气压系统基本回路的安装与调试,引入比亚迪公交车车门的开启与关闭系统。正是基于比亚迪公司不断的开拓创新,自公司成立以来,全面发展新能源技术,打造低碳交通。经过几十年的发展,比亚迪公司已成为电动车领域的领跑者和全球第二电池产业的领先者,实现了可持续发展。我们要学习比亚迪汽车公司不断创新的精神,也进一步激发学生科技强国的梦想。


工业实例
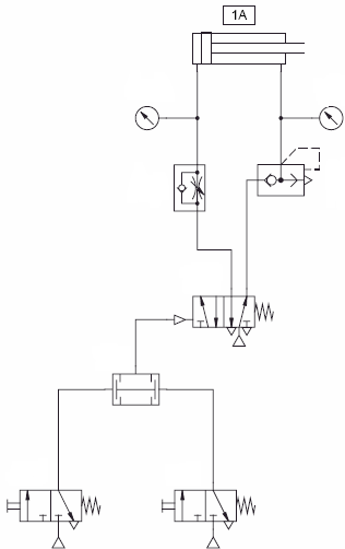
问题引入:图示为一折边机,要求必须同时按下两个按钮才能使双作用气缸伸出对工件进行折边加工,折边加工完毕如果松开按钮气缸缩回到初始位置。

问题分析:只有同时按下两个按钮时,双压阀(与门逻辑)才工作,此时二位五通换向阀在左位工作,气缸左腔通过单向节流阀而充入压缩气体,而右腔通过快速排气阀排出气体,活塞快速运动。如果松开两个按钮中的任意一个,换向阀不再有压力。该阀通过弹簧回到初始位置,气缸同时也返回到初始位置。


