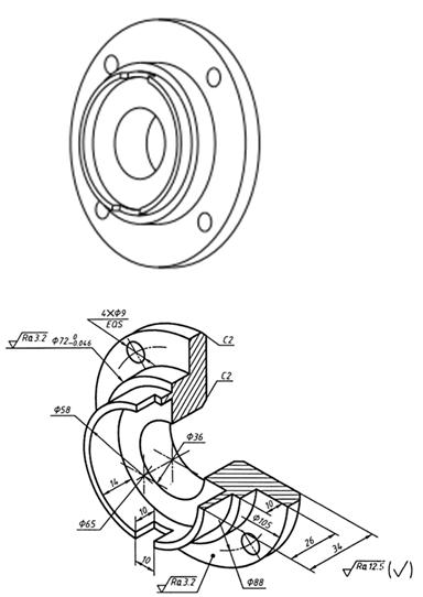
透盖
-
1 任务导学
-
2 课前练兵
-
3 新知讲授
-
4 小试牛刀
-
5 思政课堂
-
6 拓展资源
上一节
下一节
| 学习目标 | 知识目标 | 了解剖视图的形成;掌握剖视图的画法及标注。 | ||
| 技能目标 | 能够识读剖视图,并理解国标的规定。 | |||
| 素养目标 | 培养科学严谨的制图精神。 | |||
| 课前预习 | ||||
| 学习建议 | 观察盘类零件的视图表达方式,指出视图表达方式的不足。 | |||
| 课前测试 | ||||


