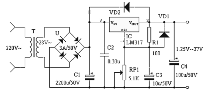
高级5-1串联直流稳压电路
(1)本题分值:5.0分。
(2)考核时间:120分钟。
(3)考核形式:实操考试
(4)具体考核要求:
(1)本题分值:40分
(2)考核时间:120分钟
(3)考核形式:实操
(4)具体考核要求:串联直流稳压电路
a)装接前要先检查元器件的好坏,核对元件数量和规格,如在调试中发现元器件损坏,则按损坏元器件扣分。
b)在规定时间内,按图纸的要求进行正确熟练地安装,正确连接仪器与仪表,能正确进行调试。
c)正确使用工具和仪表,装接质量要可靠,装接技术要符合工艺要求。
d)通电调试,实现功能要求。
串联直流稳压电路
考核评分表
序号 | 考试内容 | 评分要素 | 配分 | 评分标准 | 最大扣分 | 步长 | 检测结果 | 扣分 | 得分 | 备注 |
1 | 准备工作 | 焊接板干净 | 2 | 焊板整洁、焊点无污渍。 | 2 | 1 | ||||
2 | 选择材料 | 元件数量、规格与电路图中一致 | 3 | 器件数量不足,器件不符合要求。 | 3 | 1 | ||||
3 | 仪器仪表的正确使用 | 选择和使用检测量具、仪器 | 5 | 错误选择检测量具、仪器,检测方法不正确。 | 5 | 1 | ||||
4 | 线路连接 | 元器件好坏的测量、元器件极性的判断、焊接质量、通电调试,电压正确、电源指示正常 | 25 | 1)工、器具选择不正确。 | 2 | 0 | ||||
2)工、器具使用方法不正确。 | 2 | 0 | ||||||||
3)焊点工艺不合格。 | 5 | 1 | ||||||||
4)通电不正常。 | 18 | 6 | ||||||||
5 | 安全与文明生产 | 执行国家有关部委、行业及本企业电工安全规程、试行规范、条例与职业道德等有关内容 | 5 | 违反国家有关部委、行业及本企业电工安全规程、试行规范、条例与职业道德等。 | 5 | 5 | ||||
6 | 否定项 | 否定项 | -1 | 造成设备严重损坏及人员重伤以上事故,考核全程否定,即按0分处理。 | 40 | 40 | ||||
合计 | 40 | |||||||||

