第六节 呼吸系统常见肿瘤

一、鼻咽癌
鼻咽癌(nasopharyngeal carcinoma,NPC)是鼻咽部上皮组织发生的恶性肿瘤。在我国属常见的恶性肿瘤之一,在头颈部恶性肿瘤中其发病率居首位。男性患者为女性患者的2~3倍,多于40岁以后发病。临床上有涕中带血、鼻衄、鼻塞、耳鸣、听力减退、头痛、复视、颈部肿块等症状。
(一)病因
国内外多年的研究证实鼻咽癌可能与EB病毒感染、环境化学致癌物质和遗传因素有关。①EB病毒感染:100%鼻咽癌患者肿瘤中有EB病毒的基因组,且病毒基因插入的位点在同一肿瘤的所有癌细胞中是一致的(克隆性),因此,认为EB病毒感染发生在肿瘤形成之后的看法证据不足,同时也说明EB病毒在鼻咽癌的发生过程中起一定的作用,但需与环境致癌物质和遗传因素相互作用。②环境致癌物质:食物及环境中的亚硝胺类化合物与鼻咽癌发生有关系。③遗传因素:由于鼻咽癌的发病高度集中在中国南方和非洲某些地区,高发区居民移居外地或国外,其后裔鼻咽癌的发病率也远高于当地居民,且患者有家族发病史者也不少见。说明机体的遗传素质在鼻咽癌的发病中也有重要作用。
(二)病理变化
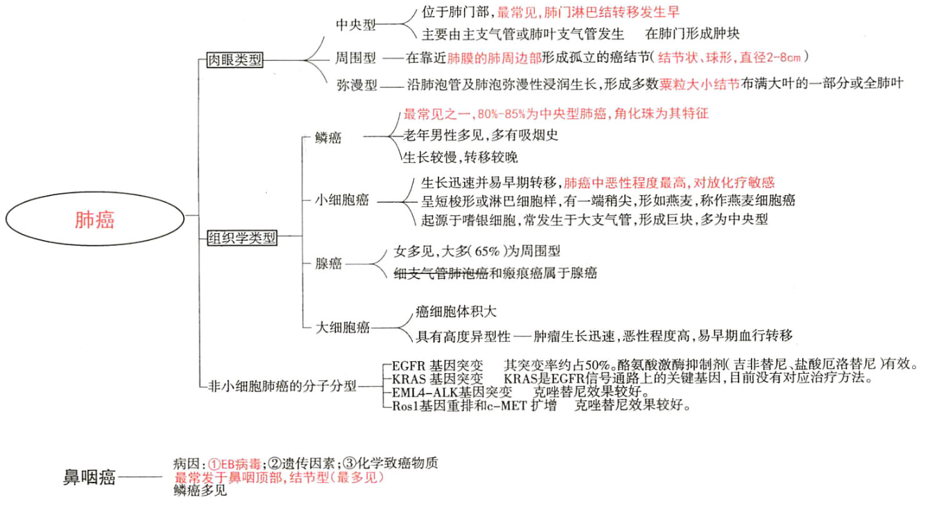
鼻咽癌最常见于鼻咽顶部,其次为侧壁和咽隐窝,有时可多发。
肉眼观,鼻咽癌可呈结节型、菜花型、浸润型、溃疡型四种形态,其中以结节型最常见,其次为菜花型。早期局部粘膜粗糙,轻度隆起。浸润型鼻咽癌粘膜可完好,癌组织在粘膜下浸润生长,以致于在原发癌未被发现前,已发生颈部淋巴结转移。
组织学类型 鼻咽癌绝大多数起源于鼻咽粘膜柱状上皮的储备细胞,该储备细胞是一种原始多能性细胞,可分化为柱状上皮,也可分化为鳞状上皮。鼻咽癌常用的组织学类型如下:
1.鳞状细胞癌 高分化的鳞状细胞癌癌巢细胞分层明显,可见大量角化珠。低分化鳞状细胞癌常无角化现象,癌细胞形成大小不等、形状不规则的癌巢,癌细胞分层不明显。癌细胞呈多角形或卵圆形,胞浆丰富,境界清楚,少数癌细胞尚可见细胞间桥。低分化鳞癌多见。
2.腺癌 多来自粘膜的柱状上皮。高分化腺癌极少见,癌细胞排列成腺泡状或腺腔样结构。低分化腺癌癌细胞排列成不规则的索条状或片状,偶有腺腔样结构或形成腺腔的倾向。
3.未分化癌 主要有两个亚型。一型称泡状核细胞癌或大圆形细胞癌,旧称淋巴上皮癌。癌巢大小不等,形状不规则,与间质界限不很明显。癌细胞体积较大,胞浆丰富,细胞境界不清,核大呈空泡状,核圆形或椭圆形,核膜清楚,可见1~2个大核仁。癌细胞间常见淋巴细胞浸润。另一型特点为癌细胞较小,胞浆少,呈圆形或短梭形。癌细胞弥漫分布,无明显癌巢形成。恶性度较高。
(三)扩散途径
1.直接蔓延 肿瘤向上扩展可侵犯并破坏颅底骨,以卵圆孔处被破坏最为多见。晚期可破坏蝶鞍,通过破裂孔侵犯Ⅱ~Ⅵ对颅神经,出现相应症状。肿瘤向下可侵犯口咽、腭扁桃体和舌根,向前可侵入鼻腔和眼眶,向后侵犯颈椎,向外侧可侵犯耳咽管至中耳。
2.淋巴道转移 鼻咽粘膜固有层有丰富的淋巴管,故本癌早期即可发生淋巴道转移。约半数以上鼻咽癌患者以颈部淋巴结肿大就诊。先转移到咽后壁淋巴结,再到颈深上及其他颈部淋巴结,极少转移到颈浅淋巴结。颈部淋巴结转移常为同侧,其次为双侧,极少为对侧。
3.血道转移 常转移到肝、肺、骨,其次为肾、肾上腺及胰腺等处。
(四)临床病理联系
鼻咽癌患者起病隐匿,早期症状不明显,无特异性,且原发癌病灶小,易被忽略或误诊。随着肿瘤的生长和浸润,出现鼻塞、鼻衄、涕中带血,头痛、耳鸣、听力减退等症状。侵犯颅底骨,压迫颅神经,出现视物模糊、面部麻木、复视、眼睑下垂、吞咽困难及软腭瘫痪等症状。颈交感神经受肿大的颈深上淋巴结压迫,可出现颈交感神经麻痹综合征。半数以上患者首诊症状为颈部肿块,在乳突下方或胸锁乳突肌上段前缘出现无痛性结节,故对颈部结节应高度重视并作病理活体组织检查。此外,血清学检查EB病毒VCA-IgA对鼻咽癌有一定的诊断意义。鼻咽癌的治疗及效果与其组织学类型有关,低分化鳞状细胞癌及泡状核细胞癌对放射治疗较敏感,但易复发。
二、喉癌
喉癌(carcinoma of the larynx)是来源于喉粘膜上皮组织的恶性肿瘤。多见于中老年男性。本癌的发生与吸烟、酗酒、长期吸入有害物质及乳头状瘤病毒感染等因素有关。
(一)病理变化
喉癌以声带癌最为多见,其次为声门上癌,声门下癌最少。肉眼观肿瘤可呈乳头状、疣状或菜花状隆起,也可在局部形成溃疡。
组织学上喉癌以鳞状细胞癌最常见,约占95%~98%,腺癌少见,约占2%。喉鳞状细胞癌依其发展程度可分为原位癌、早期浸润癌和浸润癌三种类型。原位癌较少见,经过一段时间可发展成浸润癌;早期浸润癌一般是由原位癌突破上皮基底膜向下浸润,并在固有层内形成癌巢;喉浸润癌绝大多数为高分化鳞癌,癌细胞可见不同程度的角化现象和细胞间桥,在癌巢中心可见角化珠,低分化鳞癌少见。有时肿瘤以梭形细胞为主,称为梭形细胞癌,癌细胞排列紊乱,不形成癌巢,颇似肉瘤。疣状癌属于喉浸润型鳞状细胞癌的一个亚型,较少见,占喉癌的1%~2%,肿瘤向喉腔呈疣状生长,形成菜花样肿块。镜下多呈乳头状结构,为高分化鳞癌,可见不同程度的局部浸润,生长缓慢,转移少见。
(二)扩散及转移
喉癌向粘膜下浸润可扩散侵犯邻近的软组织和甲状软骨,向前侵犯甲状腺,向后累及食管,向下可蔓延至气管。喉癌一般转移发生较晚,多经淋巴道转移至颈部淋巴结,常见于颈总动脉分叉处淋巴结。血道转移少见,主要转移到肺、骨和肝。
三、肺癌
肺癌(carcinoma of the lung)是常见的恶性肿瘤之一。发病年龄多在40岁以上,男性多见,男女性别比例约为2:1。
(一)病因
1.吸烟 日吸烟量越大,开始吸烟的年龄越早,患肺癌的危险性越大。烟雾中含有多种有害的化学物质,其中尼古丁、苯并芘等多环芳烃化合物、镍、砷等均与肺癌的发生有关。3,4-苯并芘等多环芳烃化合物在芳烃羟化酶的作用下,转化为环氧化物,成为致癌物质,可与DNA结合,导致细胞的突变和恶性转化。由于体内芳烃羟化酶的活性不同,因而吸烟的致癌性存在着个体差异。
2.大气污染 工业废气、机动车排出的废气、家庭排烟均可造成空气污染,被污染的空气中含有苯并芘、二乙基亚硝胺等致癌物质。调查表明,工业城市肺癌发病率与空气中3,4-苯并芘的浓度呈正相关。
3.职业因素 长期从事放射性矿石开采、冶金及长期吸入有害粉尘石棉、镍及接触砷粉的工人,其肺癌发生率较高。
4.分子遗传学改变 各种致癌因素确实引起细胞内多种基因的变化,现在已知约10~20个基因参与了肺癌的发生发展,常伴p53基因失活,小细胞肺癌主要是c-myc的活化,而肺腺癌主要是K-ras的突变,
(二)组织发生
绝大多数肺癌起源于支气管粘膜上皮,故肺癌实为支气管癌(bronchogenic carcinoma),少数源于支气管腺体和肺泡上皮。肺鳞状细胞癌主要起源于较大的支气管粘膜上皮,在致癌因子的作用下,经鳞状上皮化生、非典型增生、原位癌等阶段发展为浸润癌。肺腺癌来自支气管腺体,细支气管肺泡癌来源于细支气管粘膜上皮和Ⅱ型肺泡上皮和Clara细胞,小细胞癌来源于支气管粘膜和腺体中的Kultschitzky细胞(嗜银细胞),属APUD瘤之一。
(三)病理改变
肉眼类型:根据肺癌的发生部位将其分为中央型、周边型和弥漫型三种类型。
1.中央型 此型最常见。癌发生于主支气管和叶支气管等大支气管,从支气管壁向周围肺组织浸润、扩展,可形成结节或巨块。沿淋巴道蔓延至支气管肺门淋巴结,在肺门部融合成环绕支气管的巨大肿块,有的癌组织沿支气管分支由肺门向周边扩展。
2.周围型 癌发生于段以下支气管,常在近胸膜的肺周边组织形成孤立的癌结节,直径2~8cm,与周围肺组织的界限较清楚,但无包膜。此型肺癌淋巴道转移较中央型晚。
3.弥漫型 较少见。癌组织弥漫浸润部分或全肺叶,肉眼呈多数粟粒大小的灰白色结节,颇似大叶性肺叶之外观。
关于早期肺癌和隐性肺癌,国际上尚未统一。日本肺癌学会将癌块直径<2cm,并局限于肺内的管内型和管壁浸润型称之为早期肺癌。所谓隐性肺癌则指痰细胞学检查癌细胞阳性,临床和X线检查为阴性,手术切除标本经病理学检查证实为支气管粘膜原位癌或早期浸润癌,而无淋巴结转移者。
组织学类型:根据1999年WHO关于肺癌的分类,将其分为鳞状细胞癌、腺癌、大细胞癌、小细胞癌、腺鳞癌和多形性肉瘤样癌6种基本类型,此外,类癌、腺样囊性癌、粘液表皮样癌等也可见到。据统计40%~50%的病例组织学类型单一,其余为不同类型癌的混合体。以下重点介绍4种常见类型的肺癌。
1.鳞状细胞癌 约占肺癌的20%~30%,为肺癌中最常见的类型。肉眼多为中央型,常由支气管粘膜上皮经鳞状上皮化生恶变而来。患者多有吸烟史,常为老年男性。肿瘤生长缓慢,转移较晚。组织学上根据其分化程度不同分为高、中、低分化三型,高分化鳞癌癌巢中多有角化珠形成,中分化鳞癌有角化现象但不形成角化珠,低分化鳞癌细胞异型性明显,无角化现象,多无细胞间桥。
2.腺癌 肺腺癌多为周边型 ,女性多见,且多为非吸烟者。高分化腺癌癌细胞排列成腺腔样结构,可增生形成乳头状结构,亦可伴粘液分泌。中分化腺癌癌细胞紧密排列成腺腔状或实体状癌巢。低分化腺癌癌细胞排列成实体状或筛状,细胞异型性明显。
细支气管肺泡癌(bronchioalvolar carcinoma)是肺腺癌的一个亚型,肉眼观呈弥漫型或多结节型。镜下见肺泡管、肺泡异常扩张,内衬单层或多层柱状癌细胞,如腺样结构,并可形成乳头,肺泡间隔大多完整。瘢痕癌是指肺腺癌中心区有纤维化或瘢痕灶,并伴大量炭末沉着者,有极少数可为鳞状细胞癌。
3.小细胞癌 本型约占原发性肺癌的15%~20%,是肺癌中分化最低、恶性度最高的一种。生长迅速,转移早,5年存活率仅1%~2%。此型肺癌对化疗及放疗敏感。镜下癌细胞小呈短梭形,细胞一端稍尖,称燕麦细胞癌(oat cell carcinoma)。也可呈淋巴细胞样,染色深,胞浆少,形似裸核。癌细胞常密集成群,由结缔组织分隔,有时癌细胞围绕小血管排列成假菊形团样结构。小细胞癌具有神经内分泌功能,电镜下胞浆内可见神经内分泌颗粒,能产生5-HT,ACTH等引起相应的临床症状。
4.大细胞癌 属于未分化癌(约占10%左右),恶性程度高,生长快,转移早。其主要特点是癌细胞大,胞浆丰富,异型性明显,可出现畸形核、多核,可见瘤巨细胞或透明细胞。
(四)扩散途径
1.直接蔓延 中央型肺癌常直接侵入纵隔、心包及周围血管,沿支气管向同侧甚至对侧肺组织蔓延。周边型肺癌可直接侵犯胸膜、胸壁。
2.转移 沿淋巴道转移时,首先转移到肺门淋巴结,以后由支气管肺淋巴结进而转移到纵隔、锁骨上、腋窝、颈部淋巴结。血道转移常见于脑、肾上腺和骨。小细胞肺癌比鳞状细胞癌和腺癌更易发生血道转移。
(五)临床病理联系
肺癌的临床症状因其发生部位、肿瘤大小、浸润转移范围而异。肺癌早期常无明显症状,以后常有咳嗽、咳痰带血、胸痛等症状,其中咯血较易引起患者的注意因而就诊。一半中央型肺癌临床症状出现较早,肿瘤压迫阻塞支气管可引起局限性肺萎陷或肺气肿、肺感染。侵及胸膜时可引起血性胸水,侵蚀食管可引起支气管-食管瘘。位于肺尖部的肺癌压迫或侵蚀颈交感神经及颈神经根引起Horner综合征,表现为病侧眼睑下垂,瞳孔缩小,胸壁皮肤无汗等交感神经麻痹综合征。肿瘤侵犯纵隔,压迫上腔静脉可引起上腔静脉综合征,表现为面部浮肿及颈胸部静脉曲张。有异位内分泌作用的肺癌,尤其是小细胞癌,可因5-HT分泌过多而引起类癌综合征,表现为支气管哮喘、心动过速、水样腹泻、皮肤潮红等。
肺癌的早期诊断可根据早期临床症状、影像学检查、痰细胞学检查及纤维支气管镜检查等确立诊断。肺癌的早期诊断是提高治疗效果的有效途径。对40 岁以上的人群定期进行X线及痰脱落细胞学检查,是发现早期肺癌最简便易行的方法。