


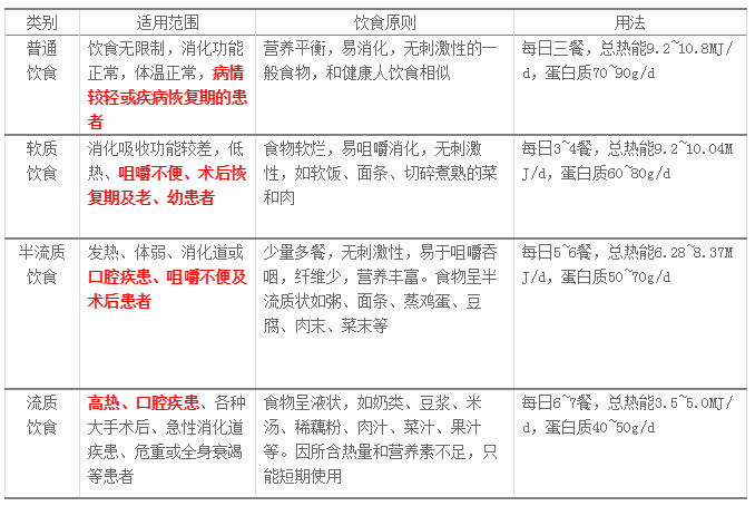
是指适合于大多数患者的需要,只在食物的质地上进行了调整,而在营养素的种类和摄入量上并没有改变的饮食,包括普通饮食、软食、半流质饮食和流质饮食四种(表6-2)。
表6-2 医院基本饮食


指针对营养失调及疾病情况,在基本饮食的基础上,适当调整总热能和某种营养素,以达到治疗目的的一类饮食(表6-3)。
表6-3 治疗饮食
类别 | 适用范围 | 饮食原则 |
高热能饮食 | 热能消耗较高者如甲亢、结核、高热、大面积烧伤、产妇等 | 基本饮食基础上加餐2次,3餐之间可进食牛奶、鸡蛋、蛋糕、巧克力等,总热能12.55MJ/d |
高蛋白饮食 | 高代谢性疾病如烧伤、结核、严重贫血、恶性肿瘤、肾病综合征以及孕妇等 | 增加富含蛋白质的食物如肉、鱼、蛋、奶等,蛋白质供应量为每天每公斤体重1.5~2g,总量约为90~120g/d(成人) |
低蛋白饮食 | 需要限制蛋白摄入者如急性肾炎、尿毒症、肝性昏迷等 | 成人蛋白质总量〈40g/d,视病情需要可以20~30g/d,应多补充蔬菜和含糖高的食物,维持正常热量。肝性昏迷以植物蛋白为主,肾病应摄入优质动物蛋白,忌豆制品 |
低脂肪饮食 | 冠心病、动脉硬化、肝胆胰疾患、高脂血症、肥胖等患者 | 成人脂肪总量〈50g/d,肝胆胰疾病可〈40g/d,少用油,尤其限制动物脂肪的摄入,禁食肥肉、蛋黄等 |
低胆固醇饮食 | 动脉硬化、高胆固醇血症、高血压、冠心病等患者 | 胆固醇摄入量〈300mg/d,少用动物内脏、鱼子、蛋黄、肥肉等 |
低盐饮食 | 急、慢性肾炎、心脏病、肝硬化伴腹水、重度高血压等患者 | 每日可用食盐不超过2g,不包括食物中自然存在的氯化钠,禁用腌制食品如咸菜、火腿、咸肉等 |
无盐低钠饮食 | 适用范围同低盐饮食,但水肿较重者 | 无盐饮食,除食物中自然含钠量,不放食盐烹饪,食物中含钠量〈0.7g/d;低钠饮食,无盐外,还须控制食物中自然含钠量〈0.5g/d;两者须禁用含钠的食物如油条、挂面、汽水和碳酸氢钠等药物 |
高膳食纤维饮食 | 便秘、肥胖、高脂血症、糖尿病等患者 | 选择含膳食纤维多的食物,如韭菜、芹菜、粗粮等 |
少渣饮食 | 伤寒、肠炎、腹泻、食管静脉曲张等患者 | 食物中膳食纤维应少,不吃刺激性强、坚硬、多骨的食物 |


即在特定的时间内,通过饮食调整,协助疾病的诊断,提高试验检查准确性的饮食又为诊断饮食。

用于大便隐血试验的准备,协助诊断有无消化道出血。
协助诊断消化道有无出血,为大便潜血试验作准备。试验期一般为3天,期间禁食易造成便潜血试验假阳性结果的食物,如肉类、肝类、动物血、含铁的药物和绿色蔬菜。可进食豆制品、牛奶、米饭、面条、土豆、菜花等非绿色蔬菜。第四天起连续3天留患者的粪便。

检查有无胆囊、胆管、肝胆管疾病。
适用于需要进行造影检查有无胆囊、胆管疾病者。
1、检查前一日 中午进食高脂肪餐,以刺激胆囊收缩和排空,有助于造影剂进入胆囊;晚上进无脂肪、低蛋白、高碳水化合物的饮食;晚餐后口服造影剂,禁食、禁烟到次日上午进行检查。
2、检查当日 早餐禁食;第一次摄X线片后,如胆囊显影良好,可进食脂肪餐(如油煎荷包蛋两只,脂肪含量25~50g),30min后第二次摄X线片观察。
协助检查、测定肾小球的滤过功能。
协助检查肾小球滤过功能。试验期为3天,前两天为准备期,最后一天进行试验。期间供给低蛋白膳食,蛋白质〈40g/d,禁食肉类、鱼类等。限制主食和谷物,每日300g为限。可多用蔬菜、含糖高的食物使患者有饱腹感并补充热量。第3天测尿内生肌酐清除率及血浆肌酐含量。

协助诊断甲状腺功能。
用于协助甲状腺吸131I测定试验以诊断甲状腺功能及131I治疗甲亢患者。此饮食可以排除外源性摄入碘对检查和治疗的干扰。试验期为2周,期间禁食含碘高的食物,如海带、紫菜、海蜇、鱼、虾等,禁止使用碘酒局部消毒。
测定患者的尿浓缩功能。
又称为干饮食,用于协助检查尿沉淀物和尿浓缩功能试验。试验期为1天,试验当日控制全天饮食的水分总量在500-1000ml,禁食汤类、粥类、饮料和含水分多的蔬菜水果,可进食水分少的食物,如馒头、米饭、豆腐干、炒鸡蛋等,烹饪时尽量不加水或少加。不要食用过甜、过咸的食物,以免患者口渴难忍。
CLEAR LIQUID DIET
INDICATIONS
1. Serves a primary function of providing fluids and electrolytes to prevent dehydration
2. Initial feeding after complete bowel rest
3. Used initially to feed a malnourished person or a person that has not had any oral intake for some time
4. Bowel preparation for surgery or tests
5. Postsurgical diet
6. Diarrhea
NURSING CONSIDERATIONS
– Clear liquid is deficient in energy and most nutrients
– The body digests and absorbs clear liquids easily
– Contributes to little or no residue in the GI tract
– Can be unappetizing and boring
– Client should not stay on a clear liquid diet for more than a day or two
– Consists of foods that are relatively transparent to light, and are clear and liquid at room and body temperature
– Foods include such items as water, bouillon, clear broth, carbonated beverages, gelatin, hard candy, lemonade, popsicles, and either regular or decaffeinated coffee or tea
– The nurse should limit the amount of caffeine consumed by the client because caffeine can cause an upset stomach and sleeplessness
– Client may have salt or sugar
– Dairy products are not allowed
FULL LIQUID DIET
INDICATION
– May be used as a second diet after clear liquids following surgery or for the client who is unable to chew or swallow
SOFT DIET
INDICATIONS
–Used for clients with dental problems, clients with poorly fitting dentures, and clients who have difficulty chewing or swallowing
–Used for ulcerations of the mouth or gums, oral surgery, broken jaw, plastic surgery of the head or neck, dysphasia, or for the stroke client
Therapeutic for clients with impaired digestion and/or absorption due to conditions such as ulcerative colitis and Crohn’s disease

