数字信号处理

郭歆莹,郭韶帅,傅洪亮

目录

  • 1 引言
    • 1.1 课程介绍
    • 1.2 课程目标
    • 1.3 教学方法——混合教学
    • 1.4 课程内容体系
    • 1.5 课程考核体系
    • 1.6 教学平台
    • 1.7 教材及参考资料
    • 1.8 课程特点及学习建议
  • 2 Signals and Signal Processing(2学时)
    • 2.1 1-3班第一章第一次课课前任务
    • 2.2 4-6班第一章第一次课课前任务
    • 2.3 7-8班第一章第一次课课前任务
    • 2.4 Characterization and Classification of Signals
    • 2.5 Examples of Typical Signal, Typical Signal Processing Operations and Applications
    • 2.6 Digital Signal Processing Applications
    • 2.7 Why Digital Signal Processing
    • 2.8 总结与讨论
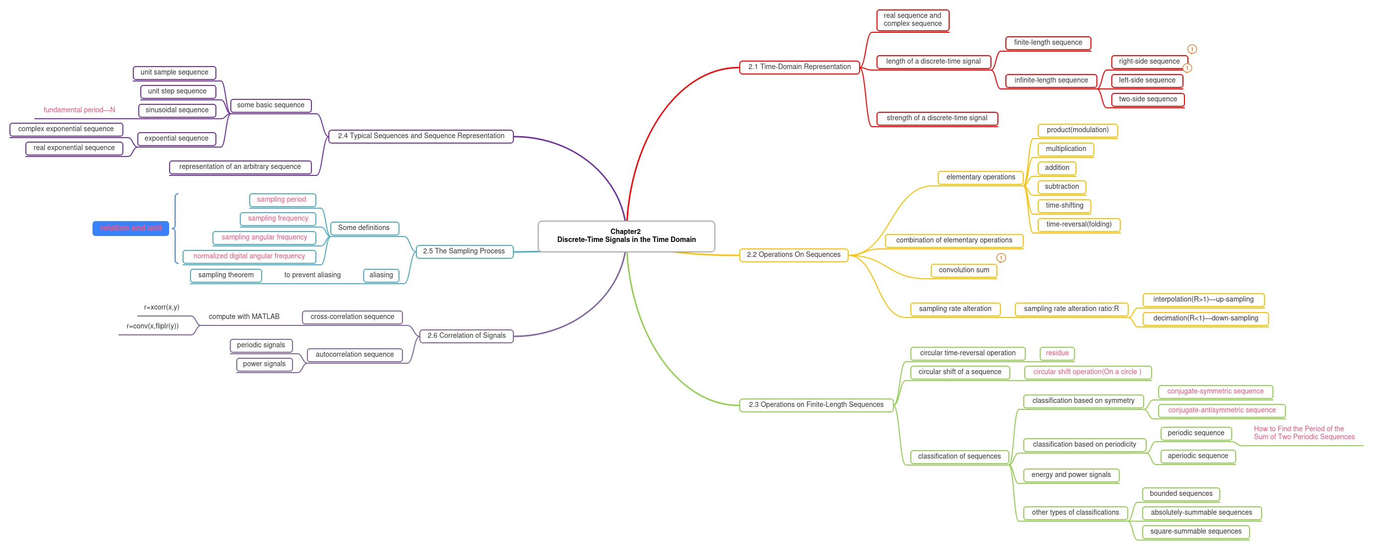
  • 3 Discrete-Time Signals in the Time Domain(2学时)
    • 3.1 1-3班第二章第一次课课前任务
    • 3.2 4-6班第二章第一次课课前任务
    • 3.3 7-8班第二章第一次课前任务
    • 3.4 Time-Domain Representation
    • 3.5 Operations on Sequences
    • 3.6 Operations on Finite-Length Sequences
    • 3.7 Typical Sequences and Sequence Representation
    • 3.8 The Sampling Process
    • 3.9 Correlation of Signals
    • 3.10 总结与讨论
  • 4 Discrete-Time Signals in the Frequency Domain(8学时)
    • 4.1 1-3班第三章第一次课课前任务
    • 4.2 4-6班第三章第一次课课前任务
    • 4.3 7-8班第三章第一次课课前任务
    • 4.4 The Continuous-Time Fourier Transform
    • 4.5 The Discrete-Time Fourier Transform
    • 4.6 1-3班第三章第二次课课前任务
    • 4.7 4-6班第三章第二次课课前任务
    • 4.8 7-8班第三章第二次课课前任务
    • 4.9 Discrete-Time Fourier Transform Theorems
    • 4.10 Energy Density Spectrum of a Discrete-Time Sequence
    • 4.11 Band-Limited Discrete-Time Signals
    • 4.12 1-3班第三章第三次课课前任务
    • 4.13 4-6班第三章第三次课课前任务
    • 4.14 7-8班第三章第三次课课前任务
    • 4.15 Digital Processing of Continuous-Time Signals
    • 4.16 Sampling of Bandpass Signals
    • 4.17 1-3班第三章第四次课课前任务
    • 4.18 4-6班第三章第四次课课前任务
    • 4.19 7-8班第三章第四次课课前任务
    • 4.20 Analog Lowpass Filter Design
    • 4.21 Design of Analog Highpass, Bandpass, and Bandstop Filters
    • 4.22 总结与讨论
  • 5 Discrete-Time Systems(4学时)
    • 5.1 1-3班第四章第一次课课前任务
    • 5.2 4-6班第四章第一次课课前任务
    • 5.3 7-8班第四章第一次课课前任务
    • 5.4 Discrete-Time System Examples
    • 5.5 Classification of Discrete-Time Systems
    • 5.6 Impulse and Step Responses
    • 5.7 Time-Domain Characterization of LTI Discrete-Time Systems
    • 5.8 Simple Interconnection Schemes
    • 5.9 1-3班第四章第二次课课前任务
    • 5.10 4-6班第四章第二次课课前任务
    • 5.11 7-8班第四章第二次课课前任务
    • 5.12 Finite-Dimensional LTI Discrete-Time Systems
    • 5.13 Classification of LTI Discrete-Time Systems
    • 5.14 Frequency-Domain Representations of LTI Discrete-Time Systems
    • 5.15 总结与讨论
  • 6 Finite-Length Discrete Transforms(6学时)
    • 6.1 1-3班第五章第一次课课前任务
    • 6.2 4-6班第五章第一次课课前任务
    • 6.3 7-8班第五章第一次课课前任务
    • 6.4 Orthogonal Transforms
    • 6.5 The Discrete Fourier Transform
    • 6.6 Relation Between the DTFT and the DFT and Their Inverses
    • 6.7 1-3班第五章第二次课课前任务
    • 6.8 4-6班第五章第二次课课前任务
    • 6.9 7-8班第五章第二次课课前任务
    • 6.10 Circular Convolution
    • 6.11 Classifications of Finite-Length Sequences
    • 6.12 DFT Symmetry Relations
    • 6.13 1-3班第五章第三次课课前任务
    • 6.14 4-6班第五章第三次课课前任务
    • 6.15 7-8班第五章第三次课课前任务
    • 6.16 Discrete Fourier Transform Theorems
    • 6.17 Computation of the DFT of Real Sequences
    • 6.18 Linear Convolution using the DFT
    • 6.19 总结与讨论
  • 7 z-Transform(4学时)
    • 7.1 1-3班第六章第一次课课前任务
    • 7.2 4-6班第六章第一次课课前任务
    • 7.3 7-8班第六章第一次课课前任务
    • 7.4 Definition
    • 7.5 Rational z-Transforms
    • 7.6 Region of Convergence of a Rational z-Transform
    • 7.7 1-3班第六章第二次课课前任务
    • 7.8 4-6班第六章第二次课课前任务
    • 7.9 7-8班第六章第二次课课前任务
    • 7.10 The Inverse z-Transform
    • 7.11 z-Transform Theorems
    • 7.12 The Transfer Function
    • 7.13 1-3班第六章章节测试
    • 7.14 4-6班第六章章节测试
    • 7.15 7-8班第六章章节测试
    • 7.16 总结与讨论
  • 8 LTI Discrete-Time Systems in the Transform Domain(4学时)
    • 8.1 1-3班第七章第一次课课前任务
    • 8.2 4-6班第七章第一次课课前任务
    • 8.3 7-8班第七章第一次课课前任务
    • 8.4 Transfer Function Classification Based on Magnitude Characteristics
    • 8.5 Transfer Function Classification Based on Phase Characteristics
    • 8.6 1-3班第七章第二次课课前任务
    • 8.7 4-6班第七章第二次课课前任务
    • 8.8 7-8班第七章第二次课课前任务
    • 8.9 Types of Linear-Phase FIR Transfer Functions
    • 8.10 Inverse Systems
    • 8.11 总结与讨论
  • 9 Digital Filter Structures ( 4学时 )
    • 9.1 1-3班第八章第一次课课前任务
    • 9.2 4-6班第八章第一次课课前任务
    • 9.3 7-8班第八章第一次课课前任务
    • 9.4 Block Diagram Representation
    • 9.5 Equivalent Structures
    • 9.6 1-3班第八章第二次课课前任务
    • 9.7 4-6班第八章第二次课课前任务
    • 9.8 7-8班第八章第二次课课前任务
    • 9.9 Basic FIR Digital Filter Structures
    • 9.10 Basic IIR Digital Filter Structures
    • 9.11 总结与讨论
  • 10 IIR Digital Filter Design(4学时)
    • 10.1 1-3班第九章第一次课课前任务
    • 10.2 4-6班第九章第一次课课前任务
    • 10.3 7-8班第九章第一次课课前任务
    • 10.4 Preliminary Considerations
    • 10.5 1-3班第九章第二次课课前任务
    • 10.6 4-6班第九章第二次课课前任务
    • 10.7 7-8班第九章第二次课课前任务
    • 10.8 Methods to Design IIR Digital Filters
    • 10.9 总结与讨论
  • 11 FIR Digital Filter Design(4学时)
    • 11.1 1-3班第十章第一次课课前任务
    • 11.2 4-6班第十章第一次课课前任务
    • 11.3 7-8班第十章第一次课课前任务
    • 11.4 Preliminary Considerations
    • 11.5 FIR Filter Design Based on Windowed Fourier Series
    • 11.6 总结与讨论
  • 12 实验项目
    • 12.1 实验项目1.离散时间信号和系统的时频域分析(2学时)
    • 12.2 实验项目2.连续时间信号的数字处理(2学时)
    • 12.3 实验项目3.数字滤波器结构和设计(2学时)
总结与讨论
  • 1 总结
  • 2 思维导图
  • 3 讨论

章节小结