教学实例
-
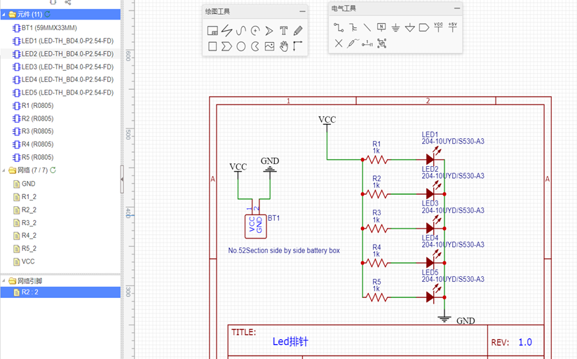
1 LED排灯
-
2 新建工程和原理图文件
-
3 设置图纸
-
4 放置元件
-
5 布局
-
6 布线
-
7 检查和修改
-
8 补充完善
上一节
下一节

















