1. 任务
学生对指定的机器零件进行机械加工工艺设计。包括:绘制毛坯图、拟定机械加工工艺过程卡片、工序卡片、工装设计任务书等工艺文件,并设计手动专用机床夹具,完成夹具装配总图,零件图和课程设计说明书。
课程设计内容为:
(1)对零件图进行工艺分析。
(2)对零件进行分析后,初步拟定工艺路线、确定切削余量、绘制零件的毛坯图,填写机械加工工艺过程卡。
(3)进行切削用量、机械加工时间等的计算和查表。
(4)填写机械加工工序卡片。
(5)对指定工序提出工装设计任务书。
(6)根据工装设计任务书(或选题)进行机床专用夹具设计,包括设计方案的确定、结构设计、定位误差和夹紧力的计算,绘制夹具装配图、零件图等等。
(7)编写课程设计说明书。
(8)进行课程设计答辩。
2、要求
编制一个中等复杂程度零件的机械加工工艺规程,按教师的指定设计其中一道工序的专用夹具,并撰写设计说明书。
学生应在教师的指导下,认真、有计划地、按时完成设计任务。学生必须以负责的态度对待自己所作的技术决定、数据和计算结果,注意理论与实践的结合,以期使整个设计在技术上是先进的,在经济上是合理的,在生产中是可行的。
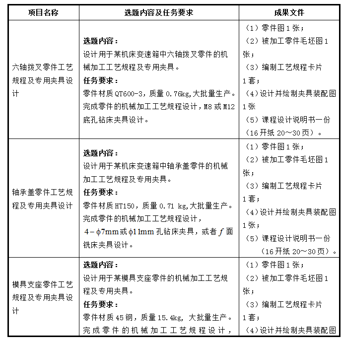
机械制造工程学课程设计题目定为:
零件的机械加工工艺规程制订及 工序专用夹具设计
生产类型:中批或大批生产。
课程设计的具体要求包括:
(1)毛坯图 1张
(2)机械加工工艺过程卡片 1份
(3)机械加工工序卡片 4~5张
(4)机械加工工艺装备设计任务书 1份
(5)机床夹具装配总图 1张
(6)夹具主要零件图(包括夹具体) 若干张
(7)课程设计说明书 1份。
3. 工件





