第二节 宪法的分类和渊源

一、宪法的分类
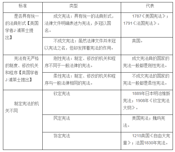
(一)宪法的形式分类
宪法的形式分类,是指从宪法形式上的特征出发对宪法所进行的分类。
宪法的形式分类:
(1)成文宪法与不成文宪法(定义见课件)
A、成文宪法:美国、日本、中国、法国等绝大多数国家。
B、不成文宪法:英国、以色列等极少数国家。构成:英国的《权利请愿书》、《人身保护法》、《权利法案》、《王位继承法》等。
(2)刚性宪法与柔性宪法
A、刚性宪法:制定、修改的机关和程序不同于一般法律。
B、柔性宪法:制定、修改的机关和程序与一般法律相同。英国宪法是代表。
(3)钦定宪法,协定宪法和民定宪法(定义见课件)
A、钦定宪法:1908年中国《钦定宪法大纲》。
B、民定宪法:当今大多数国家的宪法。
C、协定宪法:英国1215年《自由大宪章》、法国1830宪法。
(二)宪法的实质分类
宪法的实质分类,又称马克思主义宪法分类,是指按照宪法的阶级本质和经济基础对宪法所作的分类。实质分类将宪法划分为资本主义宪法和社会主义宪法两大类。马克思主义宪法分类指明了宪法作用的方向和内在性质,是对于宪法现象的本质认识,因而是科学的宪法分类。
3、现代宪法分类介绍
(1)纲领性宪法和实用性宪法。
中国作为世界上最大的发展中国家和社会主义国家,其宪法具有很强的纲领性。宪法的一个突出作用就是指明国家发展的道路,国家的基本国策和基本原则。纲领性宪法有助于实现宪法的原则性和灵活性的结合。
(2)规范宪法、名义宪法和语意宪法;
二、宪法的渊源
宪法渊源是指一个国家中宪法规范所赖以存在的法律形式,即包括明示的宪法规范,也包括默示的宪法规范。成文宪法的宪法典是最主要的宪法渊源。
(一)宪法的渊源:
a. 成文宪法典,包括宪法修正案。
b. 宪法性法律。
c. 宪法惯例。违反宪法惯例并不构成违宪。
宪法规范的存在形式分为明示宪法规范和默示宪法规范两种类型。明示的宪法规范是通过宪法文件的形式表现出来的;默示的宪法规范是在实施宪法的实践活动中产生的具有宪法规范约束力的宪法惯例,具有宪法规范的性质。由于人们已经习惯于不将这些宪法惯例确定在宪法文件中,所以这些宪法惯例只能作为一种默示的宪法规范而存在。作为默示的宪法规范存在的宪法惯例在实际中与规定在宪法文件中的明示的宪法规范具有相同的法律地位,具有同等的法律约束力。
宪法惯例的特征:宪法惯例具有一定的连续性,需要在政治实践中被反复适用,达到形成政治运作共识的程度。
宪法惯例的作用
①宪法惯例可以在不修改宪法的情况下弥补宪法的一些漏洞。宪法制定过程中,对于很多重大问题实际上并没有全部无遗漏的规定在宪法中,甚至故意留有根据现实情况进行变动的余地。只有在政治实践中经过宪法的运行,很多问题才能显现出来。比较典型的宪法惯例就是美国最初制宪时并没有规定总统的任期届数限制,后来通过建国后连续几任总统的政治实践,逐渐形成了连任不超过两届的宪法惯例。②实现宪法的稳定流畅运行。宪法只是规定了国家机构的组织方式及职权,但对于如何行使职权一般并没有更具体地规定,很多权力的行使依据的就是惯例。比如中国的公安局长一般由副市长兼任;国防部长、公安部长由国务委员兼任,这些都是长期的政治实践形成的惯例。
d. 宪法判例:是判例法国家(主要是英美法国家)的法院,特别是最高法院的关于国家重大问题的判决而形成的宪法规范。这种宪法判例对下级法院有约束作用。我国宪法目前尚未进入司法适用领域,因此,也无真正意义上的宪法判例。典型的宪法判例如马伯里诉麦迪逊案、美国银行案等。
e. 国际条约。
随着世界各国的政治、经济、文化等领域的交往日益频繁,主权国家之间会通过国际条约的形式对某些宪法性质的问题进行集体约定,使得国际条约成为了一些国家的宪法渊源。比如根据欧盟《欧洲人权公约》第34条,“如果任何个人、非政府组织、个人组织宣称一个缔约国侵犯了其公约和公约议定书所规定的权利,是受害者,则法院可以受理该个人、非政府组织、个人组织的申请。缔约国不得以任何形式阻碍此权利的行使。“
【案例】
卡斯特·塞门娅是南非著名田径运动员。塞门娅在伦敦、里约两届奥运会上,均获得女子800米跑金牌。但其男子化特征,使得外界对于她的性别始终充满争议。2019年2月,国际田联裁定塞门娅须降低体内的睾酮素水平,才能继续保有参加女子比赛的资格。随后,塞门娅先后向国际体育仲裁法庭、瑞士联邦法院提起诉讼,但均被驳回,这意味着她如果坚持不服用药物抑制体内睾酮素水平,将无缘东京奥运会。
为此,塞门娅及其律师团队展开行动。塞门娅及其律师团队已经向欧洲人权法院就其参赛资格提起新一轮诉讼,并对上诉结果充满信心。塞门娅的律师指出,塞门娅实属具有遗传优势的女性,此前对于她的判决是不公正的。
B、我国宪法渊源包括宪法典、宪法修正案。
注意:我国宪法渊源不包含宪法性法律、宪法判例、国际条约。

