卧床患者整理和更换床单法
上一节
下一节
卧有病人床整理法及更换床单法
长期卧床病人因疾病限制,病人的治疗、护理、饮食及排泄均在床上。保持病床单位的整洁、美观,使病人舒适及安全是护士的职责。
【目的】
使病床平整、舒适,预防压疮,保持病室整洁、美观。
【操作】
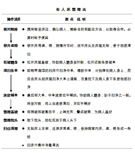
1.护士准备 衣帽整洁,洗手、戴口罩。
2.用物准备
(1)有人床整理法 扫床巾(略带潮湿),必要时备便盆。
(2)卧床病人床更换床单法 清洁大单、中单、被套、枕套、扫床巾(略带潮)、污物袋、需要时备清洁衣裤。
3.环境准备 根据病人需要调节室温,关窗,拉上窗帘或围屏风。
(1)有人床整理法:

(2)卧床病人床更换床单法:适用于卧床不起,病情允许翻身侧卧的病人。


侧卧更换床法(卷中单和大单)-1

侧卧更换床法(铺大单和中单)-2
2.注意事项
(1)操作时动作轻稳,注意节力,若两人配合操作应动作协调。
(2)保证病人安全、舒适。必要时可使用床挡,防止病人翻身时坠床。
(3)随时观察、询问病人反应,一旦病情变化,应立即停止操作,配合处理。
健康教育:向病人及家属解释卧有人床整理或更换床单和被套的必要性,指导病人换单时配合,教导病人家属学会卧有人床整理或更换床单和被套。

