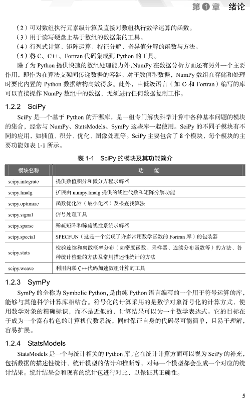
数学与Python
-
1 学习目标
-
2 线上学习资料
-
3 视频教学资料
-
4 教材
-
5 习题
上一节
下一节
本节学习目标:明了数学理论在大数据领域的作用及应用。





