第一节 血糖及其代谢产物的检测
一 、空腹血糖检测
空腹血糖(fasting blood glucose,FBG)是诊断糖代谢紊乱最常用和最重要的指标。FBG易受肝脏功能、内分泌激素、神经因素和抗凝剂等多种因素的影响,且不同的检测方法,其结果也不尽相同。临床上常用葡萄糖氧化酶法和己糖激酶法测定,采集静脉血或毛细血管血,可用血浆、血清或全血,以空腹血浆葡萄糖(fasting plasma glucose,FPG)检测最可靠,但临床上通常采用血清较多且更为方便。血糖检测的适应证见表4-7-1。

【参考值】
成人空腹血浆(清)葡萄糖:3.9~6.1mmol/L。
【临床意义】
血糖检测是目前诊断糖尿病的主要依据,也是判断糖尿病病情和控制程度的主要指标。
1.FBG增高 FBG增高而又未达到诊断糖尿病的标准时,称为空腹血糖受损(impaired fasting glucose,IFG);FBG增高超过7.0mmol/L时称为高糖血症(hyperglycemia) 。根据FBG水平将高糖血症分为3度:FBG7.0~8.4mmol/L 为轻度增高;FBG8.4~10.1mmol/L 为中度增高;FBG 大 于10.1mmol/L 为重度增高。当 FBG超过9mmol/L(肾糖阈)时尿糖即可呈阳性。
(1)生理性增高:餐后1~2小时、高糖饮食、剧烈运动、情绪激动、胃倾倒综合征等。
(2)病理性增高:①各型糖尿病。②内分泌疾病:如甲状腺功能亢进症、巨人症、肢端肥大症、 皮质醇增多症、嗜铬细胞瘤和胰高血糖素瘤等。③应激性因素:如颅内压增高、颅脑损伤、中枢神经 系统感染、心肌梗死、大面积烧伤、急性脑血管病等。④药物影响:如噻嗪类利尿剂、口服避孕药、泼尼松等。⑤肝脏和胰腺疾病:如严重的肝病、坏死性胰腺炎、胰腺癌等。⑥其他:如高热、呕吐、腹泻、脱水、麻醉和缺氧等。
2.FBG 减低 FBG低于3.9mmol/L时为血糖减低,当FBG低于2.8mmol/L时称为低糖血症 (hypoglycemia)。
(1)生理性减低:饥饿、长期剧烈运动、妊娠期等。
(2)病理性减低:①胰岛素过多:如胰岛素用量过大、口服降糖药、胰岛β细胞增生或肿瘤等。 ②对抗胰岛素的激素分泌不足:如肾上腺皮质激素、生长激素缺乏。③肝糖原贮存缺乏:如急性重 型肝炎、急性肝炎、肝癌、肝淤血等。④急性乙醇中毒。⑤先天性糖原代谢酶缺乏:如Ⅰ、Ⅲ型糖原 贮积症(glycogen storage disease) 等。⑥消耗性疾病:如严重营养不良、恶病质等。⑦非降糖药物影 响:如磺胺药、水杨酸、吲哚美辛等。⑧特发性低血糖。
二 、口服葡萄糖耐量试验
葡萄糖耐量试验(glucose tolerance test,GTT)是检测葡萄糖代谢功能的试验,主要用于诊断症状不明显或血糖升高不明显的可疑糖尿病。GTT有静脉葡萄糖耐量试验(intravenous glucose toler- ance test,IVCTT)、口服葡萄糖耐量试验(oral glucose tolerance test,OGTT)。现多采用WHO推荐的75g葡萄糖标准OGTT,分别检测FPG和口服葡萄糖后0.5小时、1小时、2小时、3小时的血糖和尿糖。正常人口服一定量的葡萄糖后,暂时升高的血糖刺激了胰岛素分泌增加,使血糖在短时间内 降至空腹水平,此为耐糖现象。当糖代谢紊乱时,口服一定量的葡萄糖后血糖急剧升高或升高不 明显,但短时间内不能降至空腹水平(或原来水平),此为糖耐量异常或糖耐量降低。OGTT的适应证见表4-7-2。

【参考值】
(1)FPG3.9~6.1mmol/L。
(2)口服葡萄糖后0.5~1小时,血糖达高峰(一般为7.8~9.0mmol/L), 峰值<11.1mmol/L。
(3)2小时血糖(2小时PG)<7.8mmol/L。
(4)3小时血糖恢复至空腹水平。
(5)各检测时间点的尿糖均为阴性。
【临床意义】
OGTT是一种葡萄糖负荷试验,用于了解机体对葡萄糖代谢的调节能力,是糖尿病和低糖血症 的重要诊断性试验。临床上主要用于诊断糖尿病、判断糖耐量异常(impaired glucose tolerance, IGT)、鉴别尿糖和低糖血症,OGTT 还可用于胰岛素和C-肽释放试验。
1. 诊断糖尿病 临床上有以下条件者,即可诊断糖尿病。
(1)具有糖尿病症状,FPG≥7.0mmol/L。
(2)OGTT2小时 PG≥11.1mmol/L。
(3)具有临床症状,随机血糖≥11.1mmol/L,且伴有尿糖阳性者。
临床症状不典型者,需要另一天重复检测确诊,但一般不主张做第3次OGTT。
2. 判断 IGT FPG<7.0mmol/L,2 小时PG为7.8~11.1mmol/L,且血糖到达高峰的时间延长 至1小时后,血糖恢复正常的时间延长至2~3小时以后,同时伴有尿糖阳性者为IGT 。IGT长期随诊观察,大约1/3能恢复正常,1/3仍为IGT,1/3 最终转为糖尿病。ICT常见于2型糖尿病、肢端肥大症、甲状腺功能亢进症、肥胖症及皮质醇增多症等。
3. 平坦型糖耐量曲线 (smooth OGTT curve) FPG 降低,口服葡萄糖后血糖上升也不明显,2小时PG仍处于低水平状态。常见于胰岛β细胞瘤、肾上腺皮质功能减退症、腺垂体功能减退 症。也可见于胃排空延迟、小肠吸收不良等。
4. 储存延迟型糖耐量曲线 (storage delay OGTT curve) 口服葡萄糖后血糖急剧升高, 提早出现峰值,且大于11.1mmol/L,而2小时PG又低于空腹水平。常见于胃切除或严重肝损伤。 由于胃切除后肠道迅速吸收葡萄糖或肝脏不能迅速摄取和处理葡萄糖,而使血糖急剧增高,反应性引起胰岛素分泌增高,进一步导致肝外组织利用葡萄糖增多,而使2小时PG明显降低。
5. 鉴别低血糖
(1)功能性低血糖:FPG正常,口服葡萄糖后的高峰时间及峰值均正常,但2~3小时后出现低 血糖,见于特发性低糖血症。
(2)肝源性低血糖:FPG低于正常,口服葡萄糖后血糖高峰提前并高于正常,但2小时PG仍处于高水平,且尿糖阳性。常见于广泛性肝损伤、病毒性肝炎等。
糖尿病及其他高血糖的诊断标准见表4-7-3。

三、血清胰岛素检测和胰岛素释放试验
糖尿病时,由于胰岛β细胞功能障碍和胰岛素生物学效应不足(胰岛素抵抗),而出现血糖增高和胰岛素降低的分离现象。在进行OGTT的同时,分别于空腹和口服葡萄糖后0.5小时、1小时、 2小时、3小时检测血清胰岛素浓度的变化,称为胰岛素释放试验(insulin releasing test),用于了解胰岛β细胞基础功能状态和储备功能状态,间接了解血糖控制情况。
【参考值】
(1)空腹胰岛素:10~20mU/L。
(2)释放试验:口服葡萄糖后胰岛素高峰在0.5~1小时,峰值为空腹胰岛素的5~10倍。2小时胰岛素<30mU/L,3小时后达到空腹水平。
【临床意义】
血清胰岛素水平和胰岛素释放试验主要用于糖尿病的分型诊断及低血糖的诊断与鉴别诊断。
1. 糖尿病
(1)1 型糖尿病空腹胰岛素明显降低,口服葡萄糖后释放曲线低平。
(2)2型糖尿病空腹胰岛素可正常、稍高或减低,口服葡萄糖后胰岛素呈延迟释放反应。
2. 胰岛β细胞瘤 常出现高胰岛素血症,胰岛素呈高水平曲线,但血糖降低。
3. 其他 肥胖、肝功能损伤、肾衰竭、肢端肥大症、巨人症等血清胰岛素水平增高;腺垂体功能低下、肾上腺皮质功能不全或饥饿时,血清胰岛素水平减低。
四、血清 C-肽检测
C-肽(connective peptide)是胰岛素原(proinsulin) 在蛋白水解酶的作用下分裂而成的与胰岛素等分子的肽类物。空腹C-肽水平变化、C-肽释放试验可用于评价胰岛β细胞分泌功能和储备功能。
【参考值】
(1)空腹C-肽:0.3~1.3nmol/L。
(2)C-肽释放试验:口服葡萄糖后0.5~1小时出现高峰,其峰值为空腹C-肽的5~6倍。
【临床意义】
C-肽水平变化常用于糖尿病的分型诊断,其意义与血清胰岛素一样,且C-肽可以真实反映实际胰岛素水平,故也可以指导临床治疗中胰岛素用量的调整。
1.C- 肽水平增高
(1)胰岛β细胞瘤时空腹血清C-肽增高、C-肽释放试验呈高水平曲线。
(2)肝硬化时血清C-肽增高,且C-肽/胰岛素比值降低。
2.C-肽水平减低
(1)空腹血清C-肽降低,见于糖尿病。
(2)C-肽释放试验:口服葡萄糖后1小时血清C-肽水平降低,提示胰岛β细胞储备功能不足。释放曲线低平提示1型糖尿病;释放延迟或呈低水平见于2型糖尿病。
(3)C-肽水平不升高,而胰岛素增高,提示为外源性高胰岛素血症,如胰岛素用量过大等。
五、糖化血红蛋白检测
糖化血红蛋白(glycosylated hemoglobin,GHb)是在红细胞生存期间,血红蛋白A(HbA) 与已糖(主要是葡萄糖)缓慢、连续的非酶促反应的产物。由于HbA所结合的成分不同,GHb又分为 HbA₁a(与磷酰葡萄糖结合)、HbA₁b(与果糖结合)、HbA₁c(与葡萄糖结合),其中 HbA₁c 含量最高(占60%~ 80%,是目前临床最常检测的部分。由于糖化过程非常缓慢,一旦生成则不再解离,且不受血糖暂时性升高的影响。因此,HbA₁c对高血糖,特别是血糖和尿糖波动较大时有特殊诊断价值。
HbA₁c检测的指征:糖尿病碳水化合物代谢的长期回顾性监测,HbA₁c检测的推荐频度取决于糖尿病类型和(或)治疗(表4-7-4)。

【参考值】
HbA₁c 4%~6%,HbA₁5%~8%。
【临床意义】
HbA₁c水平取决于血糖水平、高血糖持续时间,其生成量与血糖浓度呈正比。HbA₁c 的代谢周期与红细胞的寿命基本一致,故 HbA₁c水平反映了近2~3个月的平均血糖水平,但并不能提供每 天血糖的动态变化或低血糖异常发生的频率。
1. 评价糖尿病控制程度 HbA₁c<7%说明糖尿病控制良好,HbA₁c增高提示近2~3个月的糖尿病控制不良,HbA₁c愈高,血糖水平愈高,病情愈重。故HbA₁c可作为糖尿病长期控制的良好观察指标。糖尿病控制良好者,每年检测2次,控制欠佳者每3个月检测1次,以便调整用药剂量。
2. 筛检和预测糖尿病 2010年美国糖尿病协会(ADA) 发布的糖尿病诊治指南中正式采纳以HbA₁c≥6.5% 作为糖尿病的诊断标准之一。HbA₁c水平在5.7%~6.4%为糖尿病高危人群,预示进展到糖尿病前期阶段。2011年世界卫生组织(WHO) 也推荐 HbA₁c≥6.5% 作为糖尿病的诊断截 点。由于我国有关 HbA₁c诊断糖尿病的相关资料尚不足,而且缺乏HbA₁c检测方法的标准化,故 目前在我国不推荐采用HbA₁c诊断糖尿病。
3. 预测血管并发症 由于HbA₁c与氧的亲和力强,可导致组织缺氧,故长期 HbA₁c增高,可引起组织缺氧而发生血管并发症。HbA₁c>10%, 提示并发症严重,预后较差。
4. 鉴别高血糖 糖尿病高血糖的HbA₁c水平增高,而应激性高血糖的HbA₁c则正常。
六、糖化清蛋白检测
糖化清蛋白(glycated albumin,GA)是人体葡萄糖与清蛋白发生非酶促反应的产物,由于清蛋白的半衰期为17~19天,所以GA可以反映糖尿病病人测定前2~3周血糖的平均水平。临床上采用糖化清蛋白与清蛋白的百分比来表示GA的水平,去除了血清清蛋白水平对检测结果的影响。
【参考值】
10.8%~17.1%。
【临床意义】
虽然,GA可以反映糖尿病病人测定前2~3周血糖的平均水平,但相对于HbA₁c 来说,GA反映血糖控制水平的时间较短,且目前尚缺乏有关GA与糖尿病慢性并发症的大样本、前瞻性研究。 另外,GA受清蛋白的更新速度、体重指数(BMI) 和甲状腺激素等的影响。因此,临床上对于长期血糖控制水平的监测,应谨慎使用GA。
1. 评价短期糖代谢控制情况 因清蛋白在体内的半衰期较短,且清蛋白与血糖的结合速度比血红蛋白快。所以,GA对短期内血糖变化比HbA₁c灵敏,是评价短期糖代谢控制情况的良好指标,尤其是对于糖尿病病人治疗方案调整后的疗效评价,GA可能比HbA₁c更具有临床参考价值。
2. 辅助鉴别应激性高血糖 急性应激反应如外伤、感染以及急性心脑血管事件等也可出现高血糖,但难以与糖尿病鉴别。GA和HbA₁c联合测定有助于判断高血糖的持续时间,可作为既往是否患有糖尿病的辅助检测方法,从而客观评估糖代谢紊乱发生的时间及严重程度,进而进一步指导诊断与治疗。
3. 筛检糖尿病 与HbAc相似,GA同样适用于糖尿病的筛检,GA≥17.1%可以筛检出大部分未经诊断的糖尿病,同时检测空腹血糖和GA可以提高糖尿病筛检率。GA 异常是提示糖尿病高危人群需进行OGTT检查的重要指征,尤其对于空腹血糖正常者的意义可能更为明显。但是,GA能否作为糖尿病筛检指标仍需进一步研究。
第二节 血清脂质和脂蛋白检测
一、血清脂质检测
血清脂质包括胆固醇、三酰甘油、磷脂(phospholipid)和游离脂肪酸(free fatty acid,FFA)。血清脂质除了可作为脂质代谢紊乱及有关疾病的诊断指标外,还可协助诊断原发性胆汁性胆管炎、肾病综合征、肝炎肝硬化及吸收不良综合征等。
(一)总胆固醇测定
胆固醇(cholesterol,CHO) 是脂质的组成成分之一。胆固醇中70%为胆固醇酯(cholesterol es-terase,CE)、30%为游离胆固醇(free cholesterol,FC),总称为总胆固醇(total cholesterol,TC)。CHO 检测的适应证有:①早期识别动脉粥样硬化的危险性。②使用降脂药物治疗后的监测。
【参考值】
1. 合适水平 <5.20mmol/L。
2. 边缘水平 5.20~6.20mmol/L。
3. 升高 >6.20 mmol/L。
【临床意义】
血清TC水平受年龄、家族、性别、遗传、饮食、精神等多种因素影响,且男性高于女性,脑力劳动者高于体力劳动者。因此,很难制定统一的参考值。根据CHO水平高低及其引起心、脑血管疾 病的危险性,将CHO分为合适水平、边缘水平和升高(或减低)即危险水平(risk) 。 作为诊断指标,TC既不特异,也不灵敏,只能作为某些疾病,特别是动脉粥样硬化的一种危险因素。因此,TC常作为动脉粥样硬化的预防、发病预测、疗效观察的参考指标。TC变化的临床意义见表4-7-5。

(二)三酰甘油测定
三酰甘油(triglyceride,TG) 是甘油和3个脂肪酸所形成的酯,又称为中性脂肪(neutral fat)。 TG是机体恒定的供能来源,主要存在于β-脂蛋白和乳糜微粒中,直接参与CHO和CE 的合成。TG也是动脉粥样硬化的危险因素之一。TG检测的适应证有:①早期识别动脉粥样硬化的危险性和高脂血症的分类。②对低脂饮食和药物治疗的监测。
【参考值】
1. 合适水平 0.56~1.70mmol/L。
2. 边缘水平 1.70~2.30mmol/L。
3. 升高 >2.30mmol/L。
【临床意义】
血清TG受生活习惯、饮食和年龄的影响,在个体内及个体间的变异较大。由于TG的半衰期短 (5~15分钟),进食高脂、高糖和高热量饮食后,外源性TG可明显增高,且以乳糜微粒的形式存在。 由于乳糜微粒的分子较大,能使光线散射而使血浆浑浊,甚至呈乳糜样,称为饮食性脂血(alimentary lipemia) 。因此,必须在空腹12~16小时静脉采集标本测定TG,以排除和减少饮食的影响。
1.TG增高 见 于:①冠心病。②原发性高脂血症、动脉粥样硬化症、肥胖症、糖尿病、痛风、 甲状腺功能减退症、肾病综合征、高脂饮食和胆汁淤积性黄疽等。
2.TG减低 见于:①低β-脂蛋白血症和无β-脂蛋白血症。②严重的肝脏疾病、吸收不良、甲状腺功能亢进症、肾上腺皮质功能减退症等。
二、血清脂蛋白检测
脂蛋白(lipoprotein)是血脂在血液中存在、转运及代谢的形式。超高速离心法根据脂蛋白密度不同,将其分为乳糜微粒(chylomicron,CM)、极低密度脂蛋白(very low density lipoprotein,VLDL)、 低密度脂蛋白(low density lipoprotein,LDL)、高密度脂蛋白(high density lipoprotein,HDL)和 VLDL的代谢产物中间密度脂蛋白(intermediate density lipoprotein,IDL)。脂蛋白(a)[LP(a)] 是脂蛋白的一大类,其脂质成分与LDL相似。
(一)乳糜微粒测定
乳糜微粒(CM) 是最大的脂蛋白,CM脂质含量高达98%,蛋白质含量少于2%,其主要功能是运输外源性TG。由于CM在血液中代谢快,半衰期短,食物消化需要4~6小时,故正常空腹12小时后血清中不应有CM。
【参考值】
阴性。
【临床意义】
血清CM 极易受饮食中TG的影响,易出现乳糜样血液。如果血液中脂蛋白酯酶(lipoprotein li-pase,LPL) 缺乏或活性减低,血清CM不能及时被廓清,使血清浑浊。常见于Ⅰ型和Ⅴ型高脂蛋白 血症(hyperlipoproteinemia)。
(二)高密度脂蛋白测定
高密度脂蛋白(HDL)是血清中颗粒密度最大的一组脂蛋白,其蛋白质和脂质各占50%。HDL水平增高有利于外周组织清除 CHO,从而防止动脉粥样硬化的发生,故 HDL被认为是抗动脉粥样硬化因子。 一般检测HDL胆固醇(HDL-C)的含量来反映 HDL水平。HDL检测的适应证:①早期识别动脉粥样硬化的危险性(非致动脉粥样硬化胆固醇成分检测)。②使用降脂药物治疗反应的监测(在使用降脂药物治疗的过程中应避免HDL降低)。
【参考值】
1.1.03~2.07mmol/L;合适水平:>1.04mmol/L;减低:≤1.0mmol/L。
2. 电泳法 30%~40%。
【临床意义】
1.HDL增高 对防止动脉粥样硬化、预防冠心病的发生有重要作用。HDL与TG呈负相关,也与冠心病的发病呈负相关,且HDL亚型HDL2与HDL的比值(HDL2/HDL) 对诊断冠心病更有价值。HDL水平低的个体发生冠心病的危险性大,HDL水平高的个体发生冠心病的危险性小,故HDL可用于评价发生冠心病的危险性。另外,绝经前女性 HDL水平较高,其冠心病患病率较男性和绝经后女性为低。HDL增高还可见于慢性肝炎、原发性胆汁性胆管炎等。
2.HDL减低 常见于动脉粥样硬化、急性感染、糖尿病、肾病综合征以及应用雄激素、β-受体阻滞剂和孕酮等药物。
(三)低密度脂蛋白测定
低密度脂蛋白(LDL) 是富含CHO的脂蛋白,是动脉粥样硬化的危险性因素之一。LDL经过化学修饰后,其中的apoB-100变性,通过清道夫受体(scavenger receptor)被吞噬细胞摄取,形成泡沫细胞(foamy cells)并停留在血管壁内,导致大量CHO沉积,促使动脉壁形成动脉粥样硬化斑块 (atheromatous plaque)。故 LDL为致动脉粥样硬化的因子。临床上以LDL胆固醇(LDL-C) 的含量来反映LDL水平。LDL检测的适应证:①早期识别动脉粥样硬化的危险性。②使用降脂药物治疗过程的监测。
【参考值】
1. 合适水平 ≤3.4 mmol/L。
2. 边缘水平 3.4~4.1mmol/L。
3. 升高 >4.1mmol/L。
【临床意义】
1.LDL增高 ①判断发生冠心病的危险性:LDL是动脉粥样硬化的危险因子,LDL水平增高与冠心病发病呈正相关。因此,LDL可用于判断发生冠心病的危险性。②其他:遗传性高脂蛋白血症、甲状腺功能减退症、肾病综合征、胆汁淤积性黄疸、肥胖症以及应用雄激素、β-受体阻滞剂、糖皮质激素等LDL也增高。
2.LDL减低 常见于无β-脂蛋白血症、甲状腺功能亢进症、吸收不良、肝硬化以及低脂饮食和运动等。
(四)脂蛋白 (a) 测定
脂蛋白(a)[LP(a)] 的结构与LDL相似,可以携带大量的CHO,有促进动脉粥样硬化的作用。 同时,LP(a) 与纤溶酶原有同源性,可以与纤溶酶原竞争结合纤维蛋白位点,从而抑制纤维蛋白降解,促进血栓形成。因此,LP(a) 是动脉粥样硬化和血栓形成的重要独立危险因子。检测 LP(a) 对早期识别动脉粥样硬化的危险性,特别是在 LDL-C浓度升高的情况下具有重要价值。
【参考值】
0~300mg/L;
【临床意义】
血清LP(a)水平的个体差异性较大,LP(a) 水平高低主要由遗传因素决定,基本不受性别、饮 食和环境的影响。
LP(a) 增高主要见于:①LP(a)作为动脉粥样硬化的独立危险因子,与动脉粥样硬化、冠心病、 心肌梗死冠状动脉搭桥术后或经皮腔内冠状动脉成形术(PTCA)后再狭窄或脑卒中的发生有密切关系。LP(a)>300mg/L者冠心病发病率较LP(a)<300mg/L 者高3倍;LP(a)>497mg/L者的脑卒中危险性增加4.6倍。因此,可将LP(a) 含量作为动脉粥样硬化的单项预报因子,或确定为是否存在冠心病的多项预报因子之一。②LP(a)增高还可见于1型糖尿病、肾脏疾病、炎症、手术或创伤后以及血液透析后等。
血清脂质和脂蛋白水平变化的意义见表4-7-6。

三、血清载脂蛋白检测
脂蛋白中的蛋白部分称为载脂蛋白(apolipoprotein,apo) 。apo一般分为apoA、apoB、apoC、apoE 和apo(a), 每类中又分有若干亚型。载脂蛋白检测的适应证:①早期识别冠心病的危险性,特别是对具有早期动脉粥样硬化改变家族史的人群,发病危险性的评价更有意义。②使用降脂药物治疗过程的监测。
(一)载脂蛋白AⅠ测定
载脂蛋白A(apoA) 是HDL的主要结构蛋白,apoAⅠ和apoAⅡ约占蛋白质的90%,apoAⅠ与apoAⅡ之比为3:1。apoAⅠ可催化磷脂酰胆碱-胆固醇酰基转移酶(lecithin cholesterol acyltra-nsferase,LCAT),将组织内多余的CE转运至肝脏处理。因此,apoA具有清除组织脂质和抗动脉粥 样硬化的作用。虽然,apoA有AI、AⅡ、AⅢ,但apoAⅠ的意义最明确,且其在组织中的浓度最高。 因此,apoAⅠ为临床常用的检测指标。
【参考值】
男性:(1.42±0.17)g/L。
女性:(1.45±0.14)g/L。
【临床意义】
1.apoAⅠ增高 apoAⅠ可以直接反映HDL水平。因此,apoAⅠ与HDL 一样可以预测和评价冠心病的危险性,其水平与冠心病发病率呈负相关。但apoAⅠ较 HDL更精确,更能反映脂蛋白状 态。因此,apoAⅠ是诊断冠心病的一种较灵敏的指标。
2.apoAⅠ减低 见于:①家族性apoAⅠ缺乏症、家族性α脂蛋白缺乏症(Tangier 病)、家族性LCAT缺乏症和家族性低 HDL血症等。②急性心肌梗死、糖尿病、慢性肝病、肾病综合征和脑血管 病等。
(二)载脂蛋白B测定
载脂蛋白 B(apoB) 是LDL中含量最多的蛋白质,90%以上apoB存在于LDL中 。apoB具有调节肝脏内外细胞表面LDL受体与血浆LDL之间平衡的作用,对肝脏合成 VLDL 有调节作用。apoB的作用成分是apoB-100, 还有其降解产物apoB-48、apoB-75、apoB-41和 apoB-36等。正常人空腹所检测的apoB为apoB-100。
【参考值】
男性:(1.01±0.21)g/L。
女性:(1.07±0.23)g/L。
【临床意义】
1.apoB增高
(1)apoB 可直接反映LDL水平,因此,其增高与动脉粥样硬化、冠心病的发生率呈正相关,可用于评价冠心病的危险性和降脂治疗效果等,且其在预测冠心病的危险性方面优于LDL和CHO。 在少数情况下,可出现高apoB血症而LDL-C浓度正常的情况,提示血液中存在较多小而密的LDL (small dense low-density lipoprotein,sLDL)。当高TG血症时(VLDL高 ),sLDL(B型LDL)增高。与大而轻LDL(A 型LDL)相比,SLDL颗粒中apoB含量较多而胆固醇较少,故可出现LDL-C虽然不 高,但血清apoB增高的所谓“高apoB血症”,它反映B型LDL增多。所以,apoB与LDL-C 同时测定有利于临床判断。
(2)高β-载脂蛋白血症、糖尿病、甲状腺功能减退症、肾病综合征和肾衰竭等apoB也增高。
2.apoB减低 见于低β-脂蛋白血症、无β-脂蛋白血症、apoB缺乏症、恶性肿瘤、甲状腺功能 亢进症、营养不良等。
(三)载脂蛋白AⅠ/ 载脂蛋白B比值测定
apoAⅠ、apoB分别为 HDL、LDL 主要成分,由于病理情况下 CHO 的含量可发生变化,因而 HDL 和 LDL不能代替apoAⅠ和 apoB。因此,可采用 apoAⅠ/apoB 比值代替 HDL/LDL比值作为判断动 脉粥样硬化的指标。
【参考值】
1~2。
【临床意义】
apoAⅠ/apoB比值随着年龄增长而降低。动脉粥样硬化、冠心病、糖尿病、高脂血症、肥胖症等apoAⅠ/apoB 比值减低。apoAⅠ/apoB 比值<1对诊断冠心病的危险性较血清TC、TG、HDL、LDL更有价值,其灵敏度为87%,特异性为80%。
第三节 血清电解质检测
一、血清阳离子检测
(一)血钾测定
98%的钾离子分布于细胞内液,是细胞内的主要阳离子,少量存在于细胞外液,血钾实际反映了细胞外液钾离子的浓度变化。但由于细胞内液、外液之间钾离子互相交换以保持动态平衡,因此,血清钾在一定程度上也可间接反映细胞内液钾的变化。血钾检测的适应证:①高血压。②心律失常。③服用利尿剂或泻药。④已知有其他电解质紊乱。⑤急性和慢性肾衰竭。⑥腹泻、呕吐。 ⑦酸碱平衡紊乱。⑧重症监护病人的随访监测。
【参考值】
3.5~5.5mmol/L。
【临床意义】
1.血钾增高 血清钾超过5.5mmol/L时称为高钾血症(hyperkalemia) 。高钾血症的发生机制和原因见表4-7-7。

2. 血钾减低 血清钾低于3.5mmol/L 时称为低钾血症(hypokalemia) 。 其中血钾在3.0~3.5mmol/L者为轻度低钾血症;2.5~3.0mmol/L为中度低钾血症;<2.5mmol/L为重度低钾血症。 低钾血症的发生机制和原因见表4-7-8。

(二)血钠测定
钠是细胞外液的主要阳离子,44%存在于细胞外液,9%存在于细胞内液,47%存在于骨骼中。血清钠多以氯化钠的形式存在,其主要功能在于保持细胞外液容量、维持渗透压及酸碱平衡,并具有维持肌肉、神经正常应激性的作用。血钠检测的适应证:①水电解质平衡紊乱。②其他电解质超出参考值。③多尿、口渴感减弱。④酸碱平衡紊乱。⑤肾脏疾病。⑥高血压。⑦某些内分泌疾病,如甲状腺功能减退症、盐皮质激素过多或缺乏症。⑧水肿。⑨摄入过量的钠。
【参考值】
135~145mmol/L。
【临床意义】
血清钠超过145mmol/L,并伴有血液渗透压过高者,称为高钠血症(hypernatremia) 。血清钠低于135mmol/L称为低钠血症(hyponatremia) 。高钠血症、低钠血症的发生机制和原因见表4-7-9、表4-7-10。

(三)血钙测定
钙是人体含量最多的金属宏量元素。人体内99%以上的钙以磷酸钙或碳酸钙的形式存在于骨骼中,血液中钙含量甚少,仅占人体钙含量的1%。血液中的钙以蛋白结合钙、复合钙(与阴离子结合的钙)和游离钙(离子钙)的形式存在。血清钙测定的适应证见表4-7-11。

【参考值】
总钙:2.25~2.58mmol/L。
离子钙:1.10~1.34mmol/L。
【临床意义】
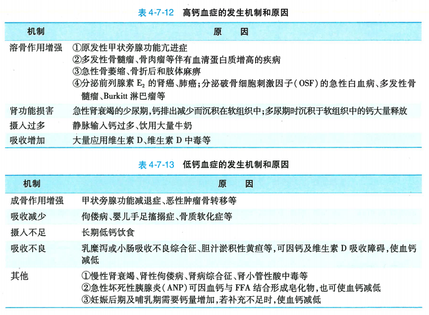
血清总钙超过2.58mmol/L称为高钙血症(hypercalcemia) 。血清总钙低于2.25mmol/L称为低钙血症(hypocalcemia) 。当血清总钙浓度超过3.5mmol/L时所出现的极度消耗、代谢性脑病和胃肠道症状,称为高钙血症危象, 一旦血钙浓度下降,症状就会缓解。高钙血症和低钙血症的发生机制 和原因见表4-7-12、表4-7-13。血钙增高及血磷、尿钙、尿磷变化的临床意义见表4-7-14,血钙减低及血磷、尿钙、尿磷变化的临床意义见表4-7-15。


二、血清阴离子检测
(一)血氯测定
氯是细胞外液的主要阴离子,但在细胞内外均有分布。血氯检测的适应证:①酸碱平衡紊乱。 ②水钠平衡紊乱。③重症监护病人出现危险情况时。
【参考值】
95~105mmol/L。
【临床意义】
1.血氯增高 血清氯含量超过105mmol/L称为高氯血症(hyperchloremia), 其发生机制和原因见表4-7-16。

2. 血氯减低 血清氯含量低于95mmol/L称为低氯血症(hypochloremia)。
(1)摄入不足:饥饿、营养不良、低盐治疗等。
(2)丢失过多:①严重呕吐、腹泻、胃肠引流等,丢失大量胃液、胰液和胆汁,致使氯的丢失大于钠和 的丢失。②慢性肾衰竭、糖尿病以及应用噻嗪类利尿剂,使氯由尿液排出增多。③慢性肾上腺皮质功能不全,由于醛固酮分泌不足,氯随钠丢失增加。④呼吸性酸中毒,血
增高,使氯的重吸收减少。
(二)血磷测定
人体中70%~80%的磷以磷酸钙(calcium phosphate)的形式沉积于骨骼中,只有少部分存在于体液中。血液中的磷有无机磷(inorganic phosphate)和有机磷(organophosphate)两种形式。血磷水平受年龄和季节影响,新生儿与儿童的生长激素水平较高,故血清磷水平较高。另外,受夏季紫外线的影响,血清磷的含量也较冬季为高。血磷与血钙有一定的浓度关系,即正常人的钙、磷浓度 (mg/dl) 乘积为36~40。
血磷检测的适应证:①骨病。②慢性肾脏疾病、透析病人。③甲状腺手术后。④慢性乙醇中毒。⑤需要加强医疗护理的病人(胃肠外营养、机械通气)。⑥肾结石病人。⑦甲状旁腺疾病。 ⑧拟诊维生素D缺乏(吸收不良综合征)。⑨肌无力、骨痛。
【参考值】
0.97~1.61mmol/L。
【临床意义】
血磷增高和血磷减低的发生机制和原因见表4-7-17、表4-7-18。

第四节 血清铁及其代谢产物检测
一、血清铁检测
血清铁(serum iron),即与转铁蛋白结合的铁,其含量不仅取决于血清中铁的含量,还受转铁蛋白的影响。血清铁检测的适应证:①转铁蛋白测定的参数。②铁吸收实验参数。③急性铁中毒。
【参考值】
男性:10.6~36.7μmol/L。
女性:7.8~32.2μmol/L。
儿童:9.0~22.0μmol/L。
【临床意义】
血清铁增高和减低的发生机制和原因见表4-7-19。

二、血清转铁蛋白检测
转铁蛋白(transferrin,Tf) 是血浆中一种能与结合的球蛋白,主要起转运铁的作用。体内仅有1/3的Tf呈铁饱和状态。每分子Tf可与2个
结合并将铁转运到骨髓和其他需铁的组织。Tf主要在肝脏中合成,所以Tf也可作为判断肝脏合成功能的指标。另外,Tf也是一种急性时相反应蛋白。
【参考值】
28.6~51.9μmol/L(2.5~4.3g/L)。
【临床意义】
1.Tf增高 常见于:妊娠期、应用口服避孕药、慢性失血及铁缺乏,特别是缺铁性贫血。
2.Tf减低 常见于:①铁粒幼细胞贫血、再生障碍性贫血。②营养不良、重度烧伤、肾衰竭。 ③遗传性转铁蛋白缺乏症。④急性肝炎、慢性肝损伤及肝硬化等。
三、血清总铁结合力检测
正常情况下,血清铁仅能与1/3的Tf结合,2/3的Tf未能与铁结合,未与铁结合的Tf称为未饱和铁结合力。每升血清中的Tf所能结合的最大铁量称为总铁结合力(total iron binding capacity, TIBC),即为血清铁与未饱和铁结合力之和。
【参考值】
男性:50~77μmol/L。
女性:54~77μmol/L。
【临床意义】
1.TIBC增高
(1)Tf合成增加:如缺铁性贫血、红细胞增多症、妊娠后期。
(2)Tf释放增加:急性肝炎、亚急性重型肝炎等。
2.TIBC减低
(1)Tf合成减少:肝硬化、慢性肝损伤等。
(2)Tf丢失:肾病综合征。
(3)铁缺乏:肝脏疾病、慢性炎症、消化性溃疡等。
四、血清转铁蛋白饱和度检测
血清转铁蛋白饱和度(transferrin saturation,Tfs)简称铁饱和度,可以反映达到饱和铁结合力的Tf所结合的铁量,以血清铁占TIBC的百分率表示。血清转铁蛋白饱和度检测的适应证:①可疑的功能铁缺乏。②可疑的铁过度负荷。
【参考值】
33%~55%。
【临床意义】
1.Tfs 增高 常见于:①铁利用障碍:如再生障碍性贫血、铁粒幼细胞贫血。②血色病(hemo-chromatosis):Tfs大于70%为诊断血色病的可靠指标。
2.Tfs减低 常见于缺铁或缺铁性贫血。Tfs小于15%并结合病史即可诊断缺铁或缺铁性贫血,其准确性仅次于铁蛋白,但较TIBC和血清铁灵敏。另外,,Tfs减低也可见于慢性感染性贫血。
五、血清铁蛋白检测
血清铁蛋白(serum ferritin,SF)是去铁蛋白(apoferritin) 和铁核心形成的复合物,铁蛋白的铁核心
具有强大的结合铁和贮备铁的能力,以维持体内铁的供应和血红蛋白的相对稳定性。 SF是铁的贮存形式,其含量变化可作为判断是否缺铁或铁负荷过量的指标。血清铁蛋白测定的适 应证:①缺铁性贫血。②贮存铁缺乏。③长时间口服铁治疗的监测。④贫血的鉴别诊断。⑤缺铁 易发人群的监测(孕妇、献血者、幼儿和血液透析病人)。⑥铁过度负荷。⑦长时间铁转移治疗的 监测。
【参考值】
男性:15~200μg/L
女性:12~150μg/L
【临床意义】
1.SF增高
(1)体内贮存铁增加:原发性血色病、继发性铁负荷过大。
(2)铁蛋白合成增加:炎症、肿瘤、白血病、甲状腺功能亢进症等。
(3)贫血:溶血性贫血、再生障碍性贫血、恶性贫血。
(4)组织释放增加:肝坏死、慢性肝病等。
2.SF减低 常见于缺铁性贫血、大量失血、长期腹泻、营养不良等。若SF低于15μg/L即可诊断铁缺乏。SF也可以作为营养不良的流行病学调查指标。如果SF大于100μg/L,即可排除缺铁。
六、红细胞内游离原卟啉检测
在血红蛋白合成过程中,原卟啉与铁在铁络合酶的作用下形成血红素。当铁缺乏时,原卟啉与铁不能结合形成血红素,导致红细胞内的游离原卟啉(free erythrocyte protoporphyrin,FEP)增多, 或在络合酶作用下形成锌原卟啉(zonic protoporphyrin,ZPP)。
【参考值】
男性:0.56~1.00μmol/L。
女性:0.68~1.32μmol/L。
【临床意义】
1.FEP增高 常见于缺铁性贫血、铁粒幼细胞贫血、阵发性睡眠性血红蛋白尿(PNH) 以及铅中毒等。对诊断缺铁,FEP/Hb比值更灵敏。
2.FEP减低 常见于巨幼细胞贫血、恶性贫血和血红蛋白病等。
缺铁性贫血为小细胞低色素性贫血。临床上常需要与铁粒幼细胞贫血、珠蛋白生成障碍性贫血和慢性病性贫血鉴别。几种小细胞低色素性贫血的鉴别见表4-7-20。

第五节 心肌酶和心肌蛋白检测
心肌缺血损伤时的生物化学指标变化较多,如心肌酶和心肌蛋白等,但反映心肌缺血损伤的理想生物化学指标应具有以下的特点:①具有高度的心脏特异性。②心肌损伤后迅速增高,并持续较长时间。③检测方法简便快速。④其应用价值已由临床所证实。心肌损伤的生物化学指标见表4-7-21。

一、心肌酶检测
(一)肌酸激酶测定
肌酸激酶(creatine kinase,CK)也称为肌酸磷酸激酶(creatine phosphatase kinase,CPK) 。CK主要存在于胞质和线粒体中,以骨骼肌、心肌含量最多,其次是脑组织和平滑肌。肝脏、胰腺和红细胞中的CK含量极少。肌酸激酶检测的适应证有以下几个方面。
1. 怀疑有心肌疾病
(1)有临床和ECG表现的典型心肌梗死(检查CK和CK-MB)。
(2)介入疗法有禁忌证的病人(检查CK和CK-MB)。
(3)治疗血栓溶解的评价(检查CK和CK-MB)。
(4)对心绞痛病人危险分级(检查CK和肌钙蛋白)。
(5)心肌炎。
2. 其他
(1)怀疑有骨骼肌病变。
(2)监测心肌和骨骼肌疾病。
(3)监测癌症病人的治疗。
【参考值】
速率法:男性50~310U/L,女性40~200U/L。
【临床意义】
CK水平受性别、年龄、种族、生理状态的影响。①男性肌肉容量大,CK活性高于女性。②新生 儿出生时由于骨骼肌损伤和暂时性缺氧,可使CK升高。③黑人CK约为白人的1.5倍。④运动后可导致CK明显增高,且运动越剧烈、时间越长,CK升高越明显。
1.CK增高
(1)AMI: 在 AMI发病3~8小时期间CK水平即明显增高,其峰值在10~36小时,3~4天恢复正常。如果在AMI病程中CK再次升高,提示再次发生心肌梗死。因此,CK为早期诊断AMI的灵敏指标之一,但诊断时应注意CK的时效性。发病8小时内CK不增高,不可轻易排除 AMI,应继续动态观察;发病24小时的CK检测价值最大,此时的 CK应达峰值,如果CK低于参考值的上限, 可排除AMI。但应除外CK基础值极低、心肌梗死范围小及心内膜下心肌梗死的病人等,此时即使心肌梗死,CK也可正常。
(2)心肌炎和肌肉疾病:心肌炎时CK明显升高。各种肌肉疾病,如多发性肌炎、横纹肌溶解症、进行性肌营养不良等CK明显增高。
(3)溶栓治疗:AMI溶栓治疗后出现再灌注可导致CK 活性增高,使峰值时间提前。因此,CK水平有助于判断溶栓后的再灌注情况,但由于CK检测具有中度灵敏度,所以不能早期判断再灌 注。如果溶栓后4小时内CK即达峰值,提示冠状动脉的再通能力达40%~60%。
(4)手术:心脏手术或非心脏手术均可导致CK增高,其增高的程度与肌肉损伤的程度、手术范围、手术时间有密切关系。转复心律、心导管术以及冠状动脉成形术等均可引起CK增高。
2.CK减低 长期卧床、甲状腺功能亢进症、激素治疗等CK均减低。
(二)肌酸激酶同工酶测定
CK是由2个亚单位组成的二聚体,形成3个不同的亚型:①CK-MM(CK₃), 主要存在于骨骼肌和心肌中,CK-MM可分为MM₁、MM₂、MM₃亚 型 。MM₃是CK-MM 在肌细胞中的主要存在形式。 ②CK-MB(CK₂), 主要存在于心肌中。③CK-BB(CK₁), 主要存在于脑、前列腺、肺、肠等组织中。正常人血清中以CK-MM为主,CK-MB较少,CK-BB含量极微。检测CK的不同亚型对鉴别CK增高的原因有重要价值。
【参考值】
CK-MM:94%~96%。
CK-MB:<5%。
CK-BB:极少或无。
【临床意义】
1.CK-MB增高
(1)AMI:CK-MB对AMI早期诊断的灵敏度明显高于总CK,其阳性检出率达100%,且具有高度的特异性。其灵敏度为17%~62%,特异性为92%~100%。CK-MB一般在发病后3~8小时增高,9~30 小时达高峰,48~72小时恢复正常水平。与 CK比较,其高峰出现早,消失较快,用其诊断发病较长时间的AMI有困难,但对再发心肌梗死的诊断有重要价值。另外,CK-MB高峰时间与 预后有一定关系,CK-MB高峰出现早者较出现晚者预后好。
(2)其他心肌损伤:心绞痛、心包炎、慢性心房颤动、安装起搏器等,CK-MB也可增高。
(3)肌肉疾病及手术:骨骼肌疾病时CK-MB也增高,但CK-MB/CK常小于6%,以此可与心肌损伤鉴别。
2.CK-MM增高
(1)AMI:CK-MM亚型对诊断早期AMI较为灵敏。CK-MM₃/CK-MM,一般为0.15~0.35,其比值大于0.5,即可诊断为AMI。
(2)其他:骨骼肌疾病、重症肌无力、肌萎缩、进行性肌营养不良、多发性肌炎等CK-MM 均明显增高。手术、创伤、惊厥和癫痫发作等也可使CK-MM增高。
3.CK-BB增高
(1)神经系统疾病:脑梗死、急性颅脑损伤、脑出血、脑膜炎病人血清 CK-BB 增高,CK-BB增高程度与损伤严重程度、范围和预后呈正比。
(2)肿瘤:恶性肿瘤病人血清CK-BB检出率为25%~41%,CK-BB由脑组织合成,若无脑组织损伤,应考虑为肿瘤,如肺、肠、胆囊、前列腺等部位的肿瘤。
(三)肌酸激酶异型测定
CK-MB主要存在于心肌组织中,可分为MB₁、MB₂ 两种异型。MB₂是CK-MB在心肌细胞中的主要存在形式,当心肌组织损伤时释放MB₂, 导致短时间内血清CK-MB₂ 水平增高。其检测的适应证:①评价无骨骼肌损伤的心肌梗死。②监测溶栓治疗。③评价不稳定型心绞痛病人的预后。
【参考值】
CK-MB₁<0.71U/L.
CK-MB₂<1.0U/L。
MB₂/MB₁<1.4。
【临床意义】
CK-MB₁、CK-MB₂对诊断AMI具有更高的灵敏度和特异性,明显高于CK-MB。以 CK-MB₁< 0.71U/L,CK-MB₂<1.0U/L,MB₂/MB₁>1.5为临界值,则CK-MB异型于发病后2~4小时诊断AMI灵敏度为59%,4~6小时为92%,而CK-MB仅为48%。另外,CK-MB异型对诊断溶栓治疗后是否 有冠状动脉再通也有一定价值,MB₂/MB₁>3.8提示冠状动脉再通,但与无再灌注的结果有重复 现象。
(四)乳酸脱氢酶测定
乳酸脱氢酶(lactate dehydrogenase,LD)是一种糖酵解酶,广泛存在于机体的各种组织中,其中以心肌、骨骼肌和肾脏含量最丰富,其次为肝脏、脾脏、胰腺、肺脏和肿瘤组织,红细胞中LD含量也极为丰富。由于LD几乎存在于人体各组织中,所以 LD对诊断具有较高的灵敏度,但特异性较差。 LD检测的适应证:①怀疑心肌梗死以及心肌梗死的监测。②怀疑肺栓塞。③鉴别黄疸的类型。 ④怀疑溶血性贫血。⑤诊断器官损伤。⑥恶性疾病的诊断与随访。
【参考值】
速率法:120~250U/L。
【临床意义】
乳酸脱氢酶测定的临床意义见表4-7-22。

(五)乳酸脱氢酶同工酶测定
LD是 由H亚基(心型)和M亚基(肌型)组成的四聚体,根据亚基组合不同形成5种同工酶:即 LD₁(H₄) 、LD₂(H₃M) 、LD₃(H₂M₂) 、LD₄(HM₃)和LD₅(M₄) 。 其 中LD₁、LD₂主要来自心肌,LD₃主要来自肺、脾组织,LD₄、LD₅主要来自肝脏,其次为骨骼肌。由于LD 同工酶的组织分布特点,其检 测具有病变组织定位作用,且其意义较LD 更大。
【参考值】
LD₁:(32.70±4.60)%
LD₂:(45.10±3.53)%
LD₃:(18.50±2.96)%
LD₄:(2.90±0.89)%
LD₅:(0.85±0.55)%
LD₁/LD₂:<0.7
【临床意义】
1.AMI AMI发病后12~24小时有50%的病人,48小时有80%的病人LD₁、LD₂ 明显增高且LD₁增高更明显,LD₁/LD₂>1.0 。当AMI病人LD₁/LD₂增高,且伴有 LDs 增高,其预后较仅有 LD₁/LD₂ 增高为差,且LD₅增高提示心力衰竭伴有肝淤血或肝衰竭。
2. 肝脏疾病 肝脏实质性损伤,如病毒性肝炎、肝硬化、原发性肝癌时,LD₅升高,且 LD₃>LD₄,而胆管梗阻但未累及肝细胞时LD₄>LD₅。恶性肿瘤肝转移时 LD₄、LD₅均增高。
3. 肿瘤 恶性肿瘤细胞坏死可引起LD增高,且肿瘤生长速度与 LD增高程度有一定关系。大多数恶性肿瘤病人以 LD₅、LD₄、LD₃增高为主,且其阳性率LD₅>LD₄>LD₃ 。生殖细胞恶性肿瘤和 肾脏肿瘤则以LD₁、LD₂ 增高为主。白血病病人以 LD₃、LD₄增高为主。
4. 其他 骨骼肌疾病血清LD₃>LD₄;肌萎缩早期LD₅升高,晚期 LD₁、LD₂ 也可增高;肺部疾病LD₃可增高;恶性贫血LD极度增高,且 LD₁>LD₂。
二、心肌蛋白检测
(一)心肌肌钙蛋白T测定
心肌肌钙蛋白(cardiac troponin,cTn)是肌肉收缩的调节蛋白。心肌肌钙蛋白T(cardiac troponinT,cTnT)有快骨骼肌型、慢骨骼肌型和心肌型。绝大多数cTnT以复合物的形式存在于细丝上,而6%~8%的cTnT以游离的形式存在于心肌细胞胞质中。当心肌细胞损伤时,cTnT便释放到血清中。因此,cTnT浓度变化对诊断心肌缺血损伤的严重程度有重要价值。cThT测定的适应证见表4-7-23。

【参考值】
①0.02~0.13μg/L。②>0.2μg/L 为临界值。③>0.5μg/L可以诊断AMI。
【临床意义】
由于cTn与骨骼肌中异质体具有不同的氨基酸顺序,由不同的基因所编码,具有独特的抗原性,其特异性更优于CK-MB。由于cTn的相对分子质量较小,心肌损伤后游离的cTn从心肌细胞胞 质内释放入血,使血清cTn浓度迅速增高,其升高的倍数往往会超过CK或CK-MB升高的倍数。 cTn升高时间与CK-MB相似,但其释放所持续的时间较长,因而可保持cTn较长时间的高水平状 态。故cTn既有CK-MB升高时间早、又有LD₁诊断时间长的优点。
1. 诊断AMI cTnT是诊断AMI的确定性标志物。AMI发病后3~6小时的cTnT即升高,10~24小时达峰值,其峰值可为参考值的30~40倍,恢复正常需要10~15 天。其诊断AMI的灵敏度为50%~59%,特异性为74%~96%,故其特异性明显优于CK-MB和LD。 对非Q波性、亚急性心肌梗死或CK-MB无法诊断的病人更有价值。
2. 判断微小心肌损伤 不稳定型心绞痛(unstable angina pectoris,UAP)病人常发生微小心肌损伤(minor myocardial damage,MMD),这种心肌损伤只有检测cTnT 才能确诊。因此,cTnT水平变化对诊断 MMD和判断UAP预后有重要价值。
3. 预测血液透析病人心血管事件 肾衰竭病人反复血液透析可引起血流动力学和血脂异常, 因此所致的心肌缺血性损伤是导致病人死亡的主要原因之一,及时检测血清cTnT浓度变化,可预测其心血管事件发生。cTnT增高提示预后不良或发生猝死的可能性增大。
4. 其他 ①cTnT也可作为判断AMI后溶栓治疗是否出现冠状动脉再灌注、以及评价围手术期和经皮腔内冠状动脉成形术(percutaneous transluminal coronary angioplasty,PTCA)心肌受损程度的较好指标。②钝性心肌外伤、心肌挫伤、甲状腺功能减退症病人的心肌损伤、药物损伤、严重脓毒血症所致的左心衰时cTnT也可升高。
(二)心肌肌钙蛋白Ⅰ测定
心肌肌钙蛋白Ⅰ(cardiac troponinⅠ,cTnI)可抑制肌动蛋白中的ATP酶活性,使肌肉松弛, 防止肌纤维收缩。cTnⅠ以复合物和游离的形式存在于心肌细胞胞质中,当心肌损伤时,cTnⅠ即可释放入血液中,血清cTnⅠ浓度变化可以反映心肌细胞损伤的程度。cTnⅠ测定的适应证见表4-7-24。

【参考值】
①<0.2μg/L。②>1.5μg/L为临界值。
【临床意义】
1. 诊断AMI cTnl对诊断AMI 与cThT无显著性差异。与cTnT比较,cTnl具有较低的初始灵敏度和较高的特异性。AMI发病后3~6小时,cTnl 即升高,14~20小时达到峰值,5~7天恢复正常。其诊断AMI的灵敏度为6%~44%,特异性为93%~99%。
2. 判断 MMD UAP病人血清 cTnI也可升高,提示心肌有小范围梗死。
3. 其他 急性心肌炎病人cTnI水平增高,其阳性率达88%,但多为低水平增高。
(三)肌红蛋白测定
肌红蛋白(myoglobin,Mb)是一种存在于骨骼肌和心肌中的含氧结合蛋白,正常人血清Mb含量极少。当心肌或骨骼肌损伤时,血液Mb水平升高,对诊断AMI和骨骼肌损害有一定价值。肌红 蛋白检测的适应证:①早期诊断AMI 和心肌再梗死。②监测AMI后溶栓治疗的效果。③评估骨骼肌疾病的病程。④监测肌红蛋白清除率,以评估复合性创伤或横纹肌溶解并发肾衰竭的危险。 ⑤监测运动医学的运动训练量。
【参考值】
1. 定性 阴性。
2. 定量 ELISA法50~85μg/L,RIA法6~85μg/L,>75μg/L为临界值。
【临床意义】
1. 诊断AMI Mb的相对分子质量小,心肌细胞损伤后即可从受损的心肌细胞中释放,故在AMI发病后0.5~2小时即可升高,5~12小时达到高峰,18~30小时恢复正常,所以Mb可作为早期诊断AMI的指标,明显优于CK-MB和LD。Mb诊断AMI的灵敏度为50%~ 59%,特异性为77%~95%。另外,也可用Mb与碳酸酐酶同工酶Ⅲ(CAⅢ) 的比值诊断AMI。Mb/CAⅢ比值于AMI发病后2小时增高,其灵敏度和特异性高于CK或 CK-MB,也是早期心肌损伤的指标之一。
2. 判断AMI病情 Mb主要由肾脏排泄,AMI病人血清中增高的Mb很快从肾脏清除,发病后一般18~30小时即可恢复正常。如果此时Mb持续增高或反复波动,提示心肌梗死持续存在,或再次发生心肌梗死以及梗死范围扩展等。
3. 其他 ①骨骼肌损伤:急性肌肉损伤、肌病。②休克。③急性或慢性肾衰竭。
(四)脂肪酸结合蛋白测定
脂肪酸结合蛋白(fatty acid binding protein,FABP)存在于多种组织中,所结合的蛋白是清蛋白,以心肌和骨骼肌中的含量最丰富。FABP是细胞内脂肪酸载体蛋白,其在细胞利用脂肪酸的 过程中起重要作用。FABP检测的适应证:①早期诊断心肌梗死(再梗死)。②监测溶栓治疗的效果。
【参考值】
<5μg/L。
【临床意义】
1. 诊断AMI AMI发病后0.5~3小时,血浆FABP开始增高,12~24小时内恢复正常,故FABP为AMI 早期诊断指标之一。其灵敏度为78%,明显高于Mb和CK-MB。因此,FABP对早期诊断AMI较Mb、CK-MB更有价值。
2. 其他 骨骼肌损伤、肾衰竭病人血浆FABP也可增高。
AMI 的心肌酶学和心肌蛋白变化见表4-7-25。


