-
1 教学视频
-
2 课程思政
-
3 章节测试
-
4 扩展阅读
一、知识点学习
二、思维导图(知识点总结)

三、学习笔记
总体概要
本文深入探讨了AI法律助手的发展、功能及其在法律服务领域的应用前景。文章首先定义了AI法律助手,即利用人工智能技术提供法律咨询、案件分析和文书撰写等服务的智能系统,并强调了其在提高法律服务效率和质量方面的重要性。接着,文章介绍了自然语言处理、机器学习和深度学习等关键技术如何支撑AI法律助手的运作。此外,文章还列举了几款主流的AI法律助手软件,如通义法睿、法行宝等,并详细描述了它们的功能和使用方法。最后,文章指出AI法律助手虽不能完全替代人类律师,但两者应相辅相成,共同提升法律服务的整体水平。总体而言,AI法律助手的出现标志着法律服务领域的一大进步,预示着未来法律服务将更加智能化、高效化。
核心要点
AI法律助手定义:
AI法律助手是利用人工智能技术,如自然语言处理、机器学习和深度学习,为用户提供法律咨询、案件分析和文书撰写等服务的智能系统。
功能应用:
作为智能法律顾问,帮助个人解决日常法律问题,如合同、劳动和家庭纠纷。
为律师和法务人员提供案件处理、法律文件分析和生成,提高工作效率。
技术基础:
自然语言处理(NLP)技术使AI理解并回答法律问题,生成法律文书。
机器学习使AI通过案例学习优化算法,提高解答准确性。
深度学习提升AI对法律条文逻辑的理解。
未来发展趋势:
AI法律助手将更广泛地融入日常生活,提供法律支持。
可能参与更复杂的法律工作,如文件自动生成和审核,案例检索。
与人类律师关系:
AI不能替代人类律师的情感和伦理判断,两者互补提供更全面服务。
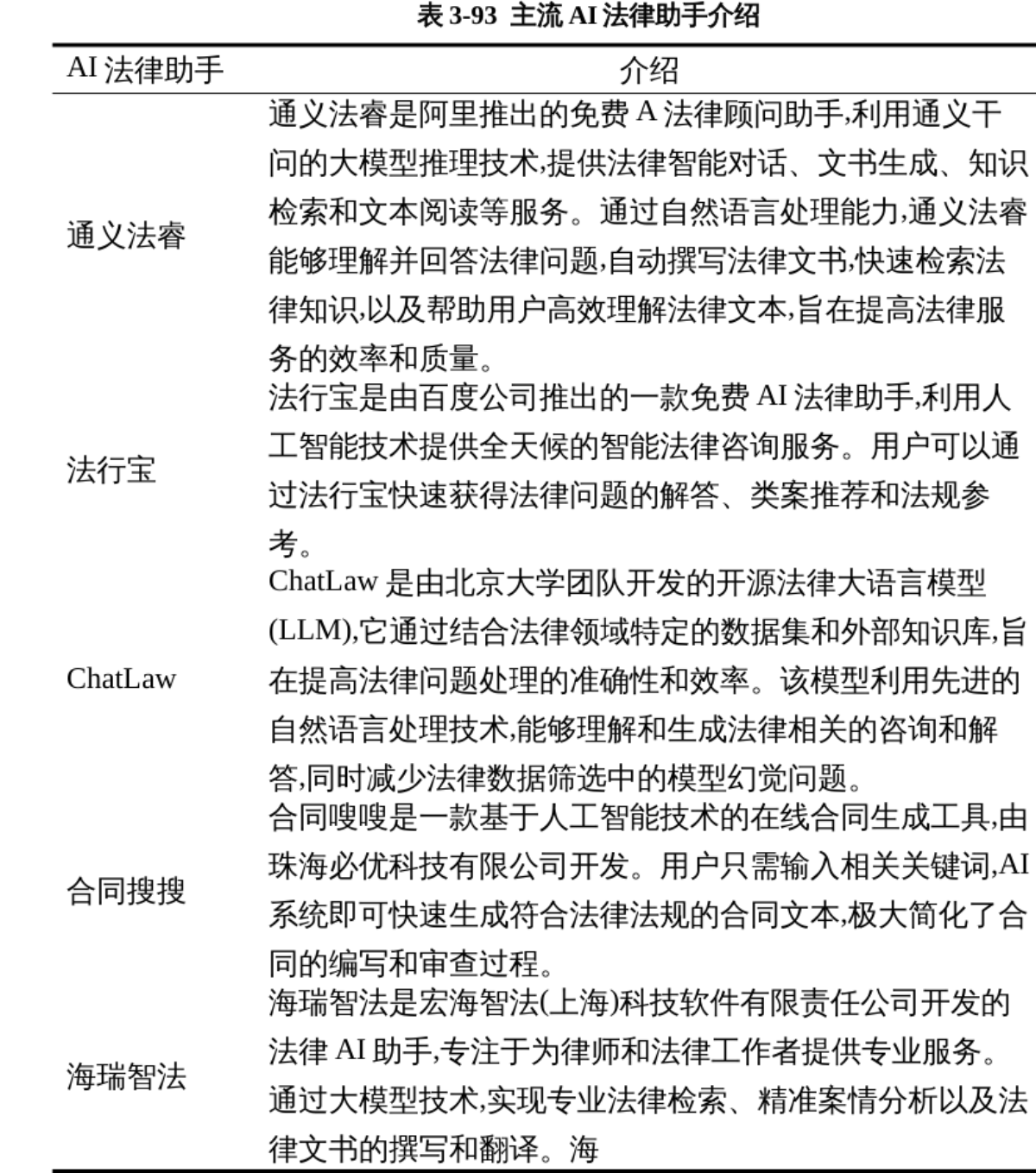
主流AI法律助手举例:
通义法睿:提供智能对话、文书生成、法律检索和文本阅读服务。
法行宝:提供全天候智能法律咨询,支持类案检索。
ChatLaw:北京大学团队开发的法律大语言模型,提供法律咨询和解答。
合同嗖嗖:在线合同生成工具,简化合同编写。
海瑞智法:专注于为律师提供专业服务,包括法律检索和文书撰写。
通义法睿功能详解:
登陆注册:用户通过验证码直接登陆,使用智能对话、文书生成等功能。
智能对话:提供法律咨询,案情分析和司法推理。
文书生成:根据案情描述自动生成起诉状和答辩状。
法律检索:提供高效、精准的类案、法规和案例研判检索。
文本阅读:辅助阅读法律文本,识别潜在风险。
合同审查:快速识别合同风险,提供修改建议。
法行宝功能概述:
直接对话获取法律咨询,支持获取详尽的法律意见书。
以上是文章的核心要点,涵盖了AI法律助手的基本概念、功能、技术、未来展望以及主流AI法律助手的特性。


