一、知识点学习
二、思维导图(知识点总结)

三、学习笔记
总体概要
文章主要介绍了AI搜索引擎的概念、作用、技术原理以及主流AI搜索引擎的概况。AI搜索引擎是一种结合了人工智能技术的搜索工具,它通过自然语言处理、机器学习、深度学习和大数据技术等手段,提供更准确、个性化和智能化的搜索体验。文章强调了AI搜索引擎在提高搜索结果准确性、个性化推荐和智能过滤排序方面的作用,并列举了如天工AI搜索、秘塔AI搜索等主流AI搜索引擎的例子。整体上,文章的核心思想是强调AI搜索引擎通过先进的人工智能技术,为用户提供了更加高效和智能的搜索服务,预示着这一技术在未来将发挥更加重要的作用。
核心要点
AI搜索引擎基础:
AI搜索引擎作用:
准确理解用户意图:通过NLP技术,AI搜索引擎能准确把握用户搜索需求。
个性化推荐:根据用户历史和行为,提供定制化搜索结果。
智能过滤和排序:自动排除无关信息,依据多种因素优化结果排序。
技术原理:
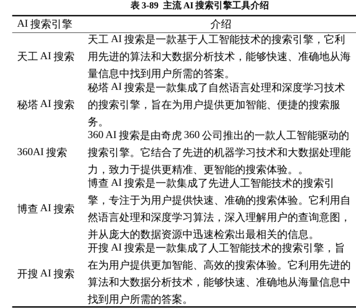
主流AI搜索引擎:
天工AI搜索使用:
天工AI搜索特点:
思政视角下的AI搜索引擎:大学生的数字素养与社会责任
引言
在数字化时代,AI搜索引擎已成为大学生获取信息、知识的重要工具。然而,这一技术的广泛应用不仅对大学生的学习方式产生深远影响,也对他们的思政教育提出了新的要求。本文将从思政教育的视角出发,探讨AI搜索引擎对大学生数字素养的培养、价值观塑造以及社会责任感的提升。
数字素养的培养
AI搜索引擎的普及要求大学生具备更高的数字素养。这不仅包括熟练掌握搜索技巧,更包括批判性思维和信息鉴别能力。大学生应学会如何从海量信息中筛选出可靠、有价值的内容,避免信息过载和误导。思政教育应引导学生认识到,数字素养是现代公民必备的能力,是参与社会生活、实现个人发展的基础。
价值观的塑造
AI搜索引擎通过个性化推荐算法,影响着大学生的信息接收和价值判断。思政教育应引导学生认识到,技术背后蕴含着设计者的价值取向,而用户的选择和使用也在塑造着技术的走向。大学生应培养独立思考的能力,形成正确的世界观、人生观和价值观,不被算法所左右,成为有责任感和使命感的社会成员。
社会责任的提升
AI搜索引擎的发展也带来了隐私保护、信息安全等社会问题。大学生作为未来社会的建设者,应意识到个人在使用技术的同时,也承担着维护社会公共利益的责任。思政教育应鼓励学生关注技术伦理,参与公共讨论,推动技术发展与社会责任的平衡,为构建和谐社会贡献力量。
结语
AI搜索引擎作为现代信息技术的产物,对大学生的学习生活产生了深远影响。思政教育应抓住这一机遇,将数字素养、价值观塑造和社会责任感的培养融入教学中,引导大学生成为既有专业知识又有社会责任感的时代新人。通过这样的教育,我们期待大学生能够在享受技术便利的同时,也能成为推动社会进步的重要力量。
扩展阅读:AI搜索引擎的未来与挑战
AI搜索引擎的发展趋势
随着人工智能技术的不断进步,AI搜索引擎正朝着更加智能化、个性化的方向发展。未来的AI搜索引擎将更加注重用户体验,通过深度学习技术不断优化搜索算法,提高搜索结果的相关性和准确性。同时,AI搜索引擎将更加深入地理解用户的搜索意图,提供更加精准的个性化推荐,满足用户多样化的信息需求。
跨语言搜索的挑战与机遇
在全球化的背景下,跨语言搜索成为AI搜索引擎面临的一个重要挑战。AI搜索引擎需要能够理解和处理多种语言,为用户提供跨文化的搜索服务。这不仅需要强大的自然语言处理技术,还需要对不同文化背景下的信息进行有效整合和理解。随着技术的进步和多语言数据集的丰富,跨语言搜索将成为AI搜索引擎的一个重要发展方向。
隐私保护与数据安全
AI搜索引擎在提供个性化服务的同时,也面临着用户隐私保护和数据安全的挑战。搜索引擎需要处理大量的用户数据,包括搜索历史、点击行为等,这些数据如果处理不当,可能会侵犯用户的隐私权。因此,未来的AI搜索引擎需要在提供个性化服务的同时,加强对用户数据的保护,确保数据的安全性和隐私性。
人机交互的进一步融合
AI搜索引擎的发展也将推动人机交互技术的进步,未来的搜索引擎将更加注重与用户的交互体验。通过语音识别、自然语言理解等技术,AI搜索引擎能够更加自然地与用户进行交流,提供更加便捷的搜索服务。此外,随着虚拟现实(VR)和增强现实(AR)技术的发展,AI搜索引擎可能会融入这些新兴技术,为用户提供沉浸式的搜索体验。
结论
AI搜索引擎作为人工智能技术的一个重要应用领域,其发展前景广阔,但也面临着诸多挑战。随着技术的不断进步和应用场景的不断拓展,AI搜索引擎将在提高搜索效率、保护用户隐私、增强人机交互等方面发挥越来越重要的作用。未来的AI搜索引擎将更加智能、高效,为用户提供更加丰富、个性化的信息服务。
