目录

  • 1 办公自动化技术基础
    • 1.1 办公自动化的概念
    • 1.2 办公自动化的技术支持
    • 1.3 办公自动化的系统搭建
    • 1.4 课后习题
    • 1.5 知识拓展1:识别办公组件
    • 1.6 课外必学1:计算机系统
      • 1.6.1 计算机系统的组成
      • 1.6.2 计算机的工作原理
      • 1.6.3 衡量计算机性能的指标
    • 1.7 课外必学2:操作系统
      • 1.7.1 操作系统的概述
      • 1.7.2 常用操作系统的介绍
      • 1.7.3 Windows操作介绍
    • 1.8 知识拓展2:计算机简史
      • 1.8.1 计算工具的演变和电子计算机的产生
      • 1.8.2 计算机的发展和展望
      • 1.8.3 计算机的特点和分类
      • 1.8.4 计算机的应用
    • 1.9 知识拓展3:计算机中信息与数制的表示
      • 1.9.1 计算机编码方式
      • 1.9.2 认识进位计数制
      • 1.9.3 不同进位制数之间的转换
      • 1.9.4 数值信息的编码
      • 1.9.5 文字信息的编码
    • 1.10 知识拓展4:计算机网络
      • 1.10.1 计算机网络的发展阶段
      • 1.10.2 计算机网络的定义
      • 1.10.3 计算机网络的分类和组成
      • 1.10.4 TCP/IP协议概述
      • 1.10.5 计算机网络安全的定义
      • 1.10.6 计算机网络安全的特点
      • 1.10.7 计算机病毒
      • 1.10.8 计算机网络安全的防范技术
  • 2 Word文档基础
    • 2.1 模块1:字体/段落编辑
      • 2.1.1 系统概述
      • 2.1.2 文本操作
      • 2.1.3 字符格式化
      • 2.1.4 段落设置
    • 2.2 模块2:图文混排
      • 2.2.1 插图介绍
      • 2.2.2 表格制作
    • 2.3 模块3:页面设置/文档排版
      • 2.3.1 页面设置
      • 2.3.2 目录制作
      • 2.3.3 邮件合并
      • 2.3.4 文档审阅
    • 2.4 模块4:综合实践
  • 3 Excel表格基础
    • 3.1 模块1:数据的编辑
      • 3.1.1 系统概述
      • 3.1.2 查找替换
      • 3.1.3 条件格式
      • 3.1.4 地址引用
      • 3.1.5 页面设置
    • 3.2 模块2:公式和函数的使用
      • 3.2.1 Excel常用函数 一
      • 3.2.2 Excel常用函数 二
      • 3.2.3 Excel常用函数 三
      • 3.2.4 Excel常用函数 四
    • 3.3 模块3:图表的使用
      • 3.3.1 图表基础
    • 3.4 模块4:数据的统计分析
      • 3.4.1 数据排序
      • 3.4.2 数据筛选
  • 4 PPT演示文档基础
    • 4.1 模块1:创建和编辑
      • 4.1.1 系统概述
      • 4.1.2 版式/母版介绍
      • 4.1.3 幻灯片制作
      • 4.1.4 切换与动画
      • 4.1.5 文档编辑
      • 4.1.6 放映
    • 4.2 模块2:格式化和颜色搭配
      • 4.2.1 色彩概述
      • 4.2.2 色彩搭配介绍
      • 4.2.3 版式介绍
  • 5 常用办公软件/设备的介绍
    • 5.1 常用办公软件的介绍
    • 5.2 移动智能办公软件的介绍
    • 5.3 常用办公设备的介绍
    • 5.4 课后习题
  • 6 Word综合案例演示(课外)
    • 6.1 Word综合案例一
    • 6.2 Word综合案例二
    • 6.3 Word综合案例三
    • 6.4 Word综合案例四
    • 6.5 Word综合案例五
    • 6.6 Word综合案例六
  • 7 Excel综合案例演示(课外)
    • 7.1 Excel综合案例一
    • 7.2 Excel综合案例二
    • 7.3 Excel综合案例三
    • 7.4 Excel综合案例四
    • 7.5 Excel综合案例五
    • 7.6 Excel综合案例六
  • 8 PPT综合案例演示(课外)
    • 8.1 PPT综合案例一
    • 8.2 PPT综合案例二
    • 8.3 PPT综合案例三
    • 8.4 PPT综合案例四
    • 8.5 PPT综合案例五
    • 8.6 PPT综合案例六
  • 9 调查问卷
    • 9.1 调查问卷(24-25-1)
    • 9.2 教学评价问卷(24-25-1)
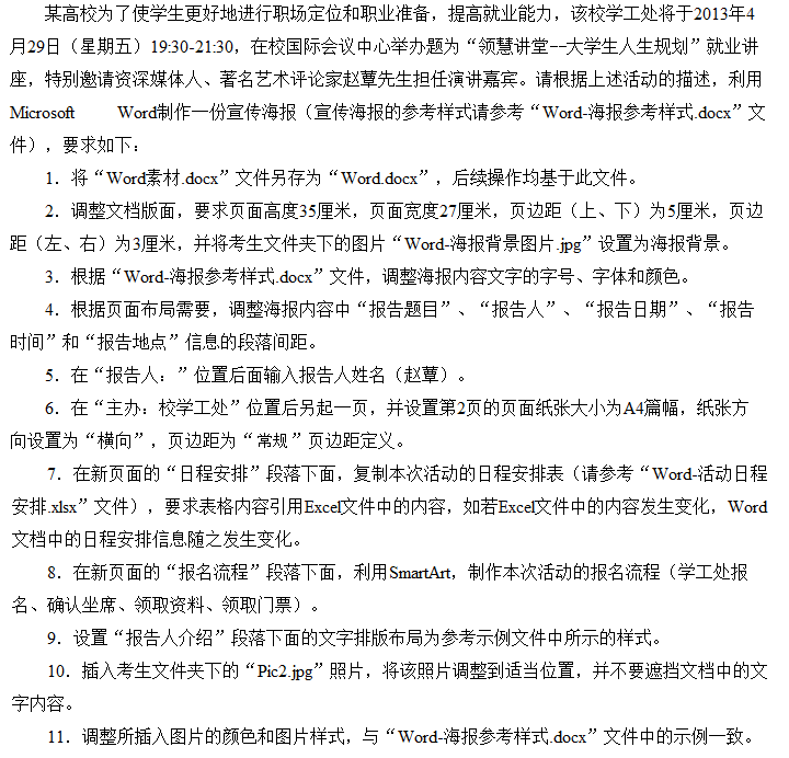
Word综合案例二

1 演示

2 要求

3 素材