(一)适用对象
从事或准备从事游泳社会体育指导员职业的人员。
(二)申报条件
---须具备初级及以上游泳救生员国家职业资格。
---初级社会体育指导员(具备以下条件之一者)
(1)经本职业初级正规培训达到规定标准学时数,通过初级相应考核,并取得毕(结)业证书。
(2)取得体育中等专科学校毕业证书。
---中级社会体育指导员(具备以下条件之一者)
(1)取得本职业初级职业资格证书后,连续从事本职业工作3年以上;经本职业中级正规培训达到规定标准学时数,并经相应考核取得毕(结)业证书。
(2)取得二级以上(包括二级)游泳专项运动员等级证书,经本职业中级正规培训达到规定标准学时数,并经考核取得毕(结)业证书。
(3)高等院校体育专业游泳专项毕业。
---高级社会体育指导员(具备以下条件之一者)
(1)具有体育专业中专以上毕业证书,取得本职业中级职业资格证书后,连续从事本职业工作5年以上。
(2)取得本职业中级职业资格证书后,连续从事本职业工作3年以上,经本职业高级正规培训达到规定标准学时数,并经考核取得毕(结)业证书。
---社会体育指导师(具备以下条件之一者)
(1)具有大专以上学历,取得本职业高级职业资格证书后,连续从事本职业工作5年以上。
(2)取得本职业高级职业资格证书后,连续从事本职业工作3年以上,经本职业指导师正规培训达到规定标准学时数,并经考核取得毕(结)业证书。
(三)考试方法及要求
游泳社会体育指导员职业技能鉴定包括理论考试和实操考核两部分。理论考试试题从国家试题库统一抽取,组成试卷;实操考核根据各级别游泳社会体育指导员考核标准由考评员进行统一考核,两项成绩均合格者,颁发《游泳社会体育指导员国家职业资格证书》。
(四)考试方式
1、理论考试采用闭卷笔试形式,考核时间90 min。
2、实操考核采用当场进行技术考核,根据要求(标准)给予评定。
3、理论考试和实操考核鉴定的单项合格成绩两年内有效。
(五)考试须知
1、考生必须凭有效考试证件入场,在开考前30 min到达考场等候考试。
2、笔试考试由考生自备有关考试的书写工具;实操考核由考生自备泳镜、泳帽和泳衣裤等游泳装备,不准带无关物品参加考试。
3、考生不得在考场内向考评员询问与考试无关的问题。

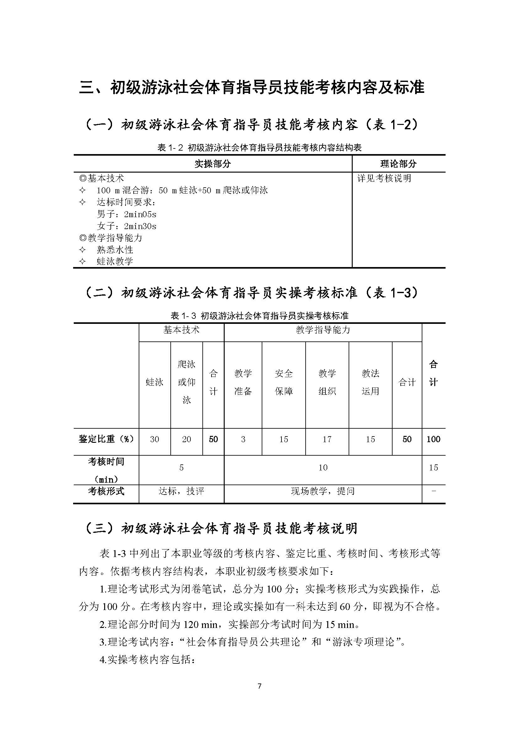
(一)初级游泳社会体育指导员技能考核内容(表1-1)

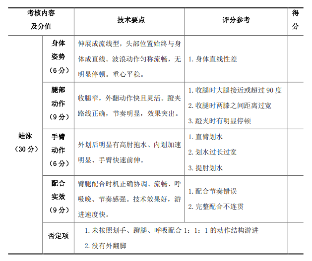
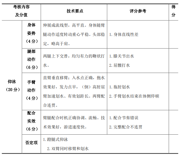
(二)初级游泳社会体育指导员实操考核标准(表1-2)

(三)初级游泳社会体育指导员技能考核说明
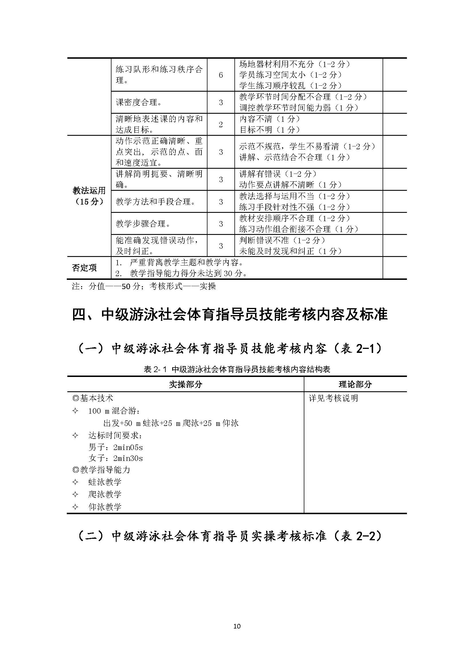
表1-2中列出了本职业等级的鉴定范围、鉴定比重、考核时间、考核形式等内容。依据考核内容结构表,本职业初级考核要求如下:
1.理论考试形式为闭卷笔试,总分为100分;实操考核形式为实践操作,总分为100分。在考核内容中,理论或实操如有一科未达到60分,即视为不合格。
2.理论部分时间为90 min,实操部分考试时间为15 min。
3.理论考试内容:“社会体育指导员公共理论”和“游泳专项理论”。
4.实操考核内容包括:
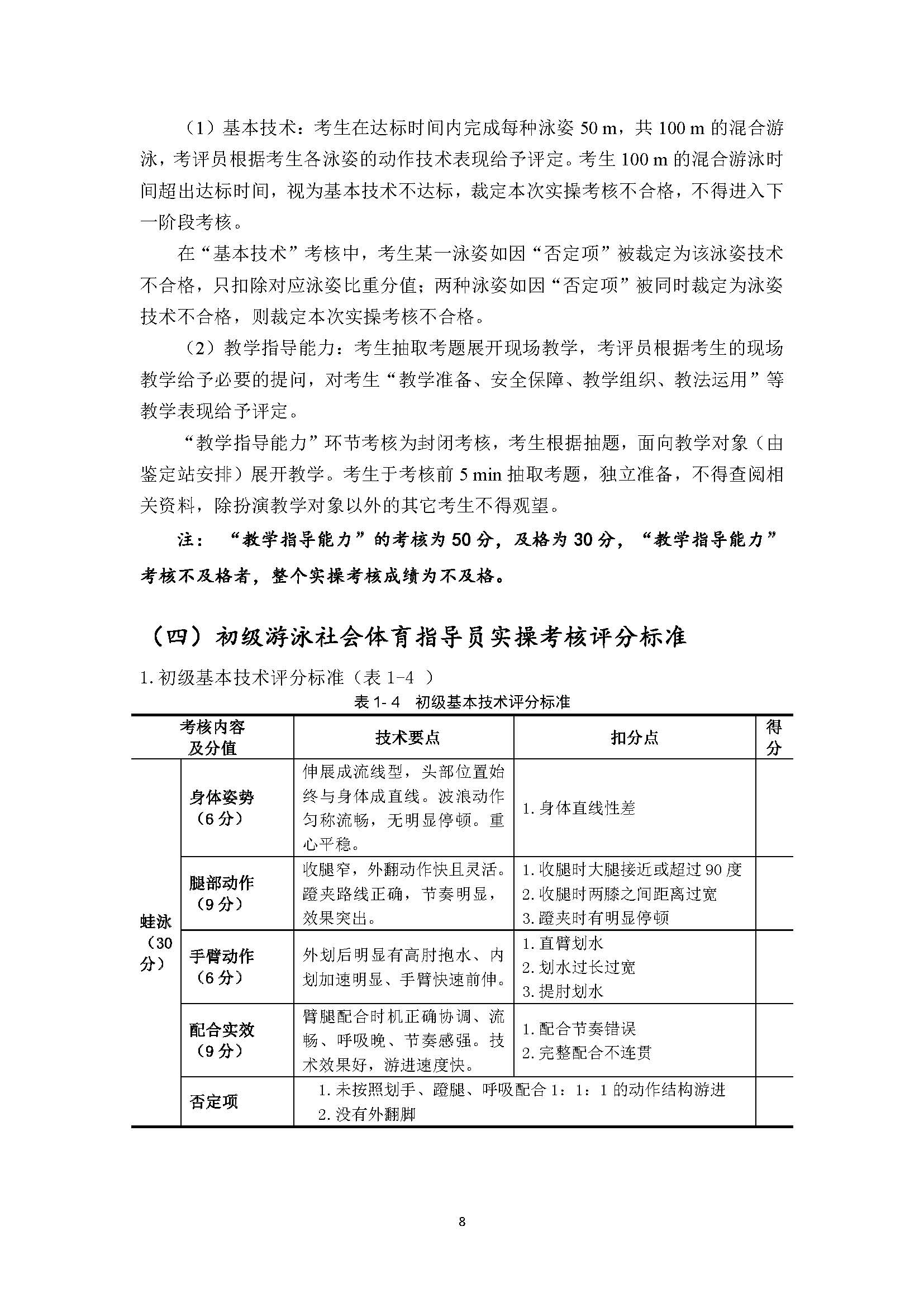
(1)基本技术:考生在达标时间内完成每种泳姿50 m共100 m的混合游泳,考评员根据考生各泳姿的动作技术表现给予评定。考生100 m的混合游泳时间超出达标时间,视为基本技术不达标,裁定本次实操考核不合格。
在“基本技术”考核中,考生某一泳姿如因“否定项”被裁定为该泳姿技术不合格,只扣除对应泳姿比重分值;两种泳姿如因“否定项”被同时裁定为泳姿技术不合格,则裁定本次实操考核不合格。
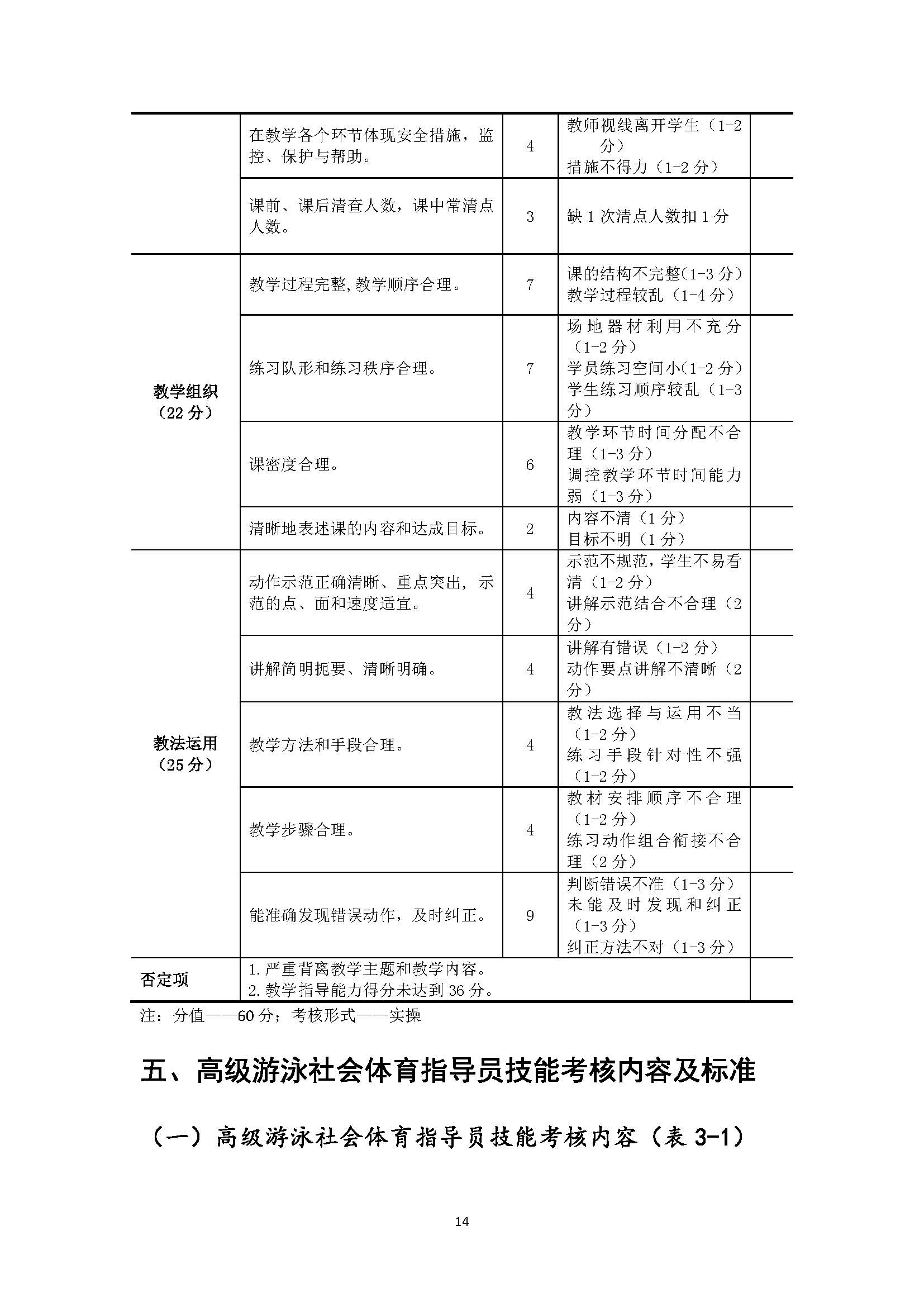
(2)教学指导能力:考生抽取考题展开现场教学,考评员根据考生的现场教学给予必要的提问,对考生“教学准备、安全保障、教学组织、教法运用”等教学表现给予评定。
“教学指导能力”环节考核为封闭考核,考生根据抽题,面向教学对象(由鉴定站安排)展开教学。考生于考核前5min抽取考题,独立准备,不得查阅相关资料,除扮演教学对象以外的其它考生不得观望。
注: “教学指导能力”的考核为50分,及格为30分,“教学指导能力”考核不及格者,整个实操考核成绩为不及格。
初级游泳社会体育指导员教学指导能力考核题签(15题)
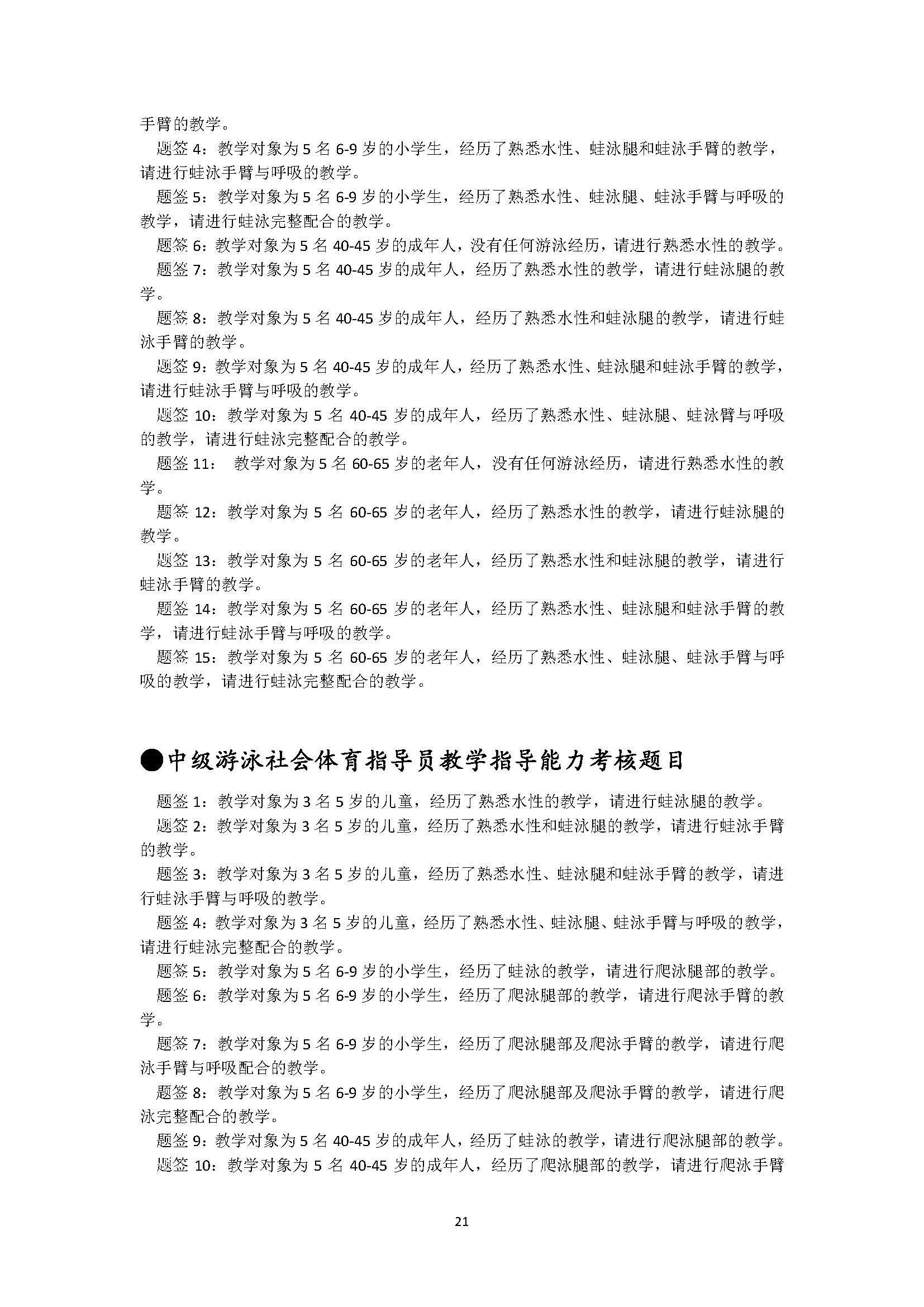
l 题签1: 教学对象为5名6-9岁的小学生,没有任何游泳经历,请进行熟悉水性的教学。
l 题签2:教学对象为5名6-9岁的小学生,经历了熟悉水性的教学,请进行蛙泳腿的教学。
l 题签3:教学对象为5名6-9岁的小学生,经历了熟悉水性和蛙泳腿的教学,请进行蛙泳手臂的教学。
l 题签4:教学对象为5名6-9岁的小学生,经历了熟悉水性、蛙泳腿和蛙泳手臂的教学,请进行蛙泳手臂与呼吸的教学。
l 题签5:教学对象为5名6-9岁的小学生,经历了熟悉水性、蛙泳腿、蛙泳手臂与呼吸的教学,请进行蛙泳完整配合的教学。
l 题签6: 教学对象为5名40-45岁的成年人,没有任何游泳经历,请进行熟悉水性的教学。
l 题签7:教学对象为5名40-45岁的成年人,经历了熟悉水性的教学,请进行蛙泳腿的教学。
l 题签8:教学对象为5名40-45岁的成年人,经历了熟悉水性和蛙泳腿的教学,请进行蛙泳手臂的教学。
l 题签9:教学对象为5名40-45岁的成年人,经历了熟悉水性、蛙泳腿和蛙泳手臂的教学,请进行蛙泳手臂与呼吸的教学。
l 题签10:教学对象为5名40-45岁的成年人,经历了熟悉水性、蛙泳腿、蛙泳臂与呼吸的教学,请进行蛙泳完整配合的教学。
l 题签11: 教学对象为5名60-65岁的老年人,没有任何游泳经历,请进行熟悉水性的教学。
l 题签12:教学对象为5名60-65岁的老年人,经历了熟悉水性的教学,请进行蛙泳腿的教学。
l 题签13:教学对象为5名60-65岁的老年人,经历了熟悉水性和蛙泳腿的教学,请进行蛙泳手臂的教学。
l 题签14:教学对象为5名60-65岁的老年人,经历了熟悉水性、蛙泳腿和蛙泳手臂的教学,请进行蛙泳手臂与呼吸的教学。
l 题签15:教学对象为5名60-65岁的老年人,经历了熟悉水性、蛙泳腿、蛙泳手臂与呼吸的教学,请进行蛙泳完整配合的教学。