第一节 健康概述--健康的概念和影响健康的因素
-
1 视频
-
2 PPT
-
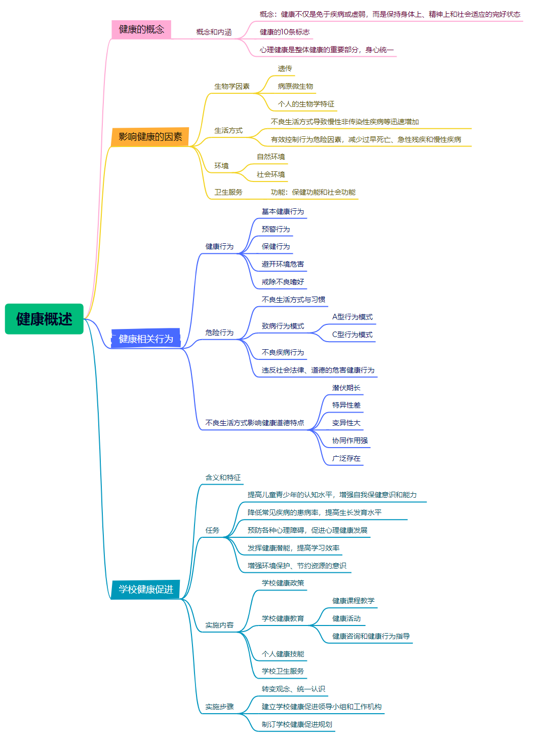
3 思维导图
-
4 课程思政
-
5 参考资料
上一节
下一节


