目录

  • 项目1:汽车电源系统故障诊断与排除
    • ● 知识准备:汽车电源系统基础知识
    • ● 任务1:汽车电源系统故障分析
    • ● 任务2:汽车电源系统诊断思路与流程
    • ● 任务3:汽车电源系统故障诊断与排除作业
    • ● 汽车电源系统知识拓展
  • 项目2:汽车起动系统故障诊断与排除
    • ● 知识准备:汽起动机基础知识
    • ● 任务1:汽车起动机故障分析
    • ● 任务2:起动机控制线路检测
    • ● 任务3:汽车起动的检查与更换
    • ● 任务4:汽车起动系统综合故障诊断与排除作业
    • ● 知识拓展
  • 项目3:汽车点火、燃油系统故障诊断与排除
    • ● 知识准备:汽车点火、燃油体系基础知识
      • ● 知识准备1:汽车点火基础知识
      • ● 知识准备2:汽车燃油系统基础知识
    • ● 任务1:汽车点火、燃油系统故障分析
    • ● 任务2:汽车点火、燃油系统控制线路检测
    • ● 任务3:汽车点火、燃油系统检查与更换
    • ● 任务4:汽车点火、燃油系统综合故障诊断与排除作业
    • ● 发动机管理系统知识拓展
  • 项目4:汽车仪表与照明系统故障诊断与排除
    • ● 知识准备:汽车仪表与照明系统基础知识
    • ● 任务1:汽车仪表与照明系统故障故障分析
    • ● 任务2:汽车仪表与照明系统控制线路检测
    • ● 任务3:汽车仪表与照明系统检查与更换
    • ● 任务4:汽车仪表与照明系统综合故障诊断与排除作业
    • ● 汽车照明与仪表系统知识拓展
  • 项目5: 汽车喇叭、雨刮电动车窗及附件电路系统故障诊断与排除
    • ● 知识准备:汽车喇叭、雨刮及附件电路系统基础知识
    • ● 任务1:汽车喇叭、雨刮、电动车窗及附件电路系统故障分析
    • ● 任务2:汽车喇叭、雨刮、电动车窗及附件电路系统控制线路检测
    • ● 任务3:汽车喇叭、雨刮、电动车窗及附件系统检查与更换
    • ● 任务4:汽车喇叭、雨刮、电动车窗及附件系统综合故障诊断与排除作业
    • ● 汽车喇叭、雨刮、电动车窗及附件电路系统知识拓展
  • 项目6: 汽车空调系统故障诊断与排除
    • ● 知识准备:汽车空调系统基础知识
    • ● 任务1:汽车空调系统故障分析
    • ● 任务2:汽车空调系统控制线路故障分析
    • ● 任务3:汽车空调系统检查与更换
    • ● 任务4:汽车空调系统综合故障诊断与排除作业
    • ● 汽车空调系统知识拓展
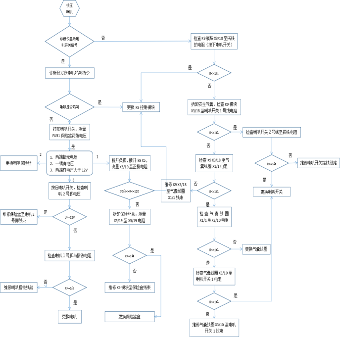
任务2:汽车喇叭、雨刮、电动车窗及附件电路系统控制线路检测
  • 1 作业准备
  • 2 诊断策略
  • 3 诊断步骤
  • 4 诊断流程图
  • 5 作业表

任务2  喇叭、雨刮及电动车窗线路检测

故障现象:

科鲁兹汽车出现了喇叭无声音、雨刮无高速档、电动车窗分开关无法工作的故障现象。

一、工具准备

万用表、专用解码器、套装工具、零件车、工具车、三件套、实训车辆

二、工作组织

1、组织形式

每辆车安排8人,2人一组,一组操作,其余观察学习,每组40分钟,轮流进行。

2、学生工位分工

两名学生为一组。

3、指导教师职责

讲解操作步骤和注意事项;工位巡视、检查、指导和纠正错误,确保实训安全。

三、操作准备

1】打开左前车门,拉紧驻车制动器、并将手动变速器置于空挡自动变速器至于P档

2】打开发动机舱盖并可靠支撑。

3】打开发动机舱盖拉手。

4】打开发动机舱盖并可靠支撑。

5】粘贴翼子板和前格栅磁力护裙

四、整理工位

两名学生同时清洁整理工具等,清洁地面工位卫生。

五、实训总结

1.总结点评每组学生的实训过程,并给出评价

2.布置作业:学生分组完成工作页