二、重点难点与知识点、框架图表
-
1 重点难点
-
2 主要知识点
-
3 知识框架
-
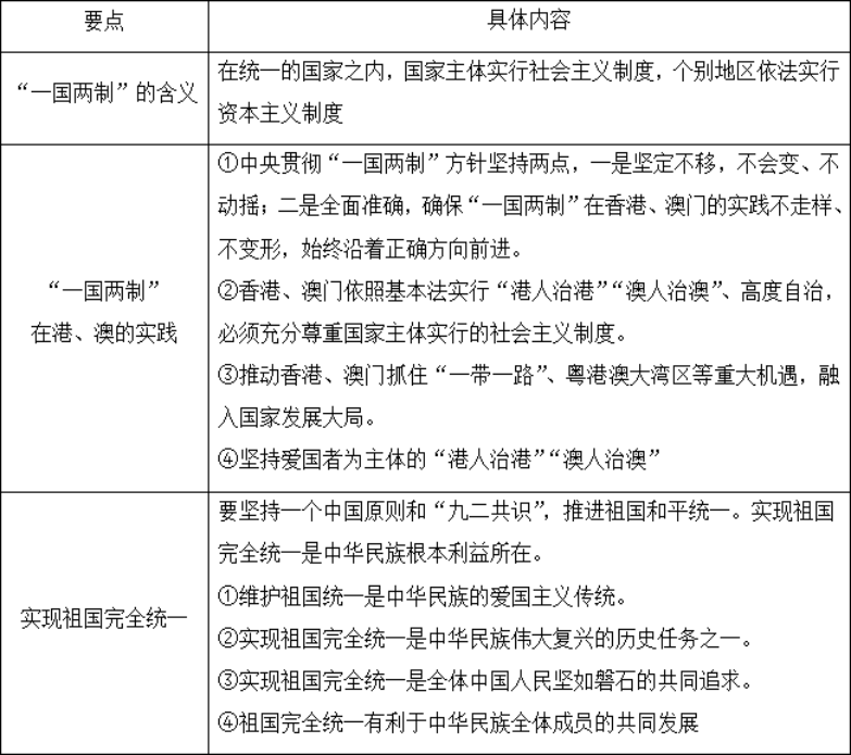
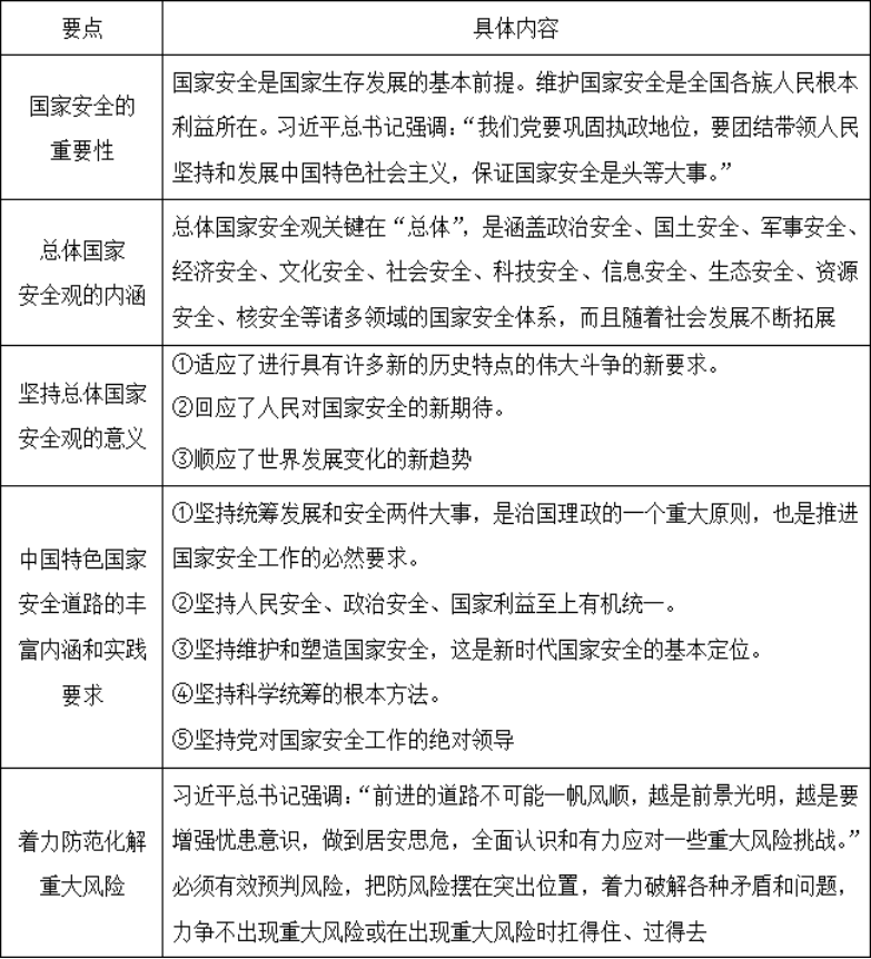
4 知识图表
上一节
下一节


目录

